Добавить в корзинуПозвонить
Найти в Дзене

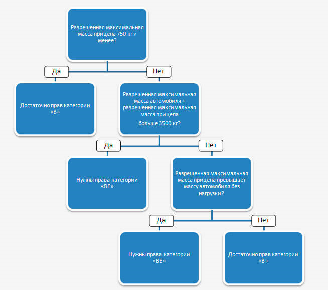
Нужна ли категория BE с прицепом больше 750кг?

Один из самых частых вопросов — нужна ли категория BE на управление автомобилем с прицепом разрешенной максимальной массой больше 750кг?! Собрали для вас схему по которой можно просто определить, а так же несколько примеров! Примеры: 1) Масса автомобиля без нагрузки: 700 кг
Разрешенная максимальная масса прицепа: 730 кг
Требуются права категории «В» (т.к. разрешенная максимальная масса прицепа меньше 750 кг) 2) Масса автомобиля без нагрузки: 750 кг
Разрешенная максимальная масса прицепа: 950 кг
Требуются права категории «BE» (т.к. разрешенная максимальная масса прицепа больше 750 кг, а также больше массы автомобиля без нагрузки) 3) Масса автомобиля без нагрузки: 2800 кг
Разрешенная максимальная масса прицепа: 850 кг
Требуются права категории «BE» (т.к. разрешенная максимальная масса прицепа больше 750 кг, и общая разрешенная масса прицепа и автомобиля более 3500 кг) 4) Масса автомобиля без нагрузки: 2800 кг
Разрешенная максимальная масса прицепа: 740 кг
Требуются права категории «В» (т

Один из самых частых вопросов — нужна ли категория BE на управление автомобилем с прицепом разрешенной максимальной массой больше 750кг?! Собрали для вас схему по которой можно просто определить, а так же несколько примеров!

Примеры:

1) Масса автомобиля без нагрузки: 700 кг
Разрешенная максимальная масса прицепа: 730 кг
Требуются права категории «В» (т.к. разрешенная максимальная масса прицепа меньше 750 кг)

2) Масса автомобиля без нагрузки: 750 кг
Разрешенная максимальная масса прицепа: 950 кг
Требуются права категории «BE» (т.к. разрешенная максимальная масса прицепа больше 750 кг, а также больше массы автомобиля без нагрузки)

3) Масса автомобиля без нагрузки: 2800 кг
Разрешенная максимальная масса прицепа: 850 кг
Требуются права категории «BE» (т.к. разрешенная максимальная масса прицепа больше 750 кг, и общая разрешенная масса прицепа и автомобиля более 3500 кг)

4) Масса автомобиля без нагрузки: 2800 кг
Разрешенная максимальная масса прицепа: 740 кг
Требуются права категории «В» (т.к. разрешенная максимальная масса прицепа не превышает 750 кг)

5) Масса автомобиля без нагрузки: 1600 кг
Разрешенная максимальная масса прицепа: 2000 кг
Требуются права категории «BE» (т.к. разрешенная максимальная масса прицепа превышает массу автомобиля, и общая разрешенная масса прицепа и автомобиля более 3500 кг)

6) Масса автомобиля без нагрузки: 1450 кг, грузоподъемность автомобиля: 600 кг
Разрешенная максимальная масса прицепа: 1430 кг
Требуются права категории «В» (т.к. максимальная разрешенная масса прицепа меньше снаряженной массы автомобиля и общая разрешенная масса прицепа и автомобиля меньше 3500 кг)

7) Масса автомобиля без нагрузки 1650 кг, грузоподъемность автомобиля 750 кг
Разрешенная максимальная масса прицепа: 1425 кг
Требуются права категории «BE» (т.к. разрешенная максимальная масса прицепа меньше массы снаряженного автомобиля, но общая разрешенная масса прицепа и автомобиля больше 3500 кг).

На основании чего все эти правила, где это написано?

Это написано в ПДД. Открываем Федеральный закон от 10 декабря 1995 г. № 196-ФЗ «О безопасности дорожного движения»:

«Статья 25. Основные положения, касающиеся допуска к управлению транспортными средствами
1. В Российской Федерации устанавливаются следующие категории и входящие в них подкатегории транспортных средств, на управление которыми предоставляется специальное право (далее — право на управление транспортными средствами):

категория „BE“ — автомобили категории „B“, сцепленные с прицепом, разрешенная максимальная масса которого превышает 750 килограммов и превышает массу автомобиля без нагрузки; автомобили категории „B“, сцепленные с прицепом, разрешенная максимальная масса которого превышает 750 килограммов, при условии, что общая разрешенная максимальная масса такого состава транспортных средств превышает 3500 килограммов»