Добавить в корзинуПозвонить
Найти в Дзене
Ferra.ru

Учёные выяснили, что гормон голода способствует женскому пьянству

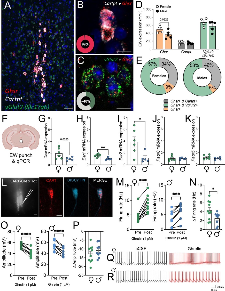
Специалисты из Флориского университета обнаружили, что в мозге есть путь, связанный с пьянством у женщин. Это потенциально открывает новый способ помощи таким пациенткам. Новая работа, проведённая под руководством доктора Ли Уокера, была опубликована в журнале Nature Communications. Учёные хотели выяснить, могут ли гормональные различия между женщинами и мужчинами объяснить различия и в употреблении алкоголя ими. Эксперты сосредоточились на изучении «центрально проецируемого участка Эдингера-Вестфаля» (EWcp). Эта часть мозга обнаружена была недавно. Она получает информацию от гормонов кишечника, которые могут способствовать злоупотреблению алкоголя. На примере мышей было обнаружено, что отключение рецептора, который сообщает мозгу о голоде (особенно в EWcp), уменьшает проявление пьянства у самок, но не у самцов. Это ещё раз доказывает, что у особей женского и мужского пола мозг принципиально разный. Материалы новостного характера нельзя приравнивать к назначению врача. Перед принятием

Специалисты из Флориского университета обнаружили, что в мозге есть путь, связанный с пьянством у женщин. Это потенциально открывает новый способ помощи таким пациенткам.

Новая работа, проведённая под руководством доктора Ли Уокера, была опубликована в журнале Nature Communications. Учёные хотели выяснить, могут ли гормональные различия между женщинами и мужчинами объяснить различия и в употреблении алкоголя ими.

Эксперты сосредоточились на изучении «центрально проецируемого участка Эдингера-Вестфаля» (EWcp). Эта часть мозга обнаружена была недавно. Она получает информацию от гормонов кишечника, которые могут способствовать злоупотреблению алкоголя.

   Nature Communications (2025)
Nature Communications (2025)

На примере мышей было обнаружено, что отключение рецептора, который сообщает мозгу о голоде (особенно в EWcp), уменьшает проявление пьянства у самок, но не у самцов. Это ещё раз доказывает, что у особей женского и мужского пола мозг принципиально разный.

Материалы новостного характера нельзя приравнивать к назначению врача. Перед принятием решения посоветуйтесь со специалистом.