Найти в Дзене
Блокнот математика

Как Сильвер возил серебряные слитки

В отчаянной попытке прекратить пиратство, губернатор объявил амнистию. Всякий пират, оставивший свой промысел, мог осесть на берегу и вопросов ему не задавали. Сильвер воспользовался возможностью и начал честно возить слитки серебра в Порто делло Стронцо. Дело оказалось выгодным, но новый король решил, что корона могла бы получать и побольше с этого доходного дела, и увеличил налог. Теперь с каждого судна за каждую милю взимался налог в один стандартный серебряный брусочек. Корабль Сильвера брал на борт тысячу таких брусочков, путь составлял тысячу миль, так что смысла даже начинать рейс не было ни малейшего. А на складе уже накопилось серебра на четыре рейса! При этом цены упали, и даже продать свое серебро без потерь Сильвер уже не мог. А в Порто делло Стронцо цены взлетели до небес, так как привезти серебро никто не мог. Бен Ганн, вложивший всю свою долю в предприятие Долговязого Джона, был в отчаянии. Он предлагал то подкупить таможенника, то вернуться к знакомому ремеслу

В отчаянной попытке прекратить пиратство, губернатор объявил амнистию. Всякий пират, оставивший свой промысел, мог осесть на берегу и вопросов ему не задавали. Сильвер воспользовался возможностью и начал честно возить слитки серебра в Порто делло Стронцо. Дело оказалось выгодным, но новый король решил, что корона могла бы получать и побольше с этого доходного дела, и увеличил налог. Теперь с каждого судна за каждую милю взимался налог в один стандартный серебряный брусочек.

https://i.pinimg.com/originals/d8/10/94/d81094250e90124264ca802488650660.jpg
https://i.pinimg.com/originals/d8/10/94/d81094250e90124264ca802488650660.jpg

Корабль Сильвера брал на борт тысячу таких брусочков, путь составлял тысячу миль, так что смысла даже начинать рейс не было ни малейшего. А на складе уже накопилось серебра на четыре рейса! При этом цены упали, и даже продать свое серебро без потерь Сильвер уже не мог. А в Порто делло Стронцо цены взлетели до небес, так как привезти серебро никто не мог.

Бен Ганн, вложивший всю свою долю в предприятие Долговязого Джона, был в отчаянии. Он предлагал то подкупить таможенника, то вернуться к знакомому ремеслу и начать грабить торговые суда или хотя бы продать серебро на Тортуге. Он даже ходил к губернатору и пытался уговорить его взять налог вперед: отдав четверть серебра, можно было отвезти вторую четверть, и так два раза: половина серебра была бы переправлена! Но приказ короля был строг: только по факту! Налог платится за каждую пройденную милю, и исключений нет. На борту каждого судна обязательно должен был присутствовать таможенник, и взимать налог за каждую милю. Смысла идти в рейс не было.

Но Сильвер самым хладнокровным образом велел готовить судно к плаванию. Бена он отправил на невольничий рынок купить десяток крепких рабов, а зачем — не объяснил. И наутро судно вышло в море. Вместе с положенным таможенным наблюдателем доном дель Каццо — Бен был уверен, что далеко дон не уплывет; но ошибся.

Плыть было дней двенадцать. После каждой мили Сильвер вызывал дона дель Каццо, передавал ему брусочек налога для короля, не стесняясь даже будить дель Каццо среди ночи.

К исходу третьего дня Сильвер велел пристать к берегу острова. Бен хорошо знал его: это был остров Сокровищ. Судно пристало к островку и рабы быстро выгрузили серебро на песок. Долю короля закопали отдельно: это была ровно четверть груза. Тем же манером привезли вторую тысячу брусочков, вернувшись за ней в порт. Затем третью. Затем четвертую. На острове оказались закопанными четыре клада, по 250 брусочков. У Сильвера осталось три полных загрузки.

Корабль загрузили тысячей брусочков и вышли в море. Плыли четыре дня и остановились у маленького островка. Там серебро выгрузили, разделили на три части и закопали в двух ямах: треть для короля, остальное принадлежало Сильверу. И вернулись за второй порцией, а там и за третьей. На островке теперь было три тысячи слитков, из них тысяча принадлежала королю и Сильвер ее там и оставил.

Судно загрузили доверху (тысяча слитков) и отправились в путь. Бен уже начал понимать, что проплывут они пятьсот миль, закопав половину для короля. Но судно пошло прямо в Порто делло Стронцо. Путь занял пять дней и Сильвер заплатил 417 слитков (⁵/₁₂ от тысячи) налога, продав 583 слитка. Вторым рейсом он привез вторую тысячу, продав еще 583 слитка.

Поскольку цены были заоблачные (серебро никто не возил), расходы окупились.

Сидя в тюрьме, Бен с восторгом снова и снова обдумывал схему Сильвера.

Если бы он мог просто нагрузить судно и идти в Порто делло Стронцо, то так можно было спасти половину груза, но платить надо было по факту. Сильвер и платил по факту: придя на остров, он выгрузил серебро и отделил долю короля: пройдено было 250 миль (четверть пути, три дня), груз 1000 слитков, вот 250 слитков Сильвер и отделил. И со второй партии отделил. И с третьей. И с четвертой. В итоге, на острове остался один полный груз налога для короля, а три загрузки принадлежали Сильверу. Возить серебро короля Сильвер отказался: налог уплачен, а забрать его и позже можно, даже и самому Сильверу — но беспошлинно и за справедливую плату.

Далее Сильвер проплыл еще треть пути трижды, каждый раз закапывая треть груза для короля.

У него осталось две полных загрузки, а до цели оставалось всего пять дней пути: ведь три и четыре он уже прошел.

Наконец, галеоны короля привезли закопанное серебро, и Бена с Сильвером выпустили.

Бен задумался: а сколько всего можно спасти таким образом? Сначала ему казалось, что вообще ничего довезти не получится, если не удастся обмануть таможенника. А Сильвер смог, не нарушая правил, довезти и продать более тысячи слитков, то есть 29% всего груза: не так и мало!

Если бы Сильвер сделал одну остановку, он бы закопал для короля половину груза (и половину для себя) с каждого рейса. У него осталось бы две загрузки, и в порту забрали бы еще по половине с каждой. То есть спасли бы ровно тысячу слитков: 25%. Похоже, решил Бен, что чем больше остановок, тем выгоднее.

Что же, если бы можно было закапывать клады каждую милю? Тогда за четыре рейса перевезли бы всё и четыре слитка зарыли для короля. Еще четыре рейса, и еще четыре слитка его Величеству. И так далее, и так далее, 250 раз. 250 кладов по четыре слитка в каждом, смешно — но это четверть пути и три полных закладки! Каждая следующая миля стоила бы уже только три слитка, ведь теперь можно перевезти всё за три рейса. Можно проплыть 333 мили, треть от тысячи, закопав 333 клада по три слитка в каждом. Одна четверть плюс одна треть — это семь двенадцатых пути. Более половины! А для короля зарыто ровно половина груза. Но теперь можно добраться до порта, теряя по два брусочка на милю, и привезти в порт две тысячи за вычетом ¹⁰/₁₂ от тысячи, то есть ⁷/₆ от тысячи. Это составляет 1166 брусочков, или 29%. Почти то же самое.

Помог Бену учившийся в Оксфорде и Саламанке штурман Билли Бонс. Обозначив число остановок через N, мы получим следующее. Сначала каждый рейс (если столь краткие переходы можно так назвать) будет стоить 1000/N слитков каждый, и требуется четыре рейса для перевозки всего серебра. Но через N рейсов будет пройдена четверть пути и потрачена четверть груза. Так что далее нужно уже только три рейса, чтобы перевезти серебро от остановки к остановке. N рейсов теперь хватит на треть пути, и это будет стоить еще одной полной загрузки. В итоге получим опять те же 29%, однако только если N достаточно велико. Если N=2, то есть остановка, кроме порта-цели, только одна, то рассуждение нарушается: остановка уже на полпути.

Так что больше 29% не отжать; но и так неплохо!

Интереснее посмотреть, как зависит доля спасенного товара от исходного количества загрузок. Ясно, что если у Сильвера одна загрузка, то никакие ухищрения не помогут ему: он весь груз отдаст на налоги королю. Если загрузок две, то можно обе отвезти на половину пути, заплатив по ползагрузки с каждой, и останется одна загрузка, которую надо везти еще полпути. Спасти удастся половину загрузки, то есть 25% исходного количества. Если есть три загрузки, то сначала их везем на треть пути, оставив там по трети от каждой, то есть одну целую; потом везем две на половину пути, потратив еще одну, и остается всего 1-½-⅓=⅙ пути. Последнюю загрузку привозим в порт, заплатив одну шестую. Спасаем пять шестых от загрузки, а было их три; то есть 27.7%. Для четырех загрузок, как видим, 29%.

Если обозначить число загрузок через М, то получим сумму ряда
1/
M + 1/(M-1) + ... + ¼ + ⅓ + ½.

Известно, что ряд такой (он называется гармоническим) расходится, то есть при больших М такая сумма превзойдет любое наперед заданное число. В том числе и 1. Но расходится медленно, сумма ряда (если начать с единицы) отличается от логарифма ln(M) на константу, примерно равную 0.5 и называемую числом Эйлера.

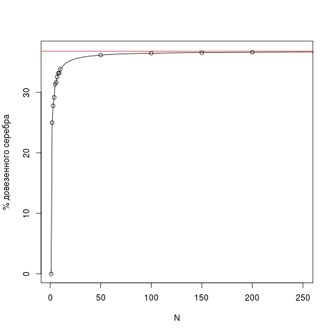
Но нам надо брать слагаемые (с конца, то есть от 1/M и в сторону уменьшения знаменателя) до тех пор, пока сумма не превзойдет 1. Каждое слагаемое есть потеря одной закладки. В итоге теряется, асимптотически, около M/e закладок: В этом случае ln(M)-ln(M/e)=1. То есть, при больших М доля спасенных закладок приближается к 1/e~0.367879~36.8%. Кажется, что это при очень больших M; но нет. Например, при M=7 получаем 32.5%, при M=10 получаем 33.8%, а при M=100 имеем 36.5.

Такая доля — 1/e — получается удивительно часто: задача о секретаре, она же "о разборчивой невесте", подсчет вероятности хотя бы одного раза, вот и тут тоже.

Зависимость доли довезенного серебра в процентах от начального количества от этого начального количества (в полных загрузках судна). Кружки показывают значения для M=1 до M=10, и затем M=50, 100, 150 и 200. Красная линия показывает асимптотику: exp(-1).
Зависимость доли довезенного серебра в процентах от начального количества от этого начального количества (в полных загрузках судна). Кружки показывают значения для M=1 до M=10, и затем M=50, 100, 150 и 200. Красная линия показывает асимптотику: exp(-1).

Обратите внимание, что простая договоренность об оплате вперед дала бы сразу 50% — результат, вообще недостижимый. С другой стороны, если оплата должна осуществляться в порту назначения и более нигде, то вообще никак не спасти ничего. Сильвер скрупулезно выполнил букву закона: он платил таможеннику за каждую милю. При разгрузке на острове выгружался и налог, а что он на острове и оставался — так за этот путь он заплачен, дальше Сильвер везти его не подписывался.

И это красиво, я считаю.

Последний нюанс. Казалось бы, что большие суда выгоднее: налог берется с судна. И это правильно, если с судна берется один брусочек серебра за одну милю: тогда корабль вдвое более грузоподъемный мог бы решить все проблемы. Но допустим, что налог составляет одну загрузку корабля за тысячу миль, то есть с больших судов и налог больше. И одиночный рейс так и так невыгоден, весь груз заберут в казну. Может показаться, что нет разницы, какой корабль выбрать — но разница есть. Бену теперь очевидно, что брать надо как можно более маленькое судно.

Парадокс? Нет, ведь маленькое судно означает больше загрузок, а значит, и больше процент спасенного серебра. Только вот остановок тоже будет много...

Научно-популярные каналы на Дзене: путеводитель
Новости популярной науки12 марта 2022