Найти в Дзене
Saturated Outer Space (S.O.S.)

UI/UX | Разработка первой версии инвентаря в Saturated Outer Space

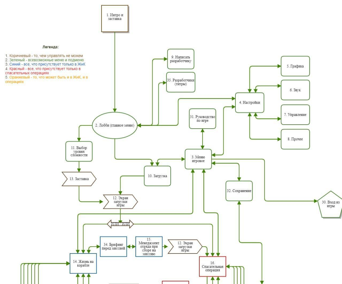
После первых плейтестов, проведенных в ходе нашего участия на различных выставках, а также после того, как мы побывали в гостях у подкаста “После титров”, нам стало очевидно, что UI требует глубочайшей проработки. Прежде всего нам надо было систематизировать его, написать общий диздок по UI и создать карту экранов (схематичное изображение логики перемещения по экранам в игре). Карта должна была включить в себя все геймплейные элементы, части основного меню, настройки и передать взаимодействие всех этих элементов. Одним из основных и самых сложных элементов оказался экран инвентаря и эквипа. О том, как мы его проектируем, постараемся рассказать далее.
Дело в том, что в игре есть несколько факторов, которые нужно учесть при проектировании: В конечном итоге до того, как разбираться с дизайном UI, мы решили продумать то, как он работает, то, как отвечает нашим геймпленым механикам и общим игровым задачам.
Вот для этого мы привлекли к проекту Илью и специалистов из студии HappyFox. Совмес

После первых плейтестов, проведенных в ходе нашего участия на различных выставках, а также после того, как мы побывали в гостях у подкаста “После титров”, нам стало очевидно, что UI требует глубочайшей проработки.

Прежде всего нам надо было систематизировать его, написать общий диздок по UI и создать карту экранов (схематичное изображение логики перемещения по экранам в игре). Карта должна была включить в себя все геймплейные элементы, части основного меню, настройки и передать взаимодействие всех этих элементов.

Одним из основных и самых сложных элементов оказался экран инвентаря и эквипа. О том, как мы его проектируем, постараемся рассказать далее.

Дело в том, что в игре есть несколько факторов, которые нужно учесть при проектировании:

  • Как будет отображаться инвентарь и эквип совместно? Для упрощения “переодевания” бойцов во время миссии.
  • Как будет реализована система передачи предметов от одного юнита, другому, при учете того, что в отряде может быть от 1 до 4 бойцов? Бойцы отряда могут находиться далеко друг от друга и передача предметов будет невозможна между ними. А могут быть рядом и тогда передачу предметов надо максимально упростить.
  • Как будут отображаться инвентари, если в отряде 4 бойца и они открывают сундук? То есть, где место для «инвентаря сундука» и как предметы будут перемещаться в инвентари героев.
  • Как работает кнопка «взять все» и «уничтожить»?
  • Какие статы героев отображать при открытом инвентаре?
  • Как с помощью механики инвентаря поддержать систему экономии ресурсов и систему тактического боя с использованием ОД?
  • Как не допустить плейсхолдеров и пустых элементов?

В конечном итоге до того, как разбираться с дизайном UI, мы решили продумать то, как он работает, то, как отвечает нашим геймпленым механикам и общим игровым задачам.

Вот для этого мы привлекли к проекту Илью и специалистов из студии HappyFox. Совместно они взяли на себя работу по дизайну UI/UX и в первую очередь стараются ответить на вышеописанные вопросы.

Илья, расскажи, как проходила разработка экранов инвентаря и как решали поставленные задачи?

Илья:

Важно изначально понимать, что те экраны, которые мы разрабатывали - это экраны для плейтестов, без дизайна. Дизайном будет заниматься команда HappyFox. Релизный интерфейс будет другим. Но у нас уже есть о чем рассказать.

Была поставлена задача разработать три варианта экрана инвентаря. Первый - это экран команды, на котором одновременно отображены минимум 3 персонажа. У этих персонажей есть ячейка, в которую можно поместить предмет. Также на экране присутствуют кукла персонажа, оружие, ячейки быстрого доступа, портрет персонажа и т.д. Мокап экрана выглядел так:

-2

Далее был разработан 2-ой экран - обмен с объектом. То есть, то, что видит игрок, когда он открывает какой-либо “сундук” - это может быть ящик, полка, шкаф, труп - любой объект, в котором мы находим лут, который может быть использован игроком. Его набросок:

-3

3-ий экран - это экран инвентаря и “эквипа” основного персонажа, в котором мы видим: один персонаж, который полностью одет, его ячейки, куклы, скиллы, характеристики предмета и так далее. В первой версии всё это выглядело вот так:

-4

До начала разработки инвентаря, мне был представлен пробный прототип, которой был сделан на блюпринтах, эдакая ранняя версия игры. Он был совсем простой, схематический, очень примитивный. Тем не менее, он хорошо демонстрировал возможности и функционал инвентаря.

Задача, которая перед нами встала после того, как был сделан первый проект инвентаря - убрать все лишние экраны, переработать. Выяснилось, что нам удобнее, чтобы игрок видел инвентарь сразу всех персонажей. А их может быть в команде от 1 до 4. Чтобы, когда он что-то “лутает”, у него статично были закреплены инвентари всех персонажей, объединенных в отряд. При этом если игрок просто открывает инвентарь, без подхода к сундуку, то картинка должна быть та же самая, для удобства восприятия.

Элементы обязательно должны быть расположены сообразно размеру экрана, разрешению. Они должны быть функциональными, но при этом удобными - должны быть логически размещены.

Соответственно, в следующей версии, которая является “географией инвентаря”, пунктами отображены атрибуты: от 1 до 8.

-5

Мы отказались от многих подробностей, которые планировали показать изначально: от куклы персонажа, его статов и прочего, в пользу именно функционала инвентаря и эквипа.

Остаются также спорные моменты. На картинке под номером 4 два слота, а справа от них патроны, которые никак не обозначены. Мы не могли понять, нужны патроны или нет. На днях у нас было обсуждение с экспертом из команды HappyFox, который подсказал нам, что это решение интуитивно верное. Так как в игре будут различные боеприпасы, нужно, чтобы игрок видел какими именно он пользуется в данный момент. В новой версии интерфейса мы это доработаем.

Работа над UI/UX сложная и довольно интересная. В процесс, вовлечен не только я, как UI-дизайнер и специалисты из HappyFox, но и нарративный дизайнер, а также руководитель проекта. Без совместных усилий выполнить задачу по созданию интуитивного, простого UI, который является проводником нарративной составляющей игры, практически невозможно.

Наша первоочередная задача - удобство игрока, поэтому в ходе обсуждения мы пришли к тому, что удобнее всего проводить "менеджмент" инвентаря команды на одном экране.

С чего начинается путь к удобству? Нужно убрать все лишнее и не часто используемое.

В частности, на данном этапе, в нашем проекте не предусмотрено изменение внешнего вида персонажа в зависимости от надетого, поэтому нет необходимости отображать "куклу" инвентаря.

Для максимального удобства передачи предметов друг другу, было решено сделать один общий экран инвентаря на всю команду, этому способствовало еще несколько факторов:

  • Небольшое количество лута на карте в целом, что позволяет выделять не слишком много места именно для ячеек инвентаря персонажей.
  • Удобство передачи предметов между персонажами простым перетаскиванием - это интуитивно понятно и наглядно.
  • Нет необходимости отображать подробные статы персонажа в инвентаре, для этого у нас будет отдельный экран характеристик, достаточно выводить жизненно важные параметры: здоровье и броня.

В процессе проработки этой идеи, было решено сделать инвентарь команды статичным, который меняется лишь частично в разных игровых ситуациях, например:

  • Открытие "сундуков" - добавляются новые ячейки внизу базового инвентаря, с отображением содержимого "сундука".
    Это решение дает игроку возможность выбрать: он может "взять все" по нажатию соответствующей кнопки, в таком случае предметы переносятся в инвентарь первого по порядку персонажа, либо он может сам решить какому из персонажей передать конкретный предмет. Это может быть удобно, когда один из членов отряда специализируется на медицине - все аптечки из "сундуков" должны идти ему, игрок сможет сразу распределять лут по данному принципу.
  • Разделение отряда, когда не будет возможности передавать предметы друг другу, с экрана убираются инвентари персонажей вне группы, при этом сама структура сохраняется.

Это только второй шаг первого этапа разработки, дальше перед нами стоят следующие задачи:

  • Как с помощью механики инвентаря поддержать систему экономии ресурсов и систему тактического боя с использованием ОД?
  • Как не допустить плейсхолдеров и пустых элементов?

Пока мы представили вам наброски и схемы будущей альфа-версии UI. В рабочем варианте мы презентуем его с первым же билдом, который обязательно протестируем на игроках во время очередных выставок и конференций. Так что если вам интересно, следите за нашими новостями добавляйте игру в Steam Wishlist и следите за новостями:

Saturated Outer Space on Steam

P.S.
В качестве референсов для UI, мы использовали несколько игр, в частности: Mutant Year Zero, Phoenix Point, а также XCOM.
Работа производится в Adobe Illustrator, Figma, также для задач интерактивного прототипирования хочется освоить InVision Studio.

#gamedev #gameplay #videogame #ui #ux #uxui #uxdesign