Добавить в корзину
Позвонить
Найти в Дзене
Войти
In ФИЗМАТ
11,1 тыс подписчиков
Подписаться
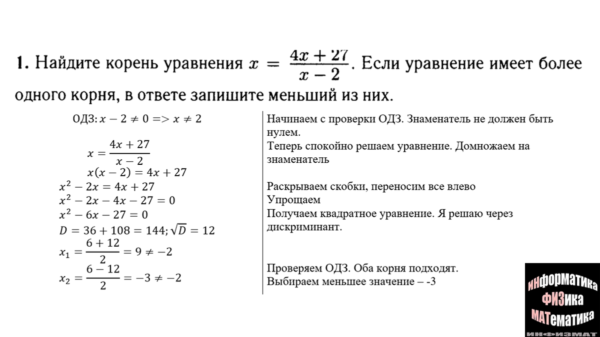
ЕГЭ математика профильный уровень 2022. Лысенко и Кулабухов. Вариант 5. Полный разбор.
28 августа 2022
28 авг 2022
63
...
Читать далее
Подготовка к ЕГЭ
128,7 тыс интересуются
Следить за темой
12
55584858.957.1776646835785.58331