Найти в Дзене
Скрипты Продаж

Описание ключевых целей менеджера на каждом из этапов Воронки Продаж

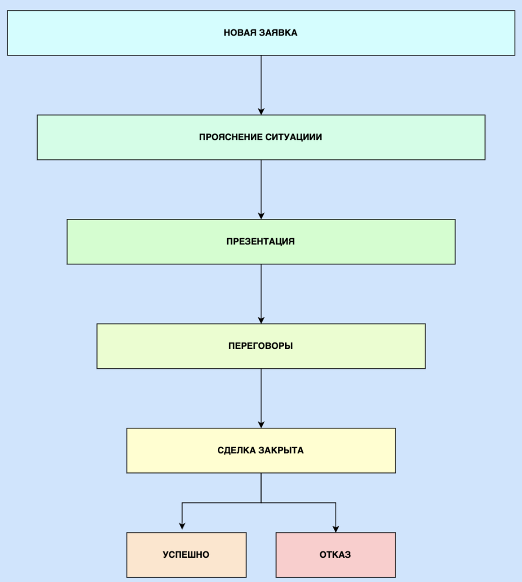
Если посмотреть на Воронку продаж, то в большинстве случаев она выглядит так: Есть мнение, что виной всему плохие скрипты, которые не помогают менеджеру отрабатывать возражения и правильно бороться с сопротивлениями, клиентами. Мол если клиент, после предложения и презентации говорит : “ Я подумаю” или “ Пока не надо” , значит нужно подобрать какую-то волшебную фразу, ведь потребность то мы выявили и ситуацию прояснили, минутой ранее клиент сам проговорил нам: Клиент даже сказал, что вопрос для него срочный ( и вроде бы как время пришло), а после нашего предложения и озвучивания оффера, резко теряет интерес, уходит думать и перестает отвечать на звонки … Что же не так ? Очевидно , что дело или в том как мы презентовали продукт / услугу или в том как мы отработали возражение ! Звучит, все логично но это не совсем так, и сейчас я постараюсь объяснить почему … Воронку нужно строить НЕ по принципу наименьшего сопротивления клиента. Начинать нужно с вопроса “ Почему квалифициров
Оглавление

Если посмотреть на Воронку продаж, то в большинстве случаев она выглядит так:

  • Менеджеру приходит новая заявка ( или он сам генерируют коммуникацию)
  • Начинается выявление потребностей
  • Далее менеджер знакомит потенциального клиента с продуктом или услугой ( в продажах этот этап называется Презентация)
  • Если все хорошо, то клиент вносит “деньги в кассу”
  • Если что-то не так , то запускается процесс переговоров и работы с возражениями ( который, как показывает практика редко заканчивается успехом)
С одной стороны все логично и правильно, с другой стороны, возникает вопрос: почему при таком подходе не получается продавать много ?
С одной стороны все логично и правильно, с другой стороны, возникает вопрос: почему при таком подходе не получается продавать много ?

Есть мнение, что виной всему плохие скрипты, которые не помогают менеджеру отрабатывать возражения и правильно бороться с сопротивлениями, клиентами.

Мол если клиент, после предложения и презентации говорит : “ Я подумаю” или “ Пока не надо” , значит нужно подобрать какую-то волшебную фразу, ведь потребность то мы выявили и ситуацию прояснили, минутой ранее клиент сам проговорил нам:

  • свою боль ( и наш продукт / услуга решает его задачу)
  • что решение принимает сам
  • вопрос для него актуальный

Клиент даже сказал, что вопрос для него срочный ( и вроде бы как время пришло), а после нашего предложения и озвучивания оффера, резко теряет интерес, уходит думать и перестает отвечать на звонки …

Что же не так ? Очевидно , что дело или в том как мы презентовали продукт / услугу или в том как мы отработали возражение !

Звучит, все логично но это не совсем так, и сейчас я постараюсь объяснить почему …

Воронку нужно строить НЕ по принципу наименьшего сопротивления клиента.

Whats app / Telegram - +7 901 778 46 88
Whats app / Telegram - +7 901 778 46 88

Начинать нужно с вопроса “ Почему квалифицированные ЛИДЫ не покупают ” ?

Квалифицированные клиенты, это клиенты которые ответили на вопросы и вслух проговорили, что да у них есть потребность, возможность, решение принимают самостоятельно и что да они в принципе готовы .

Так вот давайте разберем почему такие клиенты, не покупают ? Причин несколько :

  • клиент не увидел ценности
  • время покупки еще не пришло ( готовность не означает , что клиент будет покупать здесь и сейчас)
  • клиент не доверяет

Есть еще несколько причин, но давайте остановимся пока на этих и зафиксируем.

-3

Далее, что нужно сделать это определиться с тем какие типы клиентов у нас будут. Важно понимать, не только причины отказа, но и целевые действия, потому что если клиент и так готов купить, то ему надо просто не помешать купить, ему нужно рассказать про способы и варианты оплаты и проконтролировать момент оплаты. Если клиент не готов купить сейчас, то его не в коем случае нельзя закрывать на оплату сразу, это тоже самое, что закрывать на оплату клиента, который не принимает решения. Есть клиенты, которые в принципе никогда у Вас не купят, это те люди, которые мимо проходили, их нужно специальным образом квалифицировать, и перевести на воронку прогрева.

Не стоит забывать про так называемых аналитиков, это люди которые будут сравнивать, с ними тоже нужно работать специальным образом, их не нужно закрывать на оплату, им нужно предоставить максимум информации для принятия решения, дать им время, и не пропустить момент для мотивации оплаты.

Как Вы видите есть много факторов, которые влияют на то по какому сценарию будет развиваться путь потенциального клиента по Воронке продаж. Именно поэтому когда мы говорим про увеличение продаж, нужно отталкиваться не столько от речевых модулей для отработки сопротивлений и возражений, сколько от описания ключевых целей менеджера на каждом из этапов Воронки Продаж.

Ключевые цели, особенности

Ключевые цели - это конкретные шаги , который должен осуществить менеджер при работе с разными типами клиентов .

Должны содержать ссылки на скрипты и инструкции .

Прописываются под разные типы клиентов.

Ключевые цели под разные типы клиентов:

Категория А

  • информирование про способы оплаты
  • Upsale
  • Crosale и т. д.
-4

Категория B

  • посещение офиса
  • информирования о бонусах
  • информирования об ограничениях и т. д.
-5

Категория C

  • подписка на рассылку,
  • вступление в сообщество,
  • регистрация на вебинар,
  • просмотр видео,
  • скачивание брошюры и т. д.
-6

Количество ключевых целей и целевых действий в каждом бизнесе разное, их может быть много. Важно понять, какое из них является основным, а какие – второстепенными.

Теплых клиентов ( категория А) менеджер проводит по самому короткому пути к основной цели. Холодных клиентов ( категория B и C ), к основной цели менеджер проводит через второстепенные.

Существует модель мотивации менеджеров, где оплачивается только конкретное действие, является одной из самых понятных и эффективных с точки зрения KPI.

Ключевые цели на схеме

Если Ваши коммуникации начинаются с того, что нужно сделать холодный звонок. То ключевыми целями на первом этапе будут :

  • задача минимум - узнать ИМЯ ЛПР
  • задача максимум - узнать ИМЯ ЛПР и добиться соединения

Если с первой попытки Вам не удалось добиться соединения, то нужно создать инструкции и скрипт где будет прописан алгоритм действий. Так например менеджер может перенести коммуникацию на следующий день, и зная имя ЛПР пройти секретаря ( блокера) , через другой отдел.

Проход блокера на схеме
Проход блокера на схеме

Примеры техник и уловок, которые помогают, двигаться по Воронке Продаж, можно посмотреть в этой статье.

Если же все пошло по плану и Вы дозвонились до ЛПР, то начинается этап прояснения и квалификации.

В случае если мы работаем по сценарию входящего обращения или обработке входящей заявки, этап прояснения начинается сразу после того как мы установили контакт.

На этапе прояснения мы выявляем потребность и при помощи специальных вопросов классифицируем клиента по типу ABC.

Здесь нам нужно определить отправные точки, они нам нужны для отработки дальнейших возражений и сопротивлений , подробнее об этом читайте здесь , и тактику по которой будем работать.

Красным цветом отмечены целевые действия, каждое касание это отдельный скрипт или инструкция.
Красным цветом отмечены целевые действия, каждое касание это отдельный скрипт или инструкция.

Давайте покажу как это работает на примере скрипта продаж для строительной компании:

Клиент обратился по вопросу отделочных работ в новой квартире.

Менеджер узнал все необходимые технические характеристики (площадь помещения, тип покрытий, вид ремонта, формат коммуникаций, итд итп) , а так же узнал, что:

  • квартира еще не сдана, ключи будут только через пол года - это значит, что срок ремонта еще не пришел ,
  • заказчик покупает квартиру не для себя, а для своих взрослых детей - это значит , что решение об итоговом формате ремонта, будет приниматься на совете семьи,
  • ремонт будет делаться не за счет собственных средств, а на деньги банка - это значит , что финансовый вопрос еще не решен…

Уже этого достаточно, для того чтобы понять, что это клиент категории B, что быстро продать услугу не получится и нужно будет провести определенное кол-во касаний, прежде чем назначить встречу в офисе.

Схематично это будет выглядеть так:

  • Выявление потребности и квалификация клиента.
  • Презентация компании
  • Назначение первого дополнительного целевого действия в виде подготовки сметы ( готовится три варианта : самый дешевый, эконом и бизнес)
  • Отправка смета , запрос обратной связи, попытка назначить встречу в офисе, итд
путь клиента категории B
путь клиента категории B

Многие из Вас зададут вопрос, зачем так усложнять?

Почему нельзя просто придумать статус “Клиент думает” или “Переговоры” ?

Так можно сделать при условии что у Вас один тип клиента. А если у Вас клиенты принимают решение по разному ( и есть как минимум три типа клиентов АBС), то Вам просто необходимо это сделать, потому что в противном случае через две, три недели активной работы, Ваша клиентская база превратится в “болотце”.

Болотце в CRM - это когда менеджер , начинает свой день и не понимает за что браться…

Подробнее о том , как не допустить этого читайте здесь …

Заключение

Многие руководители воспринимают скрипты продаж как панацею, способную разом избавить от всех бед и резко увеличить объем продаж....

Действительно, благодаря скриптам и звонкам удается:

  • повысить производительность (до 100 звонков в день), конверсию, результативность контактов и, как следствие, объем продаж;
  • упростить и улучшить систему оплаты труда и снизить расходы на нее;
  • сократить затраты собственного времени на обучение новичков;
  • взять под контроль не только результат работы менеджеров, но и процесс продаж;
  • начать анализировать причины отказов и слабые места в коммуникации с клиентами;
  • добиться продуктивной работы с отказами (когда продавец, услышав «нет», продолжает общение, а не вешает трубку).

Почему же тогда существуют считанные компании, в которых сотрудники работают по скриптам а поставленные задачи выполняются?

Ответ на этот вопрос можно получить, только тогда, когда будут разобраны и описаны ключевые цели на каждом из этапов воронки продаж. Благодаря этой статье Вы узнали , как это делать. Теперь нужно прописать цели по каждый тип клиента, и под каждый статус. Если Вы создадите скрипт по моей инструкции и пропишите цели, то Вы в разы повысите свои шансы, чтобы выполнить план продаж!

А если Вам покажется, что это все очень сложно и долго, напишите мне любым удобным способом и я помогу настроить работу Вашего отдела продаж , так чтобы Ваши менеджеры делали из 10 звонков 9 продаж!

Whats app / Telegram - +7 901 778 46 88

a9262777984@yandex.ru

Опишите какая задача стоит и я тут же приступлю к ее обсуждению!

Желаю Вам, чтоб как можно больше заявок превращалось в сделки. А я пошел записывать для Вас новые ролики и создавать новые обучающие материалы . С Вами был Андрей Смирнов - пока пока!