Добавить в корзинуПозвонить
Найти в Дзене
Дед клуб

Самодельный конвертер свободного диапазона 3 МГц

В настоящее время, по моим наблюдениям за эфиром, свободная частота в районе 3 МГц самая густонаселённая любителями радио, а поэтому на этом диапазоне мне легко было проверить работоспособность  самоделки в совокупности с самым простым приёмником (TOLI to-1782) средневолнового  диапазона. Такой симбиоз не уступал более продвинутому коротковолновому супергетеродину (National Panasonic R-314) из моей коллекции. Испытания проводились в городской квартире в условиях сильных помех, а антенной был колебательный контур на ферритовом сердечнике. Я думаю, что это только начало и многое еще придётся модернизировать в процессе творчества, но я всё равно уже сейчас доволен результатами. Сейчас средневолновый диапазон освободился от мощных радиовещательных станций, но не освободился от помех, которые создают современные бытовые приборы: энергосберегающие лампы, телевизоры, компьютеры, зарядные устройства и т. п. А как сейчас заработает конвертер? Сможет ли он в городской квартире, в условиях сильн
Фото 1. СВ приёмник + конвертер
Фото 1. СВ приёмник + конвертер

В настоящее время, по моим наблюдениям за эфиром, свободная частота в районе 3 МГц самая густонаселённая любителями радио, а поэтому на этом диапазоне мне легко было проверить работоспособность  самоделки в совокупности с самым простым приёмником (TOLI to-1782) средневолнового  диапазона. Такой симбиоз не уступал более продвинутому коротковолновому супергетеродину (National Panasonic R-314) из моей коллекции. Испытания проводились в городской квартире в условиях сильных помех, а антенной был колебательный контур на ферритовом сердечнике.

Я думаю, что это только начало и многое еще придётся модернизировать в процессе творчества, но я всё равно уже сейчас доволен результатами.

Сейчас средневолновый диапазон освободился от мощных радиовещательных станций, но не освободился от помех, которые создают современные бытовые приборы: энергосберегающие лампы, телевизоры, компьютеры, зарядные устройства и т. п.

А как сейчас заработает конвертер? Сможет ли он в городской квартире, в условиях сильных помех обеспечить приём любителей радио?

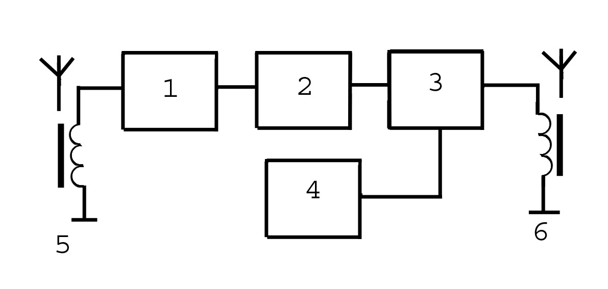
Рис. 1. Структурная схема конвертера. 1 - входная цепь; 2- селективный усилитель; 3 - смеситель; 4 - гетеродин; входная антенна; 6 - контур (антенна) согласования с входным каскадом приёмника.
Рис. 1. Структурная схема конвертера. 1 - входная цепь; 2- селективный усилитель; 3 - смеситель; 4 - гетеродин; входная антенна; 6 - контур (антенна) согласования с входным каскадом приёмника.

Конвертер состоит из входной цепи, селективного усилителя на частоту 3,1 МГц, гетеродина и смесителя.

Входная цепь.

Рис. 2. Ферритовая магнитная антенна с эмиттерным повторителем (транзистор Т1).
Рис. 2. Ферритовая магнитная антенна с эмиттерным повторителем (транзистор Т1).
Фото 2.  Ферритовая антенна.
Фото 2. Ферритовая антенна.

В городской застройке на внешнюю комнатную антенну трудно слушать эфир на коротких волнах из-за помех, поэтому я выбрал магнитную антенну на ферритовом сердечнике. Несмотря на меньшую эффективность, она хорошо отсеивает индустриальные помехи. Контурная катушка Lk на ферритовом сердечнике Н400 или Н600 имеет 25 витков провода диаметром 0,5 мм. Катушка связи Lc содержит 7 витков провода диаметром 0,2 мм. Обе катушки намотаны через прокладку толщиной 0,5 – 1 мм и расположены на краю сердечника. На транзисторе Т1 выполнен эмиттерный повторитель, каскад с высоким входным сопротивлением, для сохранения добротности входного контура, который является антенной.

Селективный усилитель высокой частоты.

Он выполнен на связанных контурах (L1 – L4, индуктивность 3,3 мкГн) и настроен на частоту 3,1 МГц (полоса 2,9 – 3,3 МГц по уровню 3 дБ). Его задача улучшить соотношение сигнал / шум, и не пропустить сигнал гетеродина 3,9 МГц в антенну. Дроссель (L5 индуктивность 10 мкГн) в коллекторной нагрузке транзистора настроен на среднюю частоту полосового фильтра. Я использовал готовые катушки в броневых сердечниках от б/у преобразователей.

Рис. 3. Входное устройство (Т1) и селективный усилитель высокой частоты.
Рис. 3. Входное устройство (Т1) и селективный усилитель высокой частоты.
Рис 4. Эскиз входного устройства и селективного фильтра.
Рис 4. Эскиз входного устройства и селективного фильтра.

Гетеродин.

Настройка по диапазону может осуществляться как изменением частоты гетеродина, так и настройкой самого приёмника в диапазоне средних волн.

Я выбрал постоянную частоту гетеродина 3,9 МГц и тогда диапазон 3 МГц принимается на частоте 900 кГц, что соответствует середине шкалы средневолнового приёмника. Таким образом, настройка на станции осуществляется только ручкой самого приёмника, не сильно удаляясь от центра его шкалы.

Гетеродин может быть как с параметрической стабилизацией частоты, так и с использованием кварцевого резонатора на 3,9 МГц. Последнее важно, так как приёмный тракт становится с двумя гетеродинами и уход частоты в результате их нестабильности негативно отразится на качестве настройки.

Рис 5. Гетеродин с кварцем.
Рис 5. Гетеродин с кварцем.
Рис. 6. Гетеродин с параметрической  стабилизацией частоты.
Рис. 6. Гетеродин с параметрической стабилизацией частоты.

Смеситель.

Сначала я сделал смеситель на транзисторе. Его преимущество – простота исполнения. Нельзя сказать, что он неработоспособен, исправно принимая любителей радио. Но когда я поочерёдно подключил к трём точкам (коллектор, база, эмиттер) анализатор спектра, а затем осциллограф, то последовала его переделка в балансный смеситель.

Рис 7. Входное устройство (Т1), селективный усилитель (Т2), смеситель (Т3), гетеродин (Т4).
Рис 7. Входное устройство (Т1), селективный усилитель (Т2), смеситель (Т3), гетеродин (Т4).

Сгусток транзисторов балансного смесителя позаимствовал из готовой микросхемы SA636DK, используя только отдельную её часть.

Рис 8.  Смесителем работает часть микросхемы.
Рис 8. Смесителем работает часть микросхемы.
Фото 3. микросхема смесителя.
Фото 3. микросхема смесителя.

То, что показали приборы – порадовало. Это хорошее согласование гетеродина благодаря буферному каскаду микросхемы, минимальный его пролаз на вход и выход смесителя.  Но на данный момент сильной разницы в качестве приёма замечено не было. Нагрузкой смесителя служит магнитная ферритовая  антенна, подсоединённая отрезком экранированного кабеля и настроенная на частоту 900 кГц.

Рис 9. Окончательная схема конвертера.
Рис 9. Окончательная схема конвертера.

Применение ферритовой антенны L7  на выходе конвертера удобно, если его работа будет с приемником, который тоже имеет такую же антенну. Паять ничего не надо. Располагая две ферритовые антенны рядом, сначала по максимальному уровню шума, а при настройке на радиопередачу меняю расстояние между антеннами по лучшему соотношению сигнала к шуму.

Если приёмник имеет гнездо внешней антенны, то непосредственно выход смесителя (коллектор транзистора Т3 на рисуноке 7 или 20 вывод микросхемы SA636DK на рисуноке 9) через конденсатор 33 пФ подключаю к антенному гнезду.

Работа с конвертером.

Когда я открыл заднюю крышку приёмника TOLI to-1782, то сильно удивился, как он вообще работал. Микросхема CD2003GP – однокристальный радиоприёмник АМ/FM, но если исключить селективные системы принадлежащие обработке ЧМ сигнала, то для средневолнового диапазона ничего нет, кроме разве ферритовой антенны и, возможно, одной катушки фильтра. Если сравнить с коротковолновым приёмником National Panasonic R-314, то он имеет до 7 селективных контуров.

 Фото 4.  National Panasonic R-314
Фото 4. National Panasonic R-314

Устанавливаю на шкале приёмника 900 кГц. Две ферритовые антенны располагаю рядом. Приёмник принимает урчание сетевых проводов. Включаю питание конвертера – урчание сменяется более мягким шумом. Переменным конденсатором настраиваю антенный входной контур конвертера по максимуму шума – это значит, входной контур подстроился под избирательную систему преселектора и усиление радио тракта возросло. Плавно меняю настройку приёмника в районе 900 кГц, а настроившись на радиопередачу, устанавливаю оптимальное расстояние между двумя ферритовыми антеннами, которые в дальнейшем фиксирую.

Когда я вышел с таким симбиозом (СВ приёмник + конвертер) на лоджию (первый этаж), количество и качество принимаемых радиопередач возросло на порядок в связи с отсутствием сетевых наводок. Громкость пришлось резко убавить.

А сам я как буд-то в детстве побывал.