Найти в Дзене
Войти
In ФИЗМАТ
11 тыс подписчиков
Подписаться
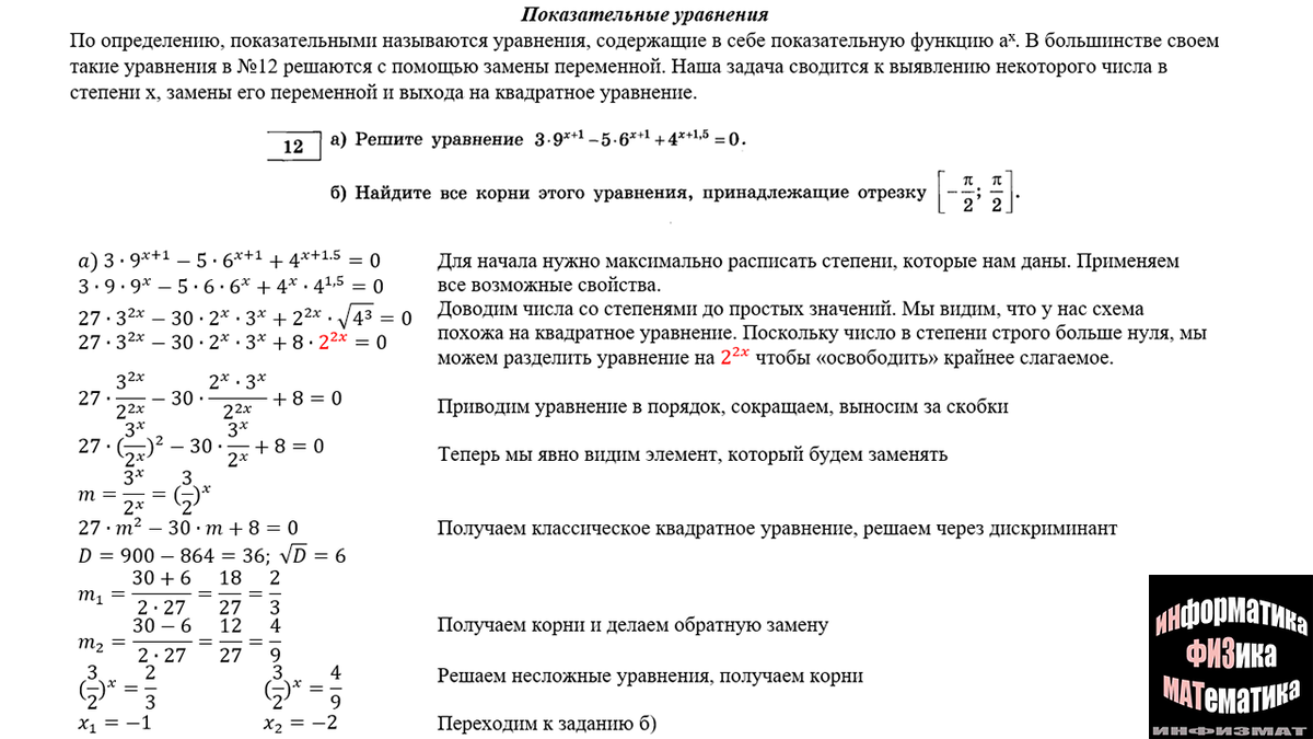
Показательные уравнения в №12 ЕГЭ математика профильный уровень. Разбор примеров
30 июля 2022
30 июл 2022
207
...
Читать далее
21