Найти в Дзене
Войти
In ФИЗМАТ
10,9 тыс подписчиков
Подписаться
Иррациональные уравнения в №12 ЕГЭ математика профильный уровень. Правила решения, разбор примеров
29 июля 2022
29 июл 2022
517
~1 мин
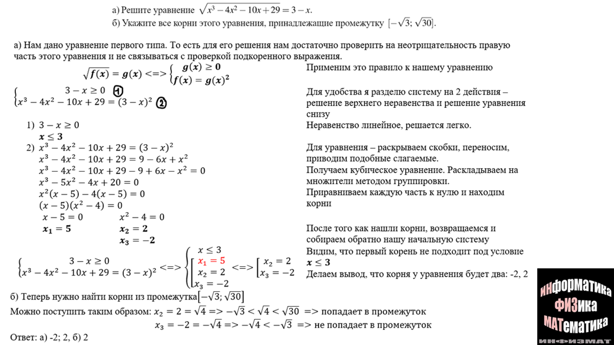
Источник заданий: сайт "Решу ЕГЭ"
Источник заданий: сайт "Решу ЕГЭ"
...
Читать далее
Источник заданий: сайт "Решу ЕГЭ"
19
1