Найти в Дзене
Войти
In ФИЗМАТ
10,8 тыс подписчиков
Подписаться
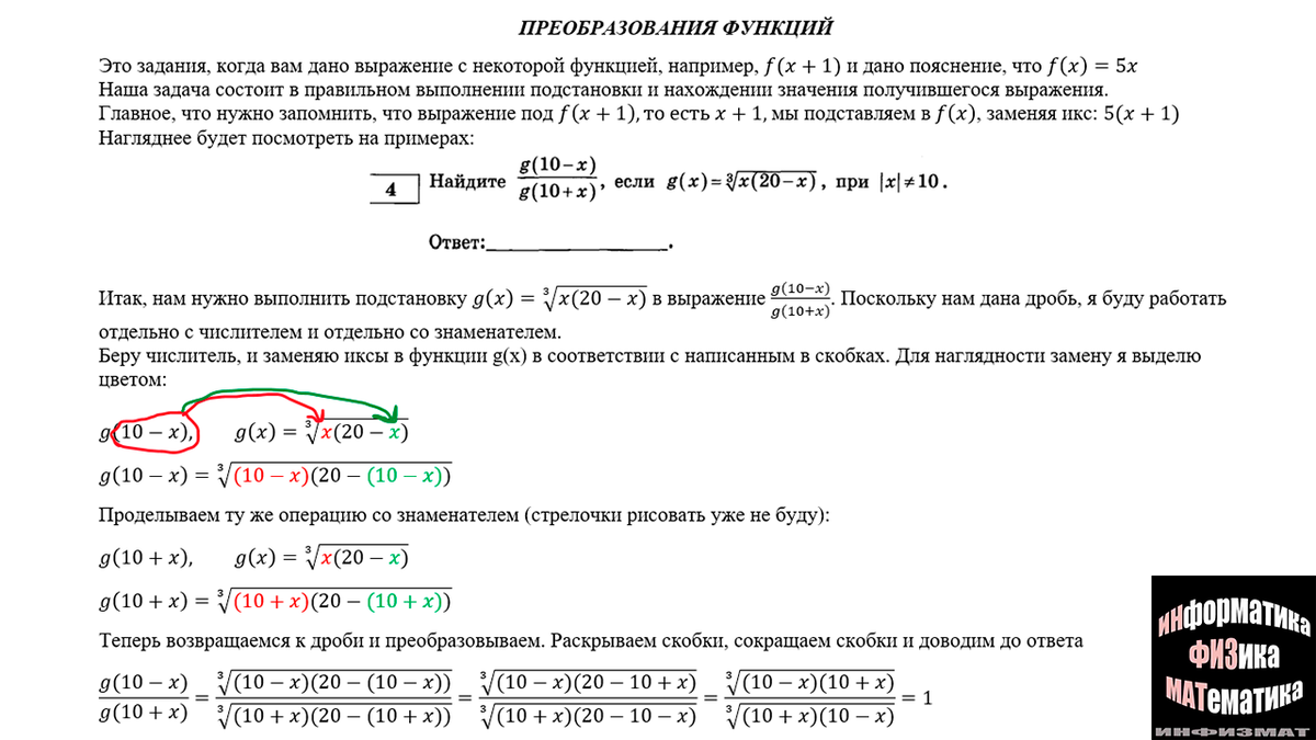
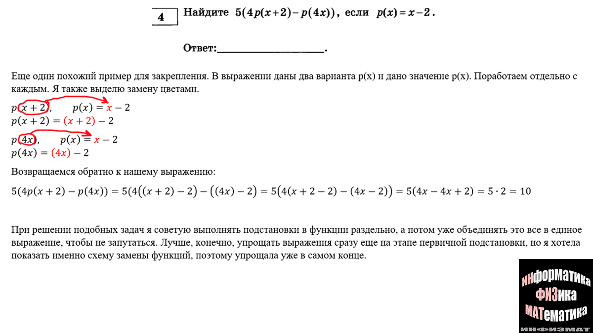
Преобразование выражений с функцией в №4 ЕГЭ математика профильный уровень. Теория и разбор типичных задач
16 июля 2022
16 июл 2022
117
...
Читать далее
Подготовка к ЕГЭ
128,7 тыс интересуются
Следить за темой
11