Добавить в корзину
Позвонить
Найти в Дзене
Войти
In ФИЗМАТ
11,1 тыс подписчиков
Подписаться
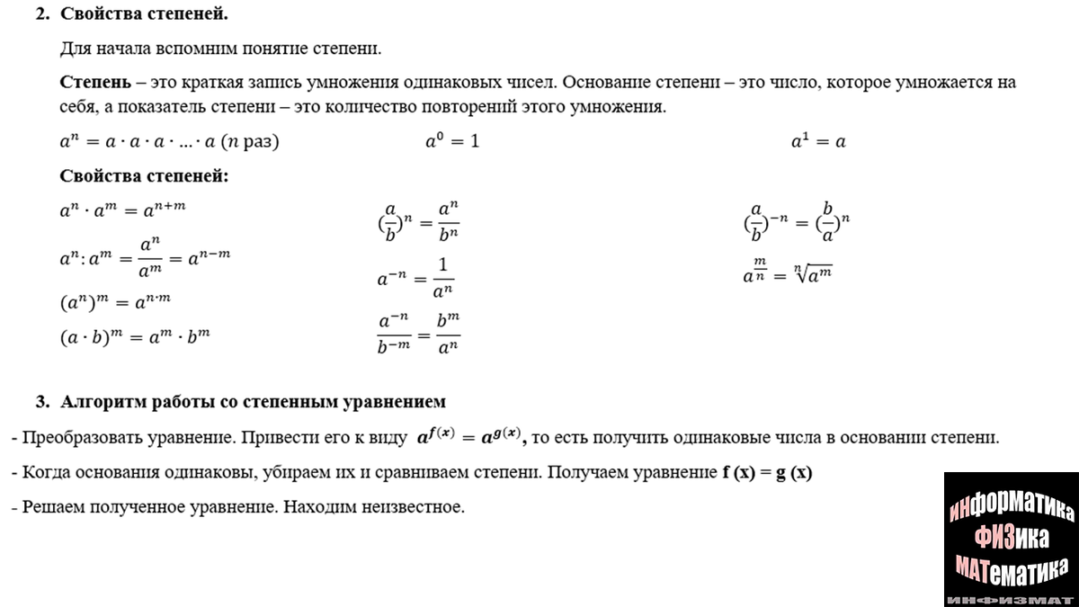
Показательные уравнения из №1 ЕГЭ математика профильный уровень. Разбор теории и примеров из ЕГЭ
9 июля 2022
9 июл 2022
159
...
Читать далее
13
97534251.939.1776644603644.58629