Добавить в корзинуПозвонить
Найти в Дзене
Учитель в бизнесе

В DISKILL: Вызов принят. Двухдневный бесплатный тренинг

В DISKILL @3dmax_school Наверное на этой неделе ретроградный Меркурий или ретроградный АСУС. Второе чп за неделю с техникой. Сначала у меня не перекачались фотографии и видео целого дня съёмок в художке. Мало того, что не перекачались, так были стёрты с карты памяти навечно, как теперь стёрт проект. Я с конца той недели не отрывала голову от экрана монитора, пыталась хоть на мгновение приблизится к нашему мастеру, и что же произошло? Катенька забыла сохранить проект, а 3ДсМакс вылетел во время очередного рендера. Насовсем. Навсегда. Аутобэки всякие я забыла как настраивать, сейчас штудирую лекции и пытаюсь вспомнить, в каком из уроков нам про это говорили? Или это было в бонусах? О чём это я здесь? Я об онлайн-университете Олега Кононыхина DISKILL. Нет, я не знаю, всех юридических тонкостей - кто там начальник, кто нет- но точно знаю, кто там авторитет в вопросах преподавания 3Д. И мастер, о чудо, в очередной раз показывал мастер класс - создание 3д модели комнаты по картинке, создан
В DISKILL @3dmax_school

Наверное на этой неделе ретроградный Меркурий или ретроградный АСУС. Второе чп за неделю с техникой. Сначала у меня не перекачались фотографии и видео целого дня съёмок в художке. Мало того, что не перекачались, так были стёрты с карты памяти навечно, как теперь стёрт проект.

Картинка из личного архива. Последнее фото проекта
Картинка из личного архива. Последнее фото проекта

Я с конца той недели не отрывала голову от экрана монитора, пыталась хоть на мгновение приблизится к нашему мастеру, и что же произошло? Катенька забыла сохранить проект, а 3ДсМакс вылетел во время очередного рендера. Насовсем. Навсегда. Аутобэки всякие я забыла как настраивать, сейчас штудирую лекции и пытаюсь вспомнить, в каком из уроков нам про это говорили? Или это было в бонусах?

О чём это я здесь? Я об онлайн-университете Олега Кононыхина DISKILL. Нет, я не знаю, всех юридических тонкостей - кто там начальник, кто нет- но точно знаю, кто там авторитет в вопросах преподавания 3Д. И мастер, о чудо, в очередной раз показывал мастер класс - создание 3д модели комнаты по картинке, создание итогового фото при рендере проекта.

Итак. Как я уже писала, проект сохранить мне не удалось, но остались фото и видеофиксация, что я с удовольствием и продемонстрирую в этой и последующих публикациях.

Я хоть и не совсем с нуля участвовала в тренинге (в университете я застряла на 4-й визе курса 20-го года), и, честно говоря, когда смотрела думала: "Ой фсё! Да боже мой, что тут делать-то!". Да и сам Олег говорил, что проект в принципе не сложный. Расскажу с какими сложностями столкнулась я и чего почерпнула нового. Да, новое и я почерпнула.

Картинка из личного архива. Потеряшка-Хоткей
Картинка из личного архива. Потеряшка-Хоткей

Сложность 1. Не работает в моей версии макса Hotkey Editor не активна запись и всё тут. У меня складывается ощущение, как будто плагин отсутствует необходимый. Хотя, может быть где-то не нажата та самая галка.

Сложность 2. - вытекающая из первой - Alt+1 у меня нажимается, но вылезает на эту команду какое-то непонятное меню, а не резка опорных рёбер. И соответственно опорные рёбра приходилось делать через Slice Plane.

Сложность 3. Отображение материалов. У меня уже такое было на старом компьютере в самом начале, когда материал во вьюпорте виден только при отжатой галочки Real-World-Map-Size. Тоже самое и в редакторе материалов. Помню, как Олег быстро починил это всё чудесным образом по удалёнке, но я не поняла как. Кажется что-то в настройках версии поменял...

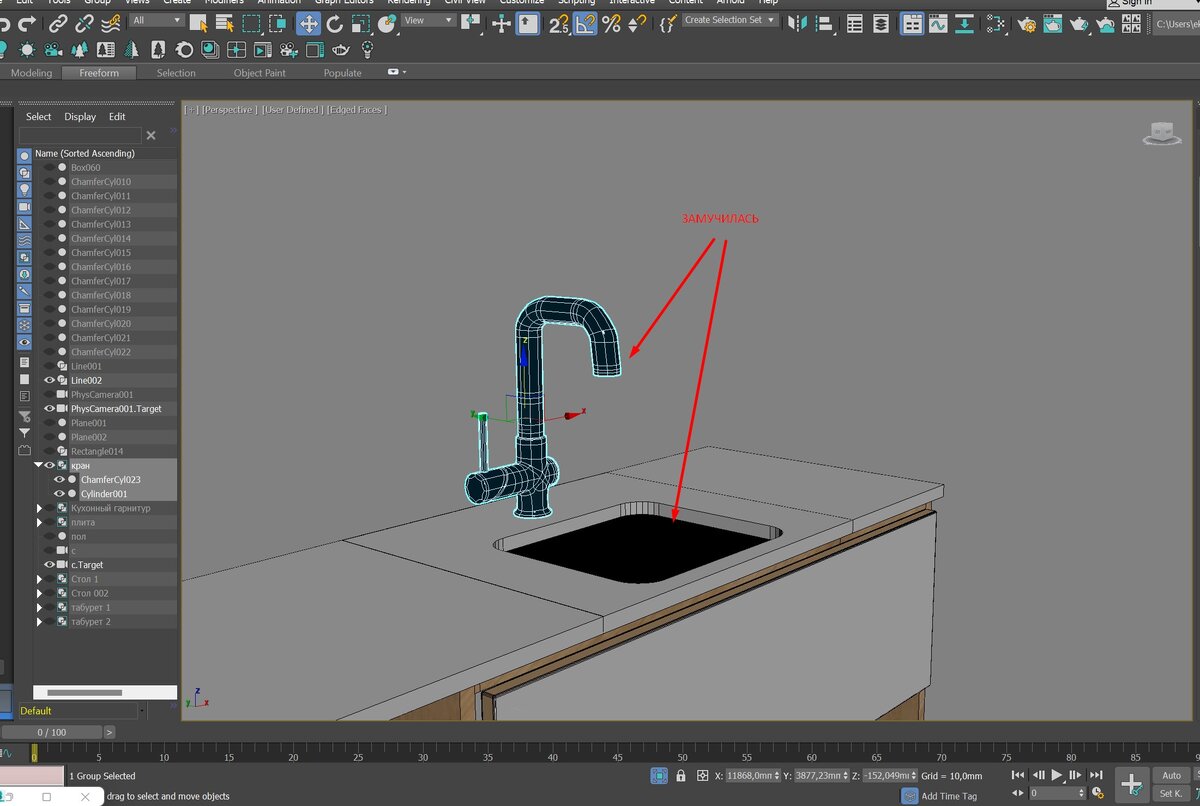
Сложность 4. Cut. Вот как-то не ладятся у меня с этой кнопкой отношения. Иногда (как в случае с краном) щелкает и стрижёт нормально, иногда, как с потолком - проще Slice Plane.

Еще загвоздка была с раковиной катастрофически не закрывался Extrude (да и Edit Poly тоже) так, как нужно, с отверстием для мойки. Но эту задачку я решила обходными путями. Да и вообще, часто, если механизм новый результатов не приносил, применяла старые знания. Может и неправильно это, но спросить было не у кого.

Так же для меня осталось загадкой освещение. Почему у меня всё тёмное, а у Олега всё светлое? Об этом, собственно, и видео.

Что нового я узнала на тренинге?

1. Модификатор Twist, уже пригодился для люстры из дз.

2. Работа с материалами и разными картами Displacement. (кажется правильно запомнила)

3. Новый метод построения картинки через бэкграунд и так же возможность в самой картинке ставить 3Д оси.

4. То, что я тоже кое что, оказывается, знаю, понимаю и могу.

В целом, не смотря на потери, моя душа радостно хлопает в ладошки. Спасибо Олегу за подобные мероприятия. Я всегда с горящими глазами готова в них участвовать.

Картинка из личного архива. Последний рендер
Картинка из личного архива. Последний рендер