Найти в Дзене
Меандр Радиолюбитель

Регулируемый по напряжению и току двухполярник. Часть 2, сборка прототипа.

Всем доброго, вчера довёл до ума схему опубликованную ранее. Под предыдущей статьёй, а так же под "промежуточной заметкой" подписчики и гости канала приняли активное участие и надавали много дельных советов и подсказок. Всех внимательно выслушал и вернулся к проекту. Отталкиваясь от советов и изучив кое какие моменты, доделал один канал этого стабилизатора.
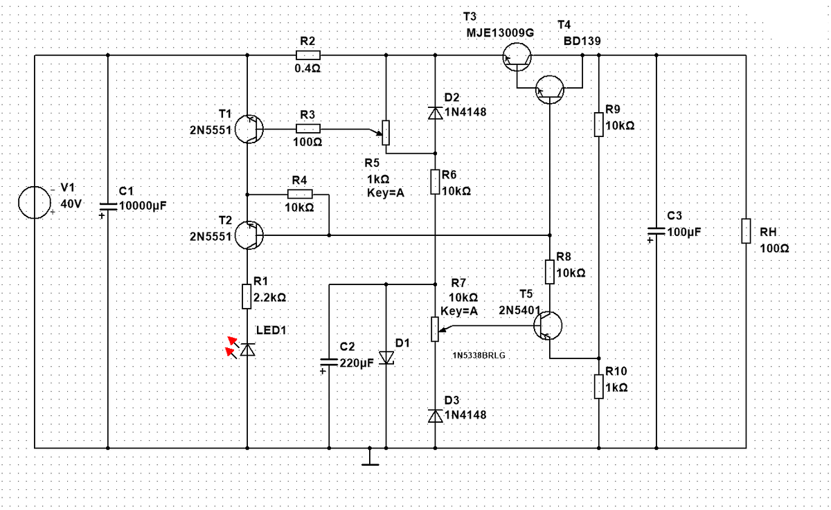
Что бы отбросить подозрения в "утечках" макетной панели, решил развести плату и собрать прототип на текстолите. Как не сложно заметить, схема немного изменилась, вместо однокристального транзистора Дарлингтона в силовой части - применена составная пара на дискретных транзисторах. Изменены некоторые номиналы. Ах да, еще пронумеровал детали в более правильном порядке.
Плата крепится к радиатору силовым транзистором, дополнительных стоек не предусмотрел, да они не сильно-то и нужны, плата маленькая и легкая, жесткости выводов силового транзистора вполне достаточно. На фото видно спинку транзистора в корпусе ТО220, это MJE13007, увы,

Всем доброго, вчера довёл до ума схему опубликованную ранее.

Под предыдущей статьёй, а так же под "промежуточной заметкой" подписчики и гости канала приняли активное участие и надавали много дельных советов и подсказок. Всех внимательно выслушал и вернулся к проекту. Отталкиваясь от советов и изучив кое какие моменты, доделал один канал этого стабилизатора.
Что бы отбросить подозрения в "утечках" макетной панели, решил развести плату и собрать прототип на текстолите.

-2

Как не сложно заметить, схема немного изменилась, вместо однокристального транзистора Дарлингтона в силовой части - применена составная пара на дискретных транзисторах. Изменены некоторые номиналы. Ах да, еще пронумеровал детали в более правильном порядке.
Плата крепится к радиатору силовым транзистором, дополнительных стоек не предусмотрел, да они не сильно-то и нужны, плата маленькая и легкая, жесткости выводов силового транзистора вполне достаточно.

-3

На фото видно спинку транзистора в корпусе ТО220, это MJE13007, увы, но транзистора средней мощности с нужной проводимостью не нашел - давно уже не было закупа рассыпухи.

-4

"Крутилки" вынесены за пределы платы и висят на проводах. Датчик тока пока тоже в не товарном виде - временно.
Что удалось получить?
Минимальный ток 0,2А, максимальный 3А. Ограничение наступает с небольшим провалом но одинаково и стабильно во всём диапазоне напряжений и сопротивлений нагрузки. Возможно нужно еще поиграться с номиналами, но на первое время сойдет и так. В принципе - при напряжении более 25В в плече, иметь на борту ток более 3А не особо нужно, это и так уже 75Вт, и это только один канал. С двумя плечами уже будет печка, так, что на данном этапе собственного развития, я немного переосмысли свои "хотелки" и остановлюсь на 3х амперах.

Анонса касательно завершения проекта и спуска на воду нового БП пока дать не могу. Прежде чем доделывать до конца, нужно или закупиться кучей деталей или найти на какой-то помойке, что можно разобрать на запчасти. Нужны нормальные переменные резисторы, низкоомные резисторы и так по мелочам. Схема в копилке Менадра, когда все будет закуплено, украдено, принято в дар, найдено или в конце концов упадёт с небес, я закончу проект.

П.С. Забыл сказать, транзистор в этой схеме греется заметно меньше, чем грелся тот "дишманский" из прошлой статьи.
Кого заинтересовало -
тут файл печатной платы.

Спасибо за внимание и до новых встреч!

П.С. П.С. Нет, всего 4 часа прошло с момента публикации, однако этого хватило, что бы сделать самому себе нерв!. Всё в традициях жанра - придумываю проблему, а потом её решаю.
Сегодня переверну весь сарай, разломаю всё, что найду и доделаю блок питания! Постараюсь до конца недели управиться, так, что анонс всё же состоялся!

Источники питания.
К содержанию канала.