Добавить в корзинуПозвонить
Найти в Дзене
In ФИЗМАТ

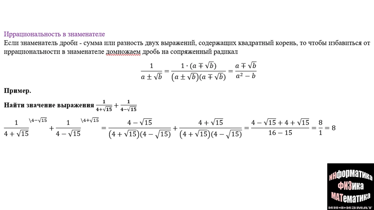
Как избавиться от иррациональности в знаменателе? Разберёмся.

Главная идея метода - собрать ФСУ разность квадратов в знаменателе. Тогда, при возведении в квадрат каждого слагаемого, корень уходит.

Главная идея метода - собрать ФСУ разность квадратов в знаменателе. Тогда, при возведении в квадрат каждого слагаемого, корень уходит.