Добавить в корзину
Позвонить
Найти в Дзене
Войти
In ФИЗМАТ
11,1 тыс подписчиков
Подписаться
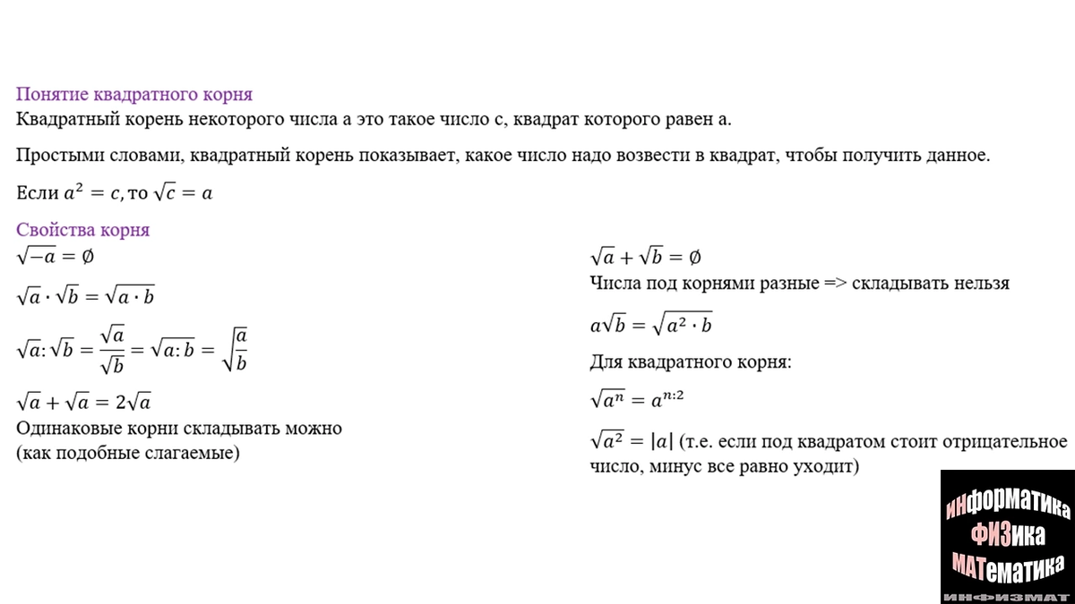
Корень. Свойства корня. Примеры из ОГЭ
22 июня 2022
22 июн 2022
118
...
Читать далее
13
3067853769.746.1776860885736.67722