Добавить в корзинуПозвонить
Найти в Дзене
In ФИЗМАТ

Поговорим о десятичных дробях. Действия с дробями

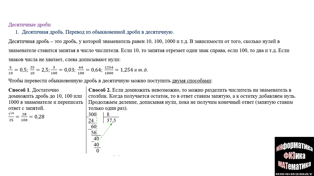
С десятичными дробями сложностей меньше, но они все равно встречаются, к сожалению. Добавим и эту тему к теоретическому разбору ОГЭ

С десятичными дробями сложностей меньше, но они все равно встречаются, к сожалению. Добавим и эту тему к теоретическому разбору ОГЭ

-2