Добавить в корзинуПозвонить
Найти в Дзене
AMS³

Проектор в 3ds Max

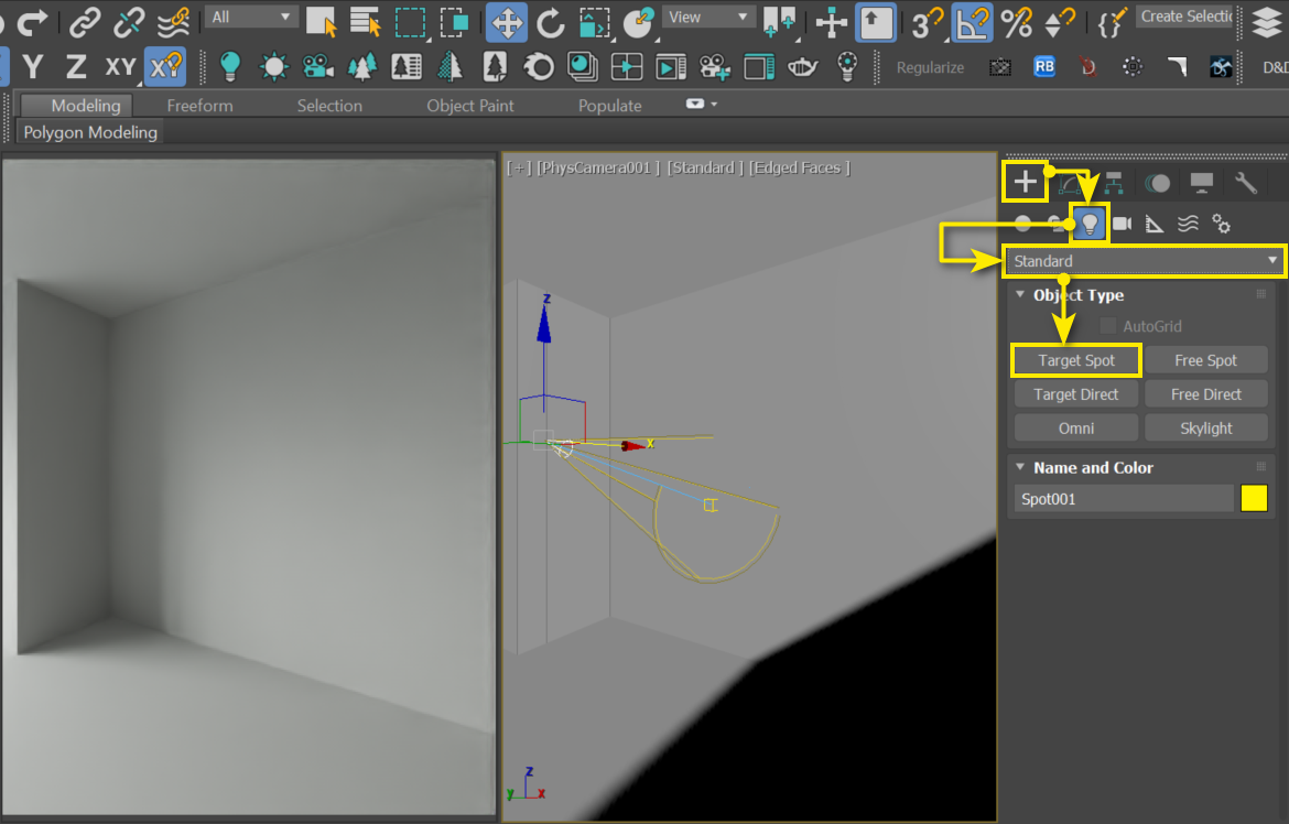
Проектор – современный аналог телевизора в интерьере. Он позволяет создать картинку огромного размера. В качестве экрана можно использовать специальный холст или просто белую поверхность, например – шкаф и стену. Это очень актуально для небольших комнат. И на визуализации мы легко можем показать, как это будет выглядеть. Курс "3ds Max и CORONA для дизайнеров интерьера и визуализаторов" Марафон 3ds Max "Визуализация интерьера" Картинку от проектора мы создадим с помощью источника света Target Spot. Он находится в меню Create – Lights – Standard – Target Spot. Располагаем его в нашей сцене и точку Target перемещаем максимально близко к стене для удобного управления. Пока никакого света нет – это нормально. Переходим в Modify и в General Parameters ставим Shadows – Corona Shadow. И обязательно подвигайте источник или точку Target. Без этого настройки не отобразятся на рендере. Это работает для всех свойств Target Spot. Чтобы сделать свет прямоугольным, перейдите в Spotlight Parameters и п

Проектор – современный аналог телевизора в интерьере. Он позволяет создать картинку огромного размера. В качестве экрана можно использовать специальный холст или просто белую поверхность, например – шкаф и стену. Это очень актуально для небольших комнат. И на визуализации мы легко можем показать, как это будет выглядеть.

Курс "3ds Max и CORONA для дизайнеров интерьера и визуализаторов"

Марафон 3ds Max "Визуализация интерьера"

Картинку от проектора мы создадим с помощью источника света Target Spot. Он находится в меню Create – Lights – Standard – Target Spot. Располагаем его в нашей сцене и точку Target перемещаем максимально близко к стене для удобного управления.

-2

Пока никакого света нет – это нормально. Переходим в Modify и в General Parameters ставим Shadows – Corona Shadow. И обязательно подвигайте источник или точку Target. Без этого настройки не отобразятся на рендере. Это работает для всех свойств Target Spot.

-3

Чтобы сделать свет прямоугольным, перейдите в Spotlight Parameters и поставьте галочку Rectangle. Также она разблокирует кнопку для подключения текстуры. Но прямоугольная форма будет искажена. Поэтому мы должны поставить источник и Target на одинаковую высоту. Можно использовать инструмент Align.

-4

Размер прямоугольника можно менять через Hotspot/Beam и Falloff/Field. Значение Falloff всегда должно быть на 2 больше, чем Hotspot. Так изображение будет наиболее четким. А Aspect устанавливает соотношение сторон. Мы добавим текстуру с разрешением 1920х1200. Если разделить 1-е число на 2-е, то получим Aspect = 1.6. Так картинка проектора будет иметь правильную форму.

-5

Теперь мы сможем подключить текстуру. Сначала перейдите в Advanced Effects – Projector Map и поставьте галочку Map. Загрузите картинку в Material Editor и подключите ее в Color Correction. Эта карта может пригодиться для цветокоррекции. И подключите Color Correction в Projector Map. Подвигайте источник, и картинка отобразится.

-6

Сейчас картинка на стене очень бледная. Яркость можно поднять через настройку Intensity/Color/Attenuation – Multiplier. Поднимаем ее до 5.

-7

Ну, а теперь нам остается только подождать, пока рендер лучше рассчитается и картинка станет более четкой.