Добавить в корзинуПозвонить
Найти в Дзене
ЭлектроХоббит

Усилитель на TDA7375 с блоком питания на LM317.

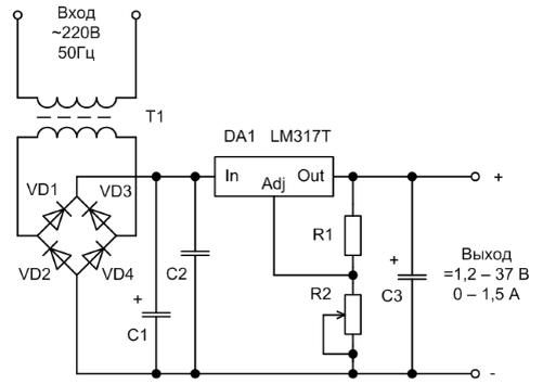
Вообще данная связка получилась спонтанно. Сначала понадобился мне блок питания на 12в. Схему я нашел в интернете на основе тех деталей, что были у меня в наличии. А это неплохой трансформатор на 16в переменного напряжения, выпрямительные диоды выпаянные из компьютерного блока питания, интегральный стабилизатор LM317 и совковый транзистор КТ818. Схема включения LM317 очень простая, она состоит из трансформатора, диодного моста с помощью которого переменное напряжение преобразуется в постоянное, сглаживающий конденсатор С1, стабилизатор LM317. Регулировка напряжения происходит в широком диапазоне с помощью переменного резистора R2. При этом выходной максимальный ток достигает 1.5 А. Но для схем с большим потреблением потребуется блок питания с большим выходным током, что можно осуществить добавив в схему транзистор. Именно он даст прибавку по току. С помощью такой связки - транзистора КТ818 и LM317, у меня получилось получить выходной ток около 5А при выходном напряжении 12-14в. Есть ещ

Вообще данная связка получилась спонтанно. Сначала понадобился мне блок питания на 12в. Схему я нашел в интернете на основе тех деталей, что были у меня в наличии. А это неплохой трансформатор на 16в переменного напряжения, выпрямительные диоды выпаянные из компьютерного блока питания, интегральный стабилизатор LM317 и совковый транзистор КТ818.

Блок питания на LM317 (источник Яндекс картинки)
Блок питания на LM317 (источник Яндекс картинки)

Схема включения LM317 очень простая, она состоит из трансформатора, диодного моста с помощью которого переменное напряжение преобразуется в постоянное, сглаживающий конденсатор С1, стабилизатор LM317. Регулировка напряжения происходит в широком диапазоне с помощью переменного резистора R2. При этом выходной максимальный ток достигает 1.5 А. Но для схем с большим потреблением потребуется блок питания с большим выходным током, что можно осуществить добавив в схему транзистор. Именно он даст прибавку по току.

Блок питания на LM317 и КТ818 (источник Яндекс картинки)
Блок питания на LM317 и КТ818 (источник Яндекс картинки)

С помощью такой связки - транзистора КТ818 и LM317, у меня получилось получить выходной ток около 5А при выходном напряжении 12-14в.

-3

Есть еще недостаток этого стабилизатора, а именно нагрев транзистора при большом падении напряжения. Скажем если на входе стабилизатора 20 вольт, а на выходе например 5 вольт, то разница 15 вольт как раз уйдет в нагрев транзистора. Так что нужен очень хороший радиатор для отвода тепла.

У меня эта разница напряжений около 3 вольт, поэтому нагрева сильного не происходит.

Такой стабилизатор я использовал для питания усилителя на микросхеме TDA7375. Ранее собирал усилитель, но при включении его прослушивался фон 50Гц. Использование стабилизированного питания дало очень хороший эффект, отсутствие фона.

Усилитель на TDA7375
Усилитель на TDA7375

Усилитель собран по схеме с мостовым включением, при таком включении выходная мощность около 2х20 ватт. Все характеристики данной микросхемы описаны в моей прошлой статье.

Для нагрузки усилителя подключил две колонки 6АС-221 от Radiotehnika.

Акустика 6АС-221
Акустика 6АС-221

В качестве источника звука BT - модуль от китайского производителя (Модуль не очень..кстати, не советую)

BT - модуль
BT - модуль

А для исключения цифровых шумов, для питания ВТ-модуля подключил блок питания от обычной зарядки.

Все в сборе
Все в сборе

Получилось громко, но не на 20 ватт, около 10 ватт. Потребление на полную громкость составило 2А при напряжении питания 14 вольт. Есть низкие НЧ частоты, есть высокие частоты ВЧ. В принципе звук громкий, но опять же чего то не хватает, как из ведра. Думаю всему виной китайский модуль, т.к при использовании линейного выхода компьютера все не так плохо. и уже звучание хорошее, как у средней магнитолы.

Итог. Я считаю микросхема годится для построения усилителей, скажем активных колонок, но только с хорошим источником сигнала, похоже вообще выходная мощность микросхемы очень зависит от уровня входного сигнала.

На этом все, всем всех благ и приятного просмотра!