Добавить в корзинуПозвонить
Найти в Дзене
Простаяматематика.рф

Это страшное слово - параметры

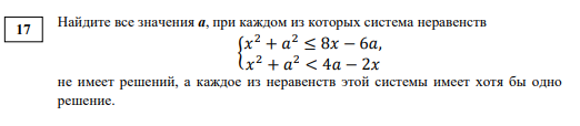
Всем привет. Сегодня разбираем одно из типовых заданий, взятых из майского пробника Вот условие задания Задания с параметром я рекомендую решать графическим методом И так как нет у, то строить графики мы будем в плоскости АОХ Для начала определимся, что собой представляют собой решения этих 2 неравенств. Нужно дополнить до полных квадратов. В нашем случае получатся 2 круга, нужно определить их центры и радиусы. В первом случае будет круг с границей, так как неравенство нестрогое Во втором случае будет круг без границы, так как неравенство строгое Выглядеть это будет вот так: Теперь определим при каких а окружности пересекутся Значит, все что ниже и выше пересечения наших областей и будет ответом При таких а каждое из неравенств имеет решение, но система неравенств решений не имеет Обратите внимание, что одна из скобок круглая , так как при данном а неравенство не имеет решений. Поэтому ответ: Спасибо за внимание. Буду рада вашей подписке Не хотите ждать новых публикаций, тогда я п

Всем привет. Сегодня разбираем одно из типовых заданий, взятых из майского пробника

Вот условие задания

-2

Задания с параметром я рекомендую решать графическим методом

И так как нет у, то строить графики мы будем в плоскости АОХ

Для начала определимся, что собой представляют собой решения этих 2 неравенств. Нужно дополнить до полных квадратов. В нашем случае получатся 2 круга, нужно определить их центры и радиусы.

-3

В первом случае будет круг с границей, так как неравенство нестрогое

-4

Во втором случае будет круг без границы, так как неравенство строгое

Выглядеть это будет вот так:

-5

Теперь определим при каких а окружности пересекутся

-6

Значит, все что ниже и выше пересечения наших областей и будет ответом

-7
-8

При таких а каждое из неравенств имеет решение, но система неравенств решений не имеет

Обратите внимание, что одна из скобок круглая , так как при данном а неравенство не имеет решений.

Поэтому ответ:

-9

Спасибо за внимание. Буду рада вашей подписке

Не хотите ждать новых публикаций, тогда я приглашаю вас в телеграм, ведь там свежие разборы я выкладываю раньше

#егэ по математике #математика #репетитор по математике #егэ #записки репетитора