Найти в Дзене
Smart home Russia

Изучаем Motorola Advisor. Удаляем процессор

Продолжение истории с переделкой пейджера и интеграцией его в умный дом как мобильный монитор параметров. Translation to English is here. Также основной канал в telegram. Историю публикаций по данной теме можете посмотреть ниже: Итак, обновление темы.
Первое, я получил новый (другой) пейджер, и он в хорошем состоянии, поэтому его я скорее всего не буду переделывать. Пусть останется как раритет и как образец, для "подсмотреть".
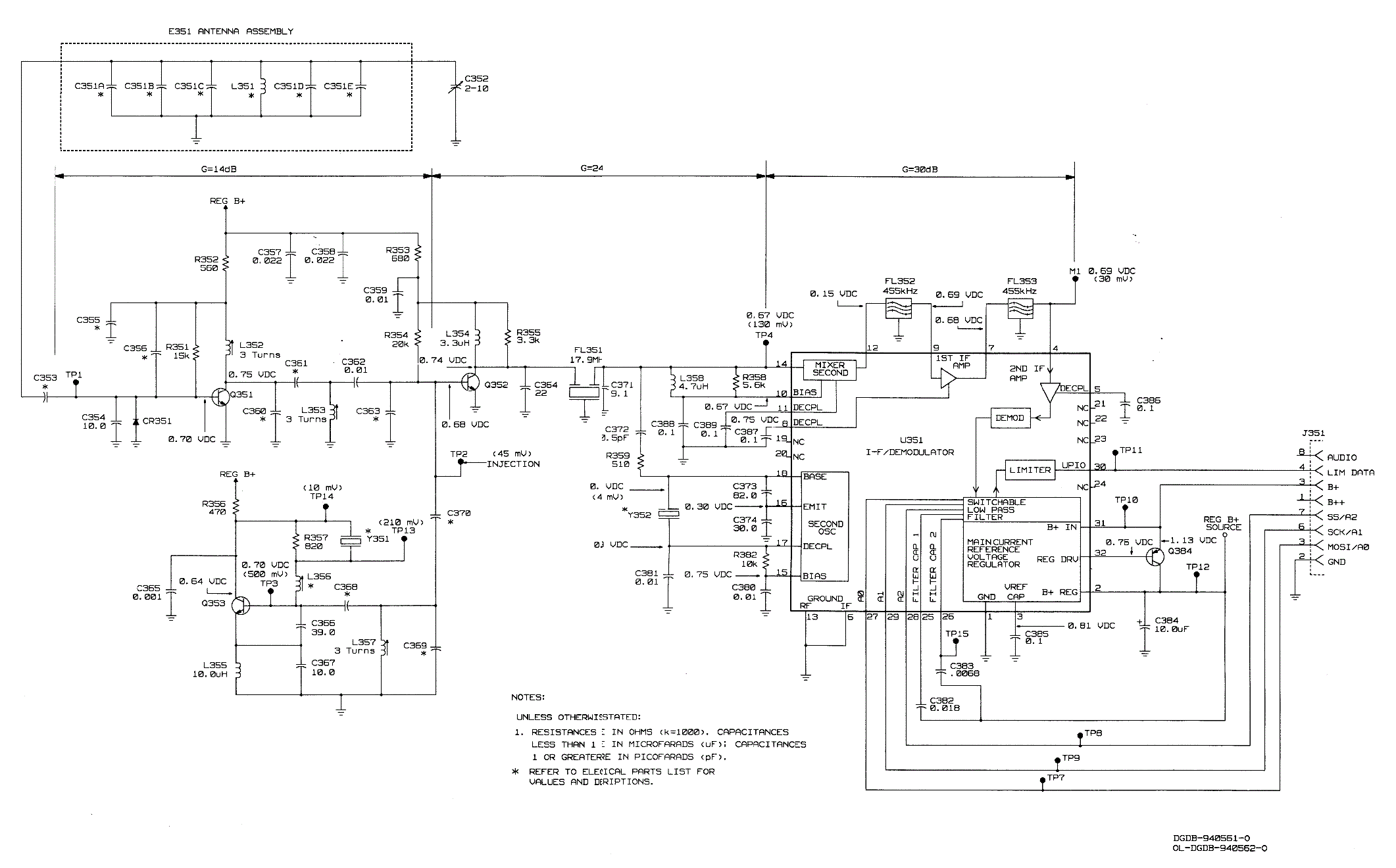
Второе - я решил переделать первый пейджер кардинально, оставив только корпус и дисплей. Первым под нож лег процессор и радиомодуль, они были полностью демонтированы. О втором обновлении ниже мы и поговорим подробнее. Прежде всего, оставлю ссылку на документы и схемы, которые удалось найти в различных источниках. Именно к ним я обращался и буду обращаться, они - наш путеводитель. На схеме я выделил функциональные блоки:
1. Контакт радиомодуля. У него есть линия данных и линия SPI. Нам не очень интересно это, т.к. использовать радиомодуль я не планирую совсем. W

Продолжение истории с переделкой пейджера и интеграцией его в умный дом как мобильный монитор параметров.

Translation to English is here. Также основной канал в telegram.

Историю публикаций по данной теме можете посмотреть ниже:

Итак, обновление темы.
Первое, я получил новый (другой) пейджер, и он в хорошем состоянии, поэтому его я скорее всего не буду переделывать. Пусть останется как раритет и как образец, для "подсмотреть".
Второе - я решил переделать первый пейджер кардинально, оставив только корпус и дисплей. Первым под нож лег процессор и радиомодуль, они были полностью демонтированы. О втором обновлении ниже мы и поговорим подробнее.

Прежде всего, оставлю ссылку на документы и схемы, которые удалось найти в различных источниках. Именно к ним я обращался и буду обращаться, они - наш путеводитель.

На схеме я выделил функциональные блоки:
1. Контакт радиомодуля. У него есть линия данных и линия
SPI. Нам не очень интересно это, т.к. использовать радиомодуль я не планирую совсем. WiFi или ZigBee, возможно, 433Мгц. 2.4RF, если грустно совсем будет.

2. Странная микросхема. Что-то специализированное. Подключается к процессору на шину данных, имеет выход, который подключается к памяти. По сути, это контроллер управления памятью, но на него довесили управление тремя символами на дисплее. Очень странно... А еще с нее идет выход на динамик, вибрацию. Эдакий цифровой помощник для процессора. Управление подсветкой идет, кстати, тоже с него.
3. Чипы памяти. Документацию на один из них удалось найти, на второй - нет. Слышал, что есть пейджеры только с одной памятью, а для нашего рынка ставили вторую, там хранятся символы для клавиатуры. Что же - возможно.

-3

4. Сам модуль дисплея. Как выяснилось - продается и сегодня и самый популярный вопрос по нему - как им управлять. Напомню, пейджер разрабатывался в начале 90-х, а то и в конце 80-х. Спустя 32 года он продается и по нему не очень много документации. Это говорит о настоящем уровне технического прогресса. Я нашел несколько библиотек по работе с ним, проверим. Не хотелось бы с нуля начинать разработку.

5. Сам процессор от моторолы. Документации по нему конечно же 0, поэтому разбираться как он работает - нереально. Опыта в интернете я не видел и сам не собираюсь ввязываться в это. Если кто-то имеет обратный опыт - прошу в студию.

6. Еще один специализированный чип. По сути это некий TM1637. Подключается по 2 проводам и имеет входы/выходы. т.е. модуль расширения I/O. Да, это сейчас все в одном чипе, а тогда это был отдельный модуль. К нему подключены 6 кнопок, с него идет выход на микросхему линейной поддержки.

-5

7. Микросхема линейной поддержки. Крутая штука. В ней есть DC/DCпреобразователь, силовые ключи для управления вибрацией и звуком, светодиод индикации. Позже нам пригодится эта микросхема.

8. Инвертер для создания переменного поля 100В для подсветки. Это сейчас вам светодиоды пихают, а тогда, когда трава была зеленее, в устройстве на батарейке, которое работало с месяц (привет современным телефонам) на совсем не энергоэффективных чипах, была теплая ламповая подсветка. Милота. Ее хотелось бы сохранить, то возможно, моя подсветка неисправна. Будем разбираться. Кстати, при включении подсветки трансформатор неплохо так свистит.

9. Еще один DC/DC преобразователь. Этот уже третий. Он делает из +5В → -5В. Очень странная микросхема. Уверен что делает она это при помощи 2 ключей и того конденсатора, что сслева. По сути, просто инвертирую напряжение по знаку и заряжая выходной конденсатор. Так-то гениально. На выходе у нас двойное напряжение. Управление микросхемой идет с микросхемы линейной поддержки.

-6

Для питания дисплея, видимо нужно около 10В, эта микросхема как раз это обеспечивает, смещая питание на дисплее вниз от нуля. Странное включение транзистора, скорее всего для стабилизации тока. Также на дисплей уходит целый ряд ответвлений, непонятно зачем, но этот вопрос и в даташите к модулям дисплея не поднимается, хотя на модулях резисторы тоже есть. Когда-нибудь я узнаю эти секреты.

Теперь, когда мы примерно знаем, с чем имеем дело, начнем наши модификации. Первым делом отпаяем процессор. Я отпаивал паяльником обычным и поэтому оторвал 4-5 дорожек. Три пятака были пустые, поэтому спасти их не стояло в задаче, а вот с двумя я поторопился. Но оторвал не с корнями, поэтому все в порядке.

Забавно, но после подачи питания - загорелись 2 символа, включения и динамика, еще интереснее то, что питание на дисплей не шло. Какие-то автономные символы. Видимо они не управляются контроллером дисплея, что логично, ведь для их активации есть отдельные линии.

Вторым этапом я проверил питание на микросхеме линейной поддержки. Она уверенно генерировала +3В. Все Ок. А вот для включения инвертора дисплея нужен управляющий импульс с микросхемы линейной поддержки, а она должна получить указание на это напрямик с процессора. Я примерно нашел эту ножку и решил подать питание через резистор.

На дисплее ничего не изменилось, а вот контрольные точки показали, что напряжение в норме. Это был отличный результат. Для того, чтобы не оторвать остаток дорожек, было принято запаять резистор на постоянное место. Когда-нибудь сильно позже, вместо него встанет ножка микроконтроллера. Проверил еще раз напряжение на контрольных точках

На этом я закончил первый этап экспериментов. Второй этап будет включать в себя единственную задачу - запуск дисплея. Без этого этапа дальнейшее движение невозможно никак.

Ниже короткая видеоверсия:

Подпишитесь, чтобы не пропускать контент. Нажмите лайк, если интересно, так я пойму какие публикации больше нужны моей публике. Также публикации можно найти на других площадках: Instagram, telegram (RU, EN, DE), Medium, LiveJournal, YouTube.