Найти в Дзене
Николай Лобанов

Организация работы склада. Описание. BPMN схемы прилагаются

Организация работы склада. Описание. BPMN схемы прилагаются Штрих-код был изобретен в 1951 году и, казалось бы, уже прочно вошел в нашу жизнь, однако, как показывает моя практика, многие пользователи не знают, что это такое, даже многие IT-специалисты не знают, что такое сканер штрих-кодов и терминал сбора данных. И кажется, что все это сложно для понимания и внедрения, но на самом деле это достаточно просто. И одна из целей данной статьи — показать, насколько проста работа при штрих-кодировании, прояснить логику и последовательность операций на автоматизированном складе. Данная статья не претендует на истину: на некоторых проектах вопрос автоматизации решается иначе, нежели приведенный в статье вариант. Таких проектов, где необходимо было привести работу склада в эффективное, рабочее состояние, у моей компании было порядка 30. И у меня выработалась схема работы, которая стала для меня стандартом автоматизации работы склада. С одной стороны, она проста, с другой — она отвечает основны
Оглавление

Организация работы склада. Описание. BPMN схемы прилагаются

Штрих-код был изобретен в 1951 году и, казалось бы, уже прочно вошел в нашу жизнь, однако, как показывает моя практика, многие пользователи не знают, что это такое, даже многие IT-специалисты не знают, что такое сканер штрих-кодов и терминал сбора данных. И кажется, что все это сложно для понимания и внедрения, но на самом деле это достаточно просто. И одна из целей данной статьи — показать, насколько проста работа при штрих-кодировании, прояснить логику и последовательность операций на автоматизированном складе.

Данная статья не претендует на истину: на некоторых проектах вопрос автоматизации решается иначе, нежели приведенный в статье вариант. Таких проектов, где необходимо было привести работу склада в эффективное, рабочее состояние, у моей компании было порядка 30. И у меня выработалась схема работы, которая стала для меня стандартом автоматизации работы склада. С одной стороны, она проста, с другой — она отвечает основным требованиям. 

Приведенная в статье схема работы склада масштабируема, но суть в любом случае остается одна и та же. Такая схема работы подойдет как компаниям-реселлерам, так и компаниям-производителям, имеющим склад и ведущим учет товаров или материалов. 

Мы поговорим о складском учете с применением специального оборудования, программных и аппаратных средств. Я расскажу, какие применяются устройства, в какой момент, как поступать в тех или иных ситуациях.

Данная статья предназначена прежде всего для IT-специалистов, для программистов и для тех, кто владеет хотя бы немного техническими навыками. Во-первых, в статье употребляются термины, которые часто непонятны простым пользователям. Во-вторых, здесь есть еще BPMN-нотации с описанием бизнес-процессов, которые будут понятны специалисту, но не пользователю. К тому же за последнее время ко мне три или четыре раза обращались именно IT-специалисты, которые открывали свои магазины, либо консультировали своих клиентов. Если вы собираетесь открывать свой бизнес, который предполагает наличие склада, либо оказываете консультирование по внедрению программ и оборудования — данная статья будет вам полезна. 



Итак, начнем.

Зачем нужна автоматизация склада?

Сейчас в мою компанию достаточно часто обращаются клиенты по вопросам внедрения CRM-системы, увеличения продаж, оптимизации процессов и т. д. 
Но на этапе анализа я, как правило, смотрю еще и на то, как построена работа склада (обыкновенно в компаниях всегда присутствует склад). И если я вижу какие-то “провалы” в работе склада, то непременно ставлю в известность руководство компании. 

Какой смысл внедрять CRM-систему и систему увеличения продаж, если учет товара ведется неправильно? Если клиент, с которым вы так тщательно работали, применяя нововведения, закажет у вас в итоге товар, который будет в недостаче или пересортице, и отсутствует на складе? Получается, вы проделали напрасную работу? 

Поэтому я всегда рекомендую для начала наладить систему хранения и учета товара и автоматизировать работу склада.

Обыкновенно склад малых и средних предприятий находится на самом примитивном уровне. Ведение складского учета ведется вручную. Точность учета при этом оставляет желать лучшего. Исходя из своего опыта скажу, что ведение складского учета ручным методом обходится предприятию гораздо дороже, нежели его автоматизация. При ручном методе сбора и ввода данных та информация, которая необходима, часто оказывается недостоверной. А увеличение стоимости обслуживания товара ведет к увеличению стоимости самого товара.

Автоматизация работы склада — сравнительно простая технология, внедрение которой не требует дорогостоящего оборудования или программного обеспечения. Таким образом, автоматизация если не напрямую сказывается на увеличении прибыли и объемов продаж, то текущие расходы предприятия снижает точно.

Штрих-кодирование товара

В системах учета обязательно вводить данные о штрих-кодах номенклатуры. Иначе ваша учетная система не распознает товар, и вы не получите полноценного учета. При заполнении информации о новой позиции номенклатуры предусмотрены два варианта формирования штрих-кода:

  • ввод штрих-кода с помощью сканера — этот вариант актуален для компаний, занимающихся продажей при получении товара, обладающего своим штрих-кодом
  • автоматическое формирование штрих-кода в учетной системе — этот вариант актуален для компаний-производителей товаров и компаний — реселлеров в случае, если товар от поставщика получен без штрих-кода

Оборудование для складского учета

Для автоматизации работы склада требуется специальное оборудование. Вам понадобятся:

  • сканеры штрих-кодов для приемки, сборки и отгрузки товаров;
  • терминалы сбора данных для проведения инвентаризации;
  • принтеры этикеток для печати при необходимости собственной маркировки товара

Рассмотрим каждый из этих видов оборудования подробнее.


1. Сканер штрих-кодов


Сканер штрих-кодов — это компактное устройство, главной функцией которого является считывание информации с этикетки товара и передача её в учетную систему. Сканер штрих-кода используется при сборке товара, при поступлении товара и реализации товаров клиенту.

Сканеры бывают разные по своим техническим характеристикам: одноплоскостные, многоплоскостные и т.д. Они отличаются качеством, скоростью, дальностью считывания и другими показателями. 

Сканеры штрих-кодов бывают проводные и беспроводные. Я рекомендую использовать беспроводные для того, чтобы не ограничивать мобильность сотрудника и не быть привязанным к месту. Да, они стоят в разы дороже, но зато это очень удобно.



2. Терминал сбора данных

Терминалы сбора данных — это специализированное устройство, представляющие собой портативный компьютер со встроенным сканером штрих-кода.

Терминал предназначен в первую очередь для быстрого сбора, обработки и передачи информации о товаре при проведении инвентаризации, но также может использоваться при поступлении товара и сборке товара для отгрузки клиенту.

Терминал сбора данных имеет луч для сканирования; монитор, на котором мы можем увидеть, какой товар просканирован; и кнопочную панель для введения информации о количестве товара и для выполнения различных команд.

С помощью ТСД вы можете как сканировать весь товар подряд, так и считать штрих-код отдельной позиции и вручную ввести количество этого товара. 

Терминал в отличии от сканера не только считывает штрих-код, но и накапливает информацию о просканированных штрих-кодах у себя в памяти. Естественно, есть более дорогие устройства, которые могут связываться с базой данных и выдавать информацию об остатке товара и т. п. Но мы рассматриваем простейший вариант ТСД, когда нам просто необходимо провести инвентаризацию.

ТСД бывают разные, их стоимость варьируется от 25 тысяч рублей до заоблачных цифр (я видел ТСД за 250 тысяч). Эффективность ТСД в данном случае не зависит от цены. Какой я рекомендую использовать ТСД? Я рекомендую самый простой, выполняющий операции сканирования, хранения и передачи данных в систему учета. Все новомодные системы на андроиде, с цветным дисплеем и другим продвинутым функционалом требуют квалифицированных специалистов, продуманной работы с этим оборудованием и хорошего программного обеспечения. Да, такие функции и не нужны, так как на конечный результат они не влияют. Поэтому чем проще — тем лучше.

Также при покупке ТСД необходимы такие комплектующие, как подставка и запасной аккумулятор. ТСД — это такое оборудование, которое быстро снимают с производства. Вы его купили, а потом можете не найти на него комплектующие, и вам придется либо искать их, либо покупать новый. Поэтому рекомендую сразу запастись аккумуляторами. 

Зачем нужна подставка? Она связана с самой системой учета, через нее происходит передача данных из ТСД в систему. Кроме того, в комплекте с оборудованием обычно нет кабеля USB для связи подставки с компьютером, его тоже необходимо приобрести. 

Еще один важный нюанс, который необходимо учитывать при покупке ТСД: вы можете купить одну или две подставки на четыре-пять терминалов. Почему? Сам терминал во время инвентаризации постоянно используется, подставка же используется короткий промежуток времени для выгрузки и загрузки данных из вашей системы в терминал данных в вашу учетную систему. Можно и подождать, так как сама выгрузка происходит 10-15 секунд в зависимости от скорости работы терминала. Клиентам я рекомендую приобретать 2 подставки и 5 ТСД на один склад среднего размера для проведения быстрой инвентаризации. 

Кроме того, ТСД можно использовать при поступлении или реализации. Вы можете просканировать весь поступивший товар терминалом, и загрузить данные в документ поступления в учетной системе. 



3. Принтер этикеток

Принтер этикеток – это устройство, с помощью которого изображение штрихкода наносится на этикетку. В учетной системе формируется этикетка, которая затем распечатывается на принтере.

Этикетки со штрих-кодами необходимо печатать, как я уже писал выше, на товар, который не имеет штрих-кода. Это бывает в том случае, если вы являетесь производителем товара, либо вы получили от поставщика товар, не имеющий штрих-кода.

Какой покупать принтер этикеток? Я рекомендую покупать не самый дорогой, но и не самый дешевый принтер этикеток. 

На что стоит обращать внимание при покупке:

  • производительность
  • ширина этикетки. Если у вас крупный товар и вы хотите печатать большую этикетку, то вы должны выбирать такой принтер, который сможет напечатать такую ширину.
  • условия, в которых может функционировать устройство. Достаточно часто бывает, что склады находятся в неотапливаемом помещении, а оборудование покупается для офиса, естественно, оно быстро выйдет из строя в силу перепада температур, влажности и т. д. Поэтому если у вас неотапливаемый склад, всегда учитывайте условия, в которых может функционировать устройство.

Необходимо сказать несколько слов о самих этикетках. Этикетки — это специализированная бумага для маркировки изделия, с возможностью нанесения графической информации, и не только штрих-кода. Этикетки могут быть разных размеров и из разного материала. Размеры представлены самые разные, и описывать их не имеет смысла. Я лишь остановлюсь на материале — есть два вида:

  • термотрансферные этикетки — печать возможна только при помощи красящей ленты в основном черного цвета
  • термоэтикетки — печать на термоэтикетках осуществляется путем прямого нагрева выборочных точек движущейся этикетки термопечатающей головкой принтера или весов

Статья была бы неполной, если бы я не сказал про стоимость оборудования. Да, оборудование на рынке представлено разное стоимость его сильно варьируется, но я приведу перечень оборудования, выбранного мною для реального проекта.




№ п/пНаименованиеЦенаКол-воСумма1Термотрансферный принтер этикеток Citizen CL-S 621 (черный)330141330142Самоклеющаяся этикет-лента 30х20 (2000 шт.) полуглянец7621523BlueTooth лазерный сканер штрих-кода Honeywell/Metrologic 
1202g, Voyager, BT, USB, с подставкой (черный)274112548224Кабель интерфейсный USB (A-B)24212425Терминал OPH-1005 (в сборе) 4Mb flash, 64Mb RAM38293276586Итого:164816


Теперь, когда товар проштрихкодирован, в учетную систему внесены данные о соответствии номенклатуры и штрихкода, оборудование закуплено, мы можем вести автоматизированную работу склада. Рассмотрим подробно, как это происходит.

Автоматизация складских процессов

Условно работу склада можно разбить на три процесса:

  • Поступление товара — включает следующие операции: оприходование излишков, поступление товаров от поставщика, поступление товаров из производства.
  • Хранение и учет товара — предполагает проведение инвентаризаций товаров, перемещение товаров между складами и помещениями.
  • Выдача товара — включает различные операции расходования товаров: списание на внутренние нужды, списание порчи товаров, отгрузка клиенту.

Рассмотрим по порядку, какая работа происходит на складе при каждом из этих процессов на примере конкретных операций. Для удобства восприятия вашего и ваших клиентов, в начале каждого из трех разделов я привожу описание бизнес-процессов в нотации BPMN 2.0

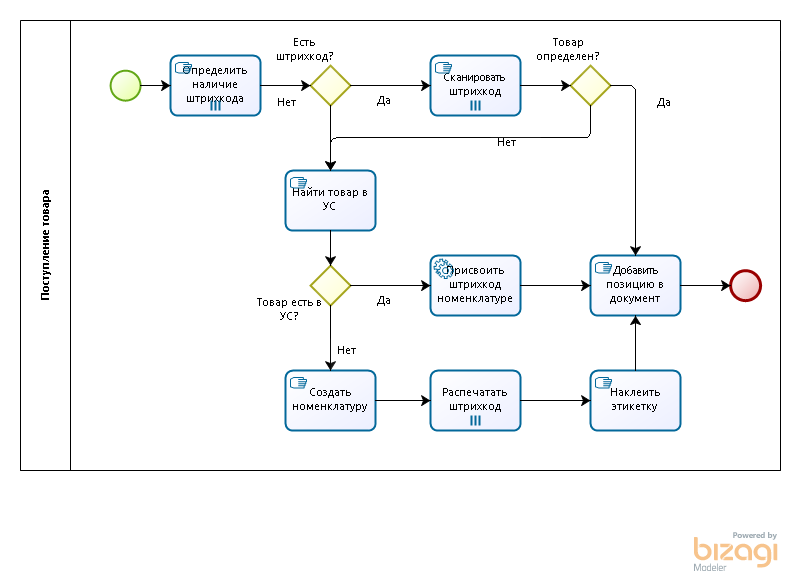
Поступление товаров от поставщика.





Как происходит операция приема товаров от поставщика?
Как происходит операция приема товаров от поставщика?
  • Мы создаем заказ поставщику, в котором указываем необходимый нам товар.
  • Поставщик привозит товар.
  • Мы считываем один за другим штрихкоды товаров сканером, и вводим их в базу данных в документ Поступление товаров.

Сразу возникает вопрос: а что делать, если товар поступил без штрих-кода? 

Мы уже об этом говорили выше, но сейчас подробно рассмотрим саму процедуру. Если товар пришел без штрих-кода, то есть два варианта развития событий:

  1. Если у нас есть время, и мы знаем, какой товар будет без штрих-кода, мы можем подготовить заранее или распечатать во время приема необходимое количество этикеток, наклеить их на товар, а затем уже оприходовать на склад путем сканирования.
  2. Если нам быстро надо оприходовать товар с целью иметь в базе информацию об остатках и сразу начать резервировать товар для клиентов — мы оприходуем товар по количеству, но без проведения через сканер. То есть сотрудники считают товар и вводят вручную данные в учетную систему.

Когда в системе будет проведен документ поступления товара, сотрудники могут спокойно штрихкодировать товар: распечатывать этикетки со штрихкодом и клеить их на товар. 

Если продукция дорогая — я не рекомендую использовать второй вариант приема товара. Все-таки в этом случае сначала нужно проштрихкодировать товар, принять его, а затем уже начать продавать. 


Надо запомнить правило: если товар пришел без штрих-кода, если у нас мало времени и товар не очень ценный — мы его сначала можем оприходовать по количеству, не проводя через сканер штрих-кода, а потом уже штрихкодировать и наклеивать этикетки.


При наклейке на товар этикеток со штрих-кодами есть один полезный прием. Он очень простой, но значительно облегчает работу:

Если вы сделали заказ поставщику, и знаете, какое количество товара придет, вы распечатываете этикетки заранее. Бывает так, что товар либо весь не заштрихкодирован, либо известно, какой товар не будет обладать штрих-кодом — вы заранее генерируете штрих-коды на такой товар в учетной системе и распечатываете все этикетки на товар будущего поступления. Количество этикеток должно совпадать с количеством ожидаемого товара.

Затем при поступлении товара от поставщика, вы можете не считая его, просто наклеить этикетки. Если не осталось этикеток и не обклеенного товара — значит, количество товара соответствует тому, что вы заказали. Если остались лишние этикетки (такое бывает), значит, товар не довезен. Если этикеток не хватило — значит, привезли излишек или налицо какая-то пересортица (возможно, наклеили штрих-код не на тот товар). В этом случае надо сразу выяснять, где вы ошиблись, или что не довез поставщик. 

Итак, для оприходования товара от поставщика или любого другого оприходования необходим сканер штрих-кодов и принтер этикеток. Также поступление можно делать терминалом сбора данных: считываем все штрих-коды терминалом, а затем всю информацию единовременно или частями загружаем в документ поступления товаров в учетную систему.

После того, как товар проэтикирован, вы его раскладываете. Про адресное хранение, когда ваш склад поделен на секции, и в определенную секцию вы кладете определенный товар и отмечаете это в системе — я здесь говорить не буду. Использовать или не использовать адресный склад — каждый решает сам. Но я не рекомендую его использовать на малых и средних предприятиях, так как сотрудники начинают ошибаться, они не могут рассчитать правильно площадь и объем своего склада и тому подобные вещи. Поэтому в данной статье не будет рассматриваться такой вариант, как адресное хранение, серийный учет и тому подобные вещи. Это масштабирование, усложнение системы, но на суть работы это не влияет.

После того, как мы товар приняли, он у нас хранится, мы должны контролировать товар, вести его учет, делать так называемую инвентаризацию и при необходимости оформлять перемещения товаров.

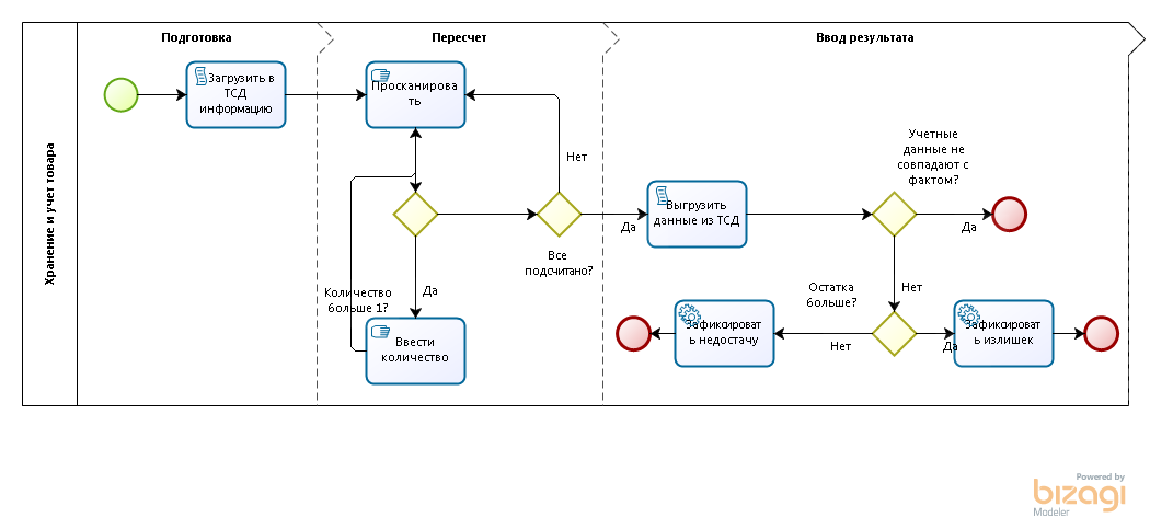
Хранение и учет товара на складе




Хранение и учет товара предполагает проведение инвентаризаций и перемещение товаров между складами и помещениями. Перемещение товаров происходит путем считывания штрихкодов — здесь я не буду углубляться в описании. Документ Перемещение представляет собой одновременную выдачу товара с одного склада-источника и поступление на склад-получатель. Вы открываете документ Перемещение товаров и сканируете в него необходимый товар. 

Давайте остановимся подробнее на инвентаризации. Как она происходит? Какое оборудование для этого нужно?

Инвентаризация — это проверка наличия товаров на определённую дату путём сличения фактических данных с данными системы учёта. 


Из моего опыта скажу, что неправильно делать инвентаризацию своими силами. Многие компании проводят инвентаризацию своими силами, аргументируя это тем, что их сотрудники очень хорошо знают товар, в отличие от сторонних специалистов. Но это неправильно, так как получается, что работник склада сам себя проверяет. 

Идеально, если для проведения инвентаризации будут привлечены сторонние компании (аудиторы или 1с-ники), либо если такой возможности нет — привлечь сотрудников своей же компании, но из других отделов, не связанных с работой на складе. Почему это необходимо? Потому что, повторюсь, нельзя, чтобы человек проверял сам себя. 

Бывали, такие случаи, когда инвентаризация (в особенности если это была первая инвентаризация) была поводом списать все свои огрехи, воровство и т.д. и т.п. Особенно если человек работает долго. Если по результатам инвентаризации — все сошлось, это должно вызвать у вас подозрение, скорее всего здесь дело не чисто, налицо обман системы сотрудником. 

При мне был такой случай, что складовщик “находил” товар после выявления недостач в результате инвентаризации. Это выглядело крайне подозрительно.

Также напомню, что инвентаризация должна проводиться в выходные дни или в нерабочее время, чтобы не происходило движения товара. Многие компании этим пренебрегают, а после ищут, откуда взялась недостача.

Как происходит инвентаризация? Сотрудник или несколько сотрудников (если несколько сотрудников — склад разбивается на секции) считывают товар на стеллажах один за другим, используя терминал сбора данных. Каждый сотрудник идет и сканирует товар, который ему попадается в своей секции. Затем ТСД устанавливается на подставку и данные загружаются в учетную систему. 

Информация из ТСД поступает в виде документа Инвентаризация товара или Пересчет товара с информацией, какой товар был просканирован во время этой работы. Затем необходимо удалить данные из терминала, после чего можно сканировать следующую порцию данных, пока не будет просканирован весь товар. 

Какие нюансы необходимо учитывать при автоматизированной инвентаризации товаров? Если вы сканируете товар в несколько заходов существует такая проблема: при загрузке данных из терминала в учетную систему, предыдущие данные из документа Инвентаризации удаляются. 

Как мы обычно поступаем в таких случаях? Создается несколько документов Инвентаризации данных, где записывается, кто сканировал, и какой стеллаж. Потом мы берем и объединяем данные из нескольких документов в один путем копирования. 

Что дальше должна делать система, когда мы имеем все данные в одном документе? Система сравнивает результаты документа Инвентаризации с учетными данными и выдает информацию об излишках и недостачах. Чтобы в системе была актуальная информация об остатках товаров на складах, по результатам инвентаризации необходимо сделать следующее:
Хранение и учет товара предполагает проведение инвентаризаций и перемещение товаров между складами и помещениями. Перемещение товаров происходит путем считывания штрихкодов — здесь я не буду углубляться в описании. Документ Перемещение представляет собой одновременную выдачу товара с одного склада-источника и поступление на склад-получатель. Вы открываете документ Перемещение товаров и сканируете в него необходимый товар.  Давайте остановимся подробнее на инвентаризации. Как она происходит? Какое оборудование для этого нужно? Инвентаризация — это проверка наличия товаров на определённую дату путём сличения фактических данных с данными системы учёта.  Из моего опыта скажу, что неправильно делать инвентаризацию своими силами. Многие компании проводят инвентаризацию своими силами, аргументируя это тем, что их сотрудники очень хорошо знают товар, в отличие от сторонних специалистов. Но это неправильно, так как получается, что работник склада сам себя проверяет.  Идеально, если для проведения инвентаризации будут привлечены сторонние компании (аудиторы или 1с-ники), либо если такой возможности нет — привлечь сотрудников своей же компании, но из других отделов, не связанных с работой на складе. Почему это необходимо? Потому что, повторюсь, нельзя, чтобы человек проверял сам себя.  Бывали, такие случаи, когда инвентаризация (в особенности если это была первая инвентаризация) была поводом списать все свои огрехи, воровство и т.д. и т.п. Особенно если человек работает долго. Если по результатам инвентаризации — все сошлось, это должно вызвать у вас подозрение, скорее всего здесь дело не чисто, налицо обман системы сотрудником.  При мне был такой случай, что складовщик “находил” товар после выявления недостач в результате инвентаризации. Это выглядело крайне подозрительно. Также напомню, что инвентаризация должна проводиться в выходные дни или в нерабочее время, чтобы не происходило движения товара. Многие компании этим пренебрегают, а после ищут, откуда взялась недостача. Как происходит инвентаризация? Сотрудник или несколько сотрудников (если несколько сотрудников — склад разбивается на секции) считывают товар на стеллажах один за другим, используя терминал сбора данных. Каждый сотрудник идет и сканирует товар, который ему попадается в своей секции. Затем ТСД устанавливается на подставку и данные загружаются в учетную систему.  Информация из ТСД поступает в виде документа Инвентаризация товара или Пересчет товара с информацией, какой товар был просканирован во время этой работы. Затем необходимо удалить данные из терминала, после чего можно сканировать следующую порцию данных, пока не будет просканирован весь товар.  Какие нюансы необходимо учитывать при автоматизированной инвентаризации товаров? Если вы сканируете товар в несколько заходов существует такая проблема: при загрузке данных из терминала в учетную систему, предыдущие данные из документа Инвентаризации удаляются.  Как мы обычно поступаем в таких случаях? Создается несколько документов Инвентаризации данных, где записывается, кто сканировал, и какой стеллаж. Потом мы берем и объединяем данные из нескольких документов в один путем копирования.  Что дальше должна делать система, когда мы имеем все данные в одном документе? Система сравнивает результаты документа Инвентаризации с учетными данными и выдает информацию об излишках и недостачах. Чтобы в системе была актуальная информация об остатках товаров на складах, по результатам инвентаризации необходимо сделать следующее:
  • списать недостачи
  • оприходовать излишки

Затем уже на разницу между списанием и оприходованием материально ответственное за склад лицо может быть оштрафовано.

Подытожу, во время инвентаризации осуществляются следующие действия:

  • сканируем товары
  • загружаем эти данные в документ Инвентаризация,
  • система автоматически сравнивает учетные данные с фактическими, и выдает нам информацию о необходимости создать документы Списания и/или Оприходования товаров.

Выдача товаров



Теперь рассмотрим вариант отгрузки товаров клиенту.


Обычно схема реализации товаров клиенту выглядит так:
Теперь рассмотрим вариант отгрузки товаров клиенту. Обычно схема реализации товаров клиенту выглядит так:
  • менеджер по продажам оформляет заказ клиента
  • после оплаты товара (или безе нее, если предприятие отпускает товар в кредит) менеджер оформляет документ реализации товара
  • склад собирает и отпускает товар, заказанный клиентом

Но здесь необходимо понимать проблемы российской дисциплины. Например, у вас в базе числится 50 единиц товара, а на складе их 49. Если мы создаем реализацию и проводим ее, а только потом собираем товар, могут возникнуть конфликты с клиентом, который уже оплатил 50 штук и рассчитывал именно на 50. 

И при такой схеме работы кладовщик сообщает менеджеру о недостаче товара постфактум.



Как это можно решить?


Я рекомендую внедрить между оформлением заказа клиента и оформлением реализации процедуру сборки товара:

  • менеджер резервирует товар по заказу клиента
  • менеджер дает складу задание собрать заказ
  • склад на основании заказа оформляет документ Сборка заказа, где проводит необходимые данные о собранном по заказу товаре.

Документ сборки товара состоит из информации, что необходимо собрать и сколько уже собрано. Работник склада собирает товар, сканирует его, если товар просканирован, данные в колонке собранного товара увеличиваются. 

Если мы сосканировали больше необходимого количества, то система выдает список лишних позиций. Если мы сосканировали меньшее количество — мы не сможем закрыть работу по заказу, пока весь товар не будет собран. Если же в сборке количество собранного товара совпадает с количеством к сборке — на основании этой сборки создается реализация товаров и услуг. 

Если товара недостаточно, об этом сообщается менеджеру, менеджер уже связывается с клиентом по поводу заказа, но это уже другой бизнес-процесс.

Зачем нужна сборка товара? Если мы создаем сразу реализацию, это неправильно, потому что тогда наступают наши финансовые обязательства перед клиентом. Но на самом деле, пока мы не видим в наличии весь товар по заказу клиента, пока мы его не собрали, мы не можем сказать покупателю, что товар действительно есть в наличии. 

Вы можете оформлять сборку товара не только при помощи сканера, но и при помощи терминала сбора данных. При этом весь собранный товар единовременно сканируется, и данные загружаются в документ Сборка товара.

Часто на предприятиях возникает вопрос: Что делать с весовым товаром, который мы продаем поштучно?

Бывает такое, что товар оприходуется по весу, а продается поштучно. Например, болты. Болты приходят килограммами, а продаете вы их штучно. Как здесь быть? Очень просто. В системе заводится две единицы измерения номенклатуры — шт и кг, указывается коэффициент, какое количество штук содержится в килограмме. При продаже и сборке товара сотрудник сканирует штрихкод этого товара и вводит продаваемое количество товара. При этом этикетки со штрихкодами не нужно наклеивать на каждую единицу товара. У кладовщика есть листок со штрихкодами товаров, на который нельзя наклеить штрих-код, он сканирует и вбивает количество болтов. 

При списании списывается количество как в штуках, так и в килограммах. Потом инвентаризация проводится уже по килограммам, товар взвешивается, и фактический вес сверяется с учетным. Благодаря коэффициенту всегда можно знать, сколько штук содержится в килограмме, сколько весит одна штука. И если пришло 50 кг болтов, а продали 1000 шт по 50 гр — у нас должно остаться количество — 0. Если ничего не осталось, значит все в порядке: 50 кг болтов пришло, 50 кг ушло.

Заключение

Надеюсь, предоставленной информации будет достаточно, чтобы спроектировать и автоматизировать работу склада на вашем предприятии или у вашего клиента.

С уважением, Кинзябулатов Рамиль.

https://www.lobanov-logist.ru/library/352/63092/