Добавить в корзинуПозвонить
Найти в Дзене
Иной

Усилитель на IR2153 с однополярным питанием

А вот сейчас уберите аудиофилов подальше от экрана, во избежания подрыва их нежных попок. Почти все усилители подобного класса имеют двуполярное питание, либо же довольно тихо звучат, пример тому китайский PAM8403. В интернете гуляет схема усилителя на IR2153 с двуполярным питанием. Проблема как раз в этом самом двуполярном питании, не у всех есть соответствующий блок или нормальный преобразователь. Да, я выкладывал схему своего преобразователя обратноходового, только это довольно нестабильная схема, не для новичков. Было решено переделать схему усилителя под однополярное питание, и вот так она выглядит сейчас: В качестве предварительного усилителя используется операционный усилитель 4558D, наиболее стабильный и малошумящий, включенный по схеме инвертирующего усилителя. Так как схема питается от 12 вольт, в ней используются транзисторы IRF3205 с довольно тяжелым затвором, которые микросхеме довольно тяжело раскачивать, поэтому ее выходы были дополнительно усилены двухтактными эмиттерн

А вот сейчас уберите аудиофилов подальше от экрана, во избежания подрыва их нежных попок.

Почти все усилители подобного класса имеют двуполярное питание, либо же довольно тихо звучат, пример тому китайский PAM8403.

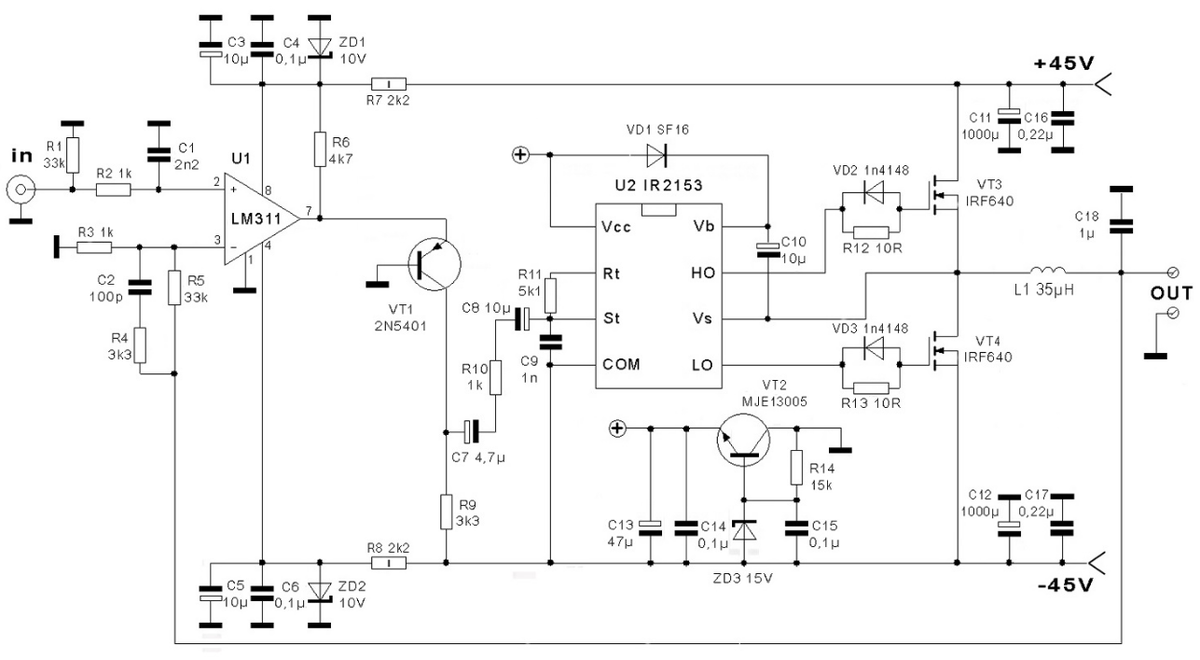
В интернете гуляет схема усилителя на IR2153 с двуполярным питанием.

Усилитель на IR2153
Усилитель на IR2153

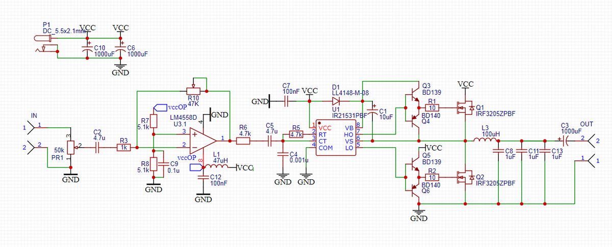
Проблема как раз в этом самом двуполярном питании, не у всех есть соответствующий блок или нормальный преобразователь. Да, я выкладывал схему своего преобразователя обратноходового, только это довольно нестабильная схема, не для новичков. Было решено переделать схему усилителя под однополярное питание, и вот так она выглядит сейчас:

Мой вариант схемы под однополярное питание
Мой вариант схемы под однополярное питание

В качестве предварительного усилителя используется операционный усилитель 4558D, наиболее стабильный и малошумящий, включенный по схеме инвертирующего усилителя.

Так как схема питается от 12 вольт, в ней используются транзисторы IRF3205 с довольно тяжелым затвором, которые микросхеме довольно тяжело раскачивать, поэтому ее выходы были дополнительно усилены двухтактными эмиттерными повторителями. В первой версии схемы выходной фильтр (L3, C8, C11, C13) и разделительный конденсатор (С3) были поменяны местами и фильтр вообще не запаивался, при этом усилитель очень хорошо играл.

По классике, немного процесса сборки)

Подготовка текстолита
Подготовка текстолита
Перенос рисунка
Перенос рисунка
Вытравленная печатная плата
Вытравленная печатная плата
Готовое устройство
Готовое устройство

Ну и сама пайка. Самое время докопаться за несмытую канифоль) Хотя на это пофиг, это не активный флюс и не глицерин.

-7

Ну и видео с испытанием)

Уже позже решил рассчитать фильтр, и вот примерно такие результаты получились.

-8
-9
-10
-11

Но не стоит злоупотреблять индуктивностью дросселя и емкостью конденсатора, так как на больших громкостях усилитель уже начинает искажать звук.

Оборудования для замеров АЧХ у меня просто-напросто нет, но у кого имеется - можете повторить схему и снять замеры, прикреплю их к посту.

Вот так выглядела первая версия печатной платы (она осталась в проекте, я ее не удалял)

Первая версия печатной платы
Первая версия печатной платы

Тут видно, что сначала сигнал идет на разделительный конденсатор, и уже после него стоит выходной фильтр (дроссель SMD, но предусмотрены отверстия для дросселя поверхностного монтажа, он уже не влезает на печатную плату).

Один знающий человек рассчитал по своей методике фильтр ("скриншот" с его компьютера):

Расчет фильтра
Расчет фильтра

А вот окончательная версия печатной платы:

Окончательная версия печатной платы
Окончательная версия печатной платы

Тут транзисторы установлены с ОБРАТНОЙ СТОРОНЫ, металлическими подложками вниз, но также ничего не мешает установить их сверху, но тогда размер радиатора будет ограничен пространством до выходных конденсаторов, а также дроссель придется монтировать с обратной стороны. Не проверял эту печатную плату.

Вообще весь проект довольно скудно задокументирован, да и печатные платы так себе, этот усилитель так и остался в виде прототипа в виду его маленькой эффективности и он также начинает искажать звук на слишком большой громкости, слышатся хрипы.

Не стоит воспринимать этот проект как нечто прям серьезное, скорее, это как идея.

Ссылка на проект в EasyEDA:

https://oshwlab.com/fantom3ds/the-other-s-d-amplifier-v2

Уж извините, если разочаровал кого, но что имеем, то имеем. Знаю, что есть качественные китайские усилители данного класса за куда меньшие деньги, но тут скорее просто попытка собрать что-то своё, сама идея.

UPD 27.11.22:

Разработал новую печатную плату, более компактную, нежели в статье. Использованы SMD компоненты, а также исключён фильтр, его всегда можно добавить навесом или отдельной платой. Вообще, изначально планировалось переделать схему под ультразвуковой отпугиватель, снизив несущую частоту и установив специальный пьезодинамик, но это решение оказалось довольно посредственным.

Схема устройства
Схема устройства

Ссылка на проект:

https://oshwlab.com/fantom3ds/d-amplifier-and-ultrasonic-repeller

Может, кому удастся довести идею до ума. Из усилителя класса D это творение превращается в отпугиватель при замене двух резисторов: частотозадающего, и резистора между модулятором и частотозадающей цепью, это резисторы R6 и R5. Следует учитывать, что резистор R6 не должен быть меньше по сопротивлению чем R5, иначе результирующая частота может быть совсем-совсем иная, чем рассчитывалась, за счет того что получается параллельное соединение С4 и С5.