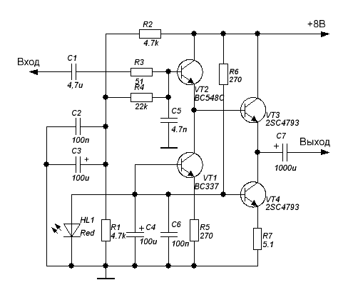
Случилось так, что однажды автор загорелся желанием построить усилитель для наушников. Пересмотрев достаточно много схем усилителей для наушников, подходящей по всем параметрам так и не было найдено. Как обычно, пришлось брать ситуацию в свои руки и изобретать свой "велосипед". Концепция была позаимствована у Семынина и его "ушного" усилителя: усиление тока, без усиления напряжения. Проще говоря - повторитель. В схеме автора, в отличие от схемы Семынина, была применена активная нагрузку (генераторы стабильного тока), в выходном и входном каскадах, что позволило снизить нелинейные искажения на высоких частотах. Коэффициент нелинейных искажений на частоте 20 кГц и на нагрузке 32 Ом, составил - 0,006%. Немного об элементной базе. Усилитель очень чувствителен к элементной базе: замена BC548C на BC548B, приводит в двукратному увеличению КНИ. В питание установлены недорогие электролитические конденсаторы для общего применения и керамические конденсаторы для их шунтирования. На вход установле
