Найти в Дзене
Дмитрий Компанец

Какие ПЕРЕКЛЮЧАТЕЛИ ГИРЛЯНД делали Радиолюбители раньше.

Не удивляйтесь! Мультивибраторы, реле, микросхемы, тиратроны и радиолампы - всё это шло в ход под новый год. Ну как нам не пройтись по закоулкам старых схем для мигающих лампочек. В эпоху микроконтроллеров на которых делают то же самое что и, далекие от микрочипов, предки-электронщики вспомнить простые схемотехнические решения полезно и поучительно.!. То что вы увидели на заставке это не стерео усилитель на лампах - это .... Умелый Самоделец сделал на парочке радиоламп мультивибратор и подключил к нему реле. Приятно, что в данной схеме можно обойтись без трансформатора для анодного напряжения и питания нитей накала ламп. Шикарный деревянный корпус, такой как я выпиливал в седьмом классе под светомузыку на тиристорах, практически пуст - это хорошо для охлаждения мощных резисторов в цепи питания накала ламп. ПРОДОЛЖИМ ЛАМПОВУЮ ТЕПЛУЮ ТЕМУ Именно эта схема стала "рабочей лошадкой" для "Новогодних Домиков" продававшихся по 10 рублей (на цены СССР) и мигающих под новый год под елочками. Но,
Оглавление
Переключатель гирлянд
Переключатель гирлянд

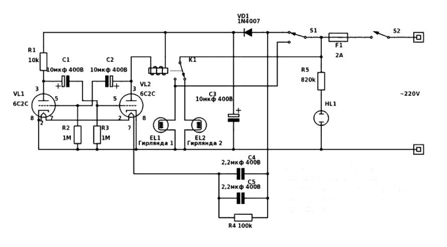
Не удивляйтесь! Мультивибраторы, реле, микросхемы, тиратроны и радиолампы - всё это шло в ход под новый год. Ну как нам не пройтись по закоулкам старых схем для мигающих лампочек. В эпоху микроконтроллеров на которых делают то же самое что и, далекие от микрочипов, предки-электронщики вспомнить простые схемотехнические решения полезно и поучительно.!.

То что вы увидели на заставке это не стерео усилитель на лампах - это ....

ПЕРЕКЛЮЧАТЕЛЬ ГИРЛЯНД на Лампах
ПЕРЕКЛЮЧАТЕЛЬ ГИРЛЯНД на Лампах

Умелый Самоделец сделал на парочке радиоламп мультивибратор и подключил к нему реле. Приятно, что в данной схеме можно обойтись без трансформатора для анодного напряжения и питания нитей накала ламп.

ПЕРЕКЛЮЧАТЕЛЬ ГИРЛЯНД на Лампах
ПЕРЕКЛЮЧАТЕЛЬ ГИРЛЯНД на Лампах

Шикарный деревянный корпус, такой как я выпиливал в седьмом классе под светомузыку на тиристорах, практически пуст - это хорошо для охлаждения мощных резисторов в цепи питания накала ламп.

ПРОДОЛЖИМ ЛАМПОВУЮ ТЕПЛУЮ ТЕМУ

КЛАССИКА НА ТИРАТРОНАХ
КЛАССИКА НА ТИРАТРОНАХ

Именно эта схема стала "рабочей лошадкой" для "Новогодних Домиков" продававшихся по 10 рублей (на цены СССР) и мигающих под новый год под елочками.

Но, если тиратрон это все таки управляемая лампа, то самоделка на простых ОБЫКНОВЕННЫХ неонках у многих современных электролюбителей вызывает шок.

ПЕРЕКЛЮЧАТЕЛЬ ГИРЛЯНД на Неоновых лампочках
ПЕРЕКЛЮЧАТЕЛЬ ГИРЛЯНД на Неоновых лампочках

Ту, по правде сказать, есть кое что лишнее (я жуть как люблю упрощать) и ТРИ реле это по моему перебор. Но в целом схема очень хороша и ностальгична по типам радиодеталей в неё использованных.

МОИ ЛЮБИМЫЕ РЕЛЕ

Современная техника и Электроника так и не смогли окончательно избавиться от старинной методы коммутации больших токов путем переключения контактов или попросту с помощью реле. И, когда я вижу в схеме реле, я сразу НАГЛЫМ ОБРАЗОМ ЗАЯВЛЯЮ - "Зачем там микросхемы и лампы ?" РЕЛЕ МОЖЕТ ВСЁ!

ПЕРЕКЛЮЧАТЕЛЬ ГИРЛЯНД на РЕЛЕ
ПЕРЕКЛЮЧАТЕЛЬ ГИРЛЯНД на РЕЛЕ

Вот тут обошлось почти без полупроводников. И , уверяю вас, лично я могу сделать эту схему совсем без диодов (вызов так сказать разуму).

А где тут в схеме лампочки ? спросите Вы ... да вот они - отдельным блоком дружными рядами

ПЕРЕКЛЮЧАТЕЛЬ ГИРЛЯНД на РЕЛЕ
ПЕРЕКЛЮЧАТЕЛЬ ГИРЛЯНД на РЕЛЕ

А КАК ЖЕ ЭЛЕКТРОННЫЕ РЕЛЕ - ТИРИСТОРЫ ?

Ну как без них - с ними все просто и интересно

ПЕРЕКЛЮЧАТЕЛЬ ГИРЛЯНД на ТИРИСТОРАХ
ПЕРЕКЛЮЧАТЕЛЬ ГИРЛЯНД на ТИРИСТОРАХ

Простая схема, простые доступные детали - диоды, тиристоры, парочка микросхем и немного транзисторов - все на месте все как надо - на печатной плате из текстолита.
Хотя, для парочки гирлянд можно применить схему и по проще...

Простая схема, простые доступные детали
Простая схема, простые доступные детали

В этой схеме (без микросхем) мощными тиристорами управляет мультивибратор на парочке транзисторов. Режим мультивибратора устанавливается резистором переменным - паузы между вспышками.

Простая схема, простые доступные детали
Простая схема, простые доступные детали

И , хотя эта схема весьма проста Я ЕЁ УПРОЩУ СИЛЬНЕЕ

сАМАЯ ПРОСТАЯ СХЕМА ПЕРЕКЛЮЧАТЕЛЯ НА ТИРИСТОРАХ
сАМАЯ ПРОСТАЯ СХЕМА ПЕРЕКЛЮЧАТЕЛЯ НА ТИРИСТОРАХ

ДАЖЕ НЕ ЗНАЮ - МОЖНО ЛИ ЕЩЕ ПРОЩЕ ?

По сути эта схема простой мультивибратор на тиристорах. Управлять частотой миганий можно как подстроечным резистором в цепи управляющего электрода, так и мощностью активной нагрузки подключаемой к тиристорам.
Простота и лаконичность - это то что мне нравится!

У простых схем есть свои недостатки и один из них таков -
КОГДА ПОКАЗЫВАЕШЬ ПРОСТЫЕ РЕШЕНИЯ - ВЫГЛЯДИШЬ ГЛУПО

По мнению многих , если схема проста и сделать её может любой школьник - значит придумал её "простачок-дурачок" не способный на большее.
Зато "Умность" с навороченными котроллерами, микросхемами, линейно-интегральными стаби
лизаторами и килограммовым обвесом выглядит шедевром Ума и Знаний... правда функционал у неё не больше чем у обыкновенного реле (но об этом молчек!)

Так вот и получается, что "Нонешнее поколение Умжинеров" суёт контроллеры куда ни попадя , даже туда куда они не влезают =) , а лампочки с Умными модулями Умного света всё равно перегорают от тупого электричества....

Вот так программируется новомодный переключатель светодиодиков с помощью компьютеров и ЭВМ

-12

Что касается меня, то Волшебная лампочка загорающаяся от мишуры новогодней - куда интереснее АСМ кодов и Андруинов с Макетками