Добавить в корзинуПозвонить
Найти в Дзене

МХН 11. Голосеменные подклассы: происхождение и родственные связи

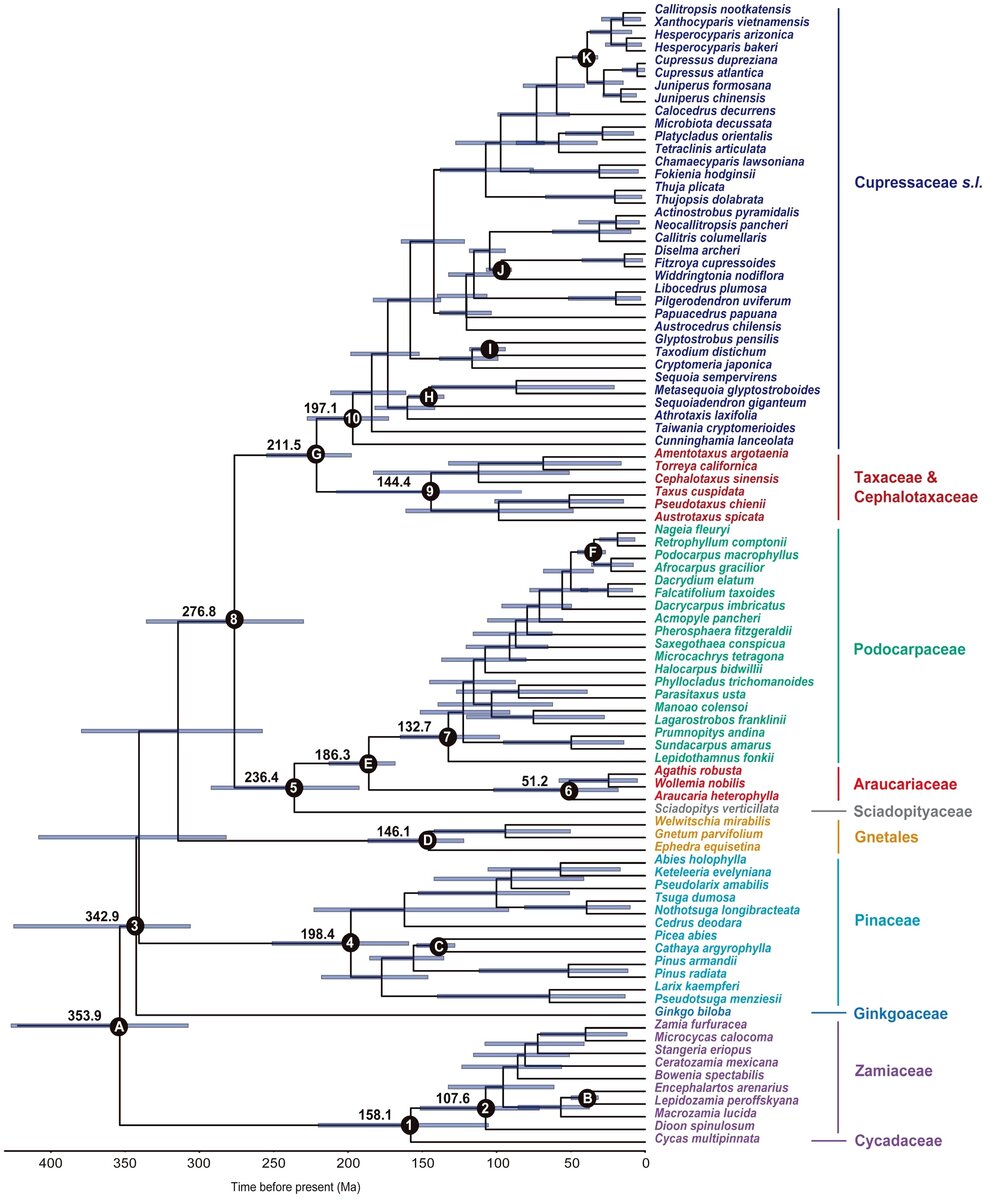
Перейдем к голосеменным подробностям. Начнем с происхождения подклассов и родственных связей между ними. В последние 20 лет о них судят исключительно по молекулярно-генетическим данным (ДНК). Сначала отдельные построения, полученные разными методами, бывало, противоречили друг другу и классическим (сделанным по морфологическим признакам) схемам. Однако прогресс был очень быстрый: совершенствовались методы, накапливалась информация. Последние молекулярные филогении по-прежнему во многом противоречат классическим, но уже вполне удовлетворительно согласуются между собой, что свидетельствует об их объективности. Приведем одну из них: Lu Y, Ran J-H, Guo D-M, Yang Z-Y, Wang X-Q (2014) Phylogeny and Divergence Times of Gymnosperms Inferred from Single-Copy Nuclear Genes. PLoSONE 9(9): e107679. Она, как видите, сделана нашими бывшими (или будущими) братьями – китайцами. Да, они производят теперь большую часть не только промышленной, но и научной продукции. А в области филогенетических исследов

Перейдем к голосеменным подробностям. Начнем с происхождения подклассов и родственных связей между ними. В последние 20 лет о них судят исключительно по молекулярно-генетическим данным (ДНК). Сначала отдельные построения, полученные разными методами, бывало, противоречили друг другу и классическим (сделанным по морфологическим признакам) схемам. Однако прогресс был очень быстрый: совершенствовались методы, накапливалась информация.

Последние молекулярные филогении по-прежнему во многом противоречат классическим, но уже вполне удовлетворительно согласуются между собой, что свидетельствует об их объективности. Приведем одну из них: Lu Y, Ran J-H, Guo D-M, Yang Z-Y, Wang X-Q (2014) Phylogeny and Divergence Times of Gymnosperms Inferred from Single-Copy Nuclear Genes. PLoSONE 9(9): e107679. Она, как видите, сделана нашими бывшими (или будущими) братьями – китайцами. Да, они производят теперь большую часть не только промышленной, но и научной продукции. А в области филогенетических исследований «Made in China» - это знак качества.

Филогенетическая реконструкция, сделанная по двум монокопийным ядерным генам. Это очень надежный, проверенный метод. Филогения, естественно, калибрована по окаменелостям. В ней отражено не только родство разных групп, но и время их дивергенции (расхождения).
Филогенетическая реконструкция, сделанная по двум монокопийным ядерным генам. Это очень надежный, проверенный метод. Филогения, естественно, калибрована по окаменелостям. В ней отражено не только родство разных групп, но и время их дивергенции (расхождения).

Виноват, картинка сложная. А никто и не обещал, что всё будет просто. Постепенно втягиваемся, шевелим извилинами, привыкаем к латыни. Что мы видим? Мы видим, что ветви-подклассы последовательно отчленялись от общего ствола. Самая древняя ветвь (350 млн. лет назад) – саговниковые (на схеме это два семейства, Cycadaceae и Zamiaceae). Вторая по возрасту ветвь (340 млн. лет назад) – гинкговые (Ginkgoaceae). До этого места всё идет более или менее привычно.

Дальше начинаются удивительные вещи. Следующая ветвь (чуть моложе гинкговых) – это хвойные, но не в полном составе, а лишь одно семейство сосновые (Pinaceae). Следующая ветвь (320 млн. лет назад) – гнетовые (порядок Gnetales). Последняя ветвь – все остальные хвойные (6 семейств от Sciadopityaceae до Cupressaceae).

Это поразительно, но это факт, подтвержденный и многими другими исследованиями: сосновые в филогенетическом отношении дальше от остальных хвойных, чем те и другие от гнетовых. Если признать это истиной в последней инстанции, то по правилам естественной систематики возможны лишь два варианта действий: (1) включить гнетовые в состав подкласса Pinidae (хвойные), (2) разделить этот старый подкласс хотя бы на два подкласса – сосновые и прочие, оставив гнетовые самостоятельным подклассом.

Современная систематика растений уже, можно сказать, капитулировала под натиском молекулярных биологов: она активно меняет привычные схемы. Но случай с гнетовыми – просто вопиющий, невиданный и неслыханный. Допустить, что вельвичия ближе к сосне, чем, например, туя, никто из классических ботаников пока не готов. Это, можно сказать, последний бастион морфологической систематики, который она защищает грудью. Только через мой труп: написано на ее знамени. Поэтому, как говорится, запасаемся попкорном. Будем следить: чья возьмет.

Пока же отметим, что в научной литературе всё чаще встречается и даже начинает доминировать деление хвойных на две неформальные группы: хвойные I (семейство Pinaceae) и хвойные II (остальные 6 семейств).

В учебной литературе широко распространен вот такой способ представления филогении, который показывает не только возраст таксономических групп, но и их относительное участие в растительности нашей планеты. Толщина филогенетической ветви характеризует уровень ее процветания или упадка.
В учебной литературе широко распространен вот такой способ представления филогении, который показывает не только возраст таксономических групп, но и их относительное участие в растительности нашей планеты. Толщина филогенетической ветви характеризует уровень ее процветания или упадка.

Источник рисунка - Linkies A, Graeber K, Knight C, Leubner-Metzger G (2010) The evolution of seeds. New Phytol 186:817–831.

Как видите, с начала мелового периода и до нашего времени абсолютно доминируют цветковые (темно-зеленый цвет). Голосеменные доминировали в конце палеозоя и первой половине мезозоя. Среди них много полностью вымерших групп, как очень древних, так и относительно молодых. Когда-то их было много, потом они полностью исчезли. Хорошо видны два цикла вымирания: конец палеозоя и конец мезозоя. Они совпадают с катастрофами планетарного масштаба, по которым, собственно, и проведены границы между эрами. Примитивные современные подклассы голосеменных появились в середине мезозоя, хвойные чуть позже. Лишь гнетовые заметно запоздали. Все современные подклассы знавали лучшие времена, особенно в середине мезозойской эры. Кайнозойское вымирание почти не коснулось хвойных, остальные подклассы заметно подсократились, особенно гинкговые.

Посмотрим на эти же процессы немножко по-другому: не со стороны участия в экосистемах, а со стороны разнообразия, в данном случае, числа видов (вертикальная ось).
Посмотрим на эти же процессы немножко по-другому: не со стороны участия в экосистемах, а со стороны разнообразия, в данном случае, числа видов (вертикальная ось).

Источник рисунка - Knoll, A. 1986. Patterns of change in plant communities through geological time. Editors: J.A. Diamond and T.J. Case. In: Community Ecology. Harper & Row, New York. Chapter 7, pp. 126–141.

На картинке видны некоторые интересные подробности. Так, во второй половине палеозоя доминировали плауны (Lycopsids), хвощи (Sphenopsids) и семенные папоротники (Pteridosperms). В мезозое доминирующее положение заняли папоротники (Ferns) и разные группы голосеменных. В конце мезозоя некоторые группы голосеменных полностью исчезли, доля других групп, а также папоротников, резко сократилась. Изменения происходили поразительно быстро. Цветковые заняли доминирующее положение очень быстро: буквально за 10-15 млн. лет в середине мелового периода. Обратите внимание, что разнообразие гинкговых никогда не было большим, а гнетовые тут вовсе не показаны (их всегда было мало).

Это была история голосеменных подклассов крупными мазками. В следующей статье начнем рассматривать их современное разнообразие.