Найти в Дзене
M A T H S

Самые удобные способы решения линейных и квадратных уравнений.

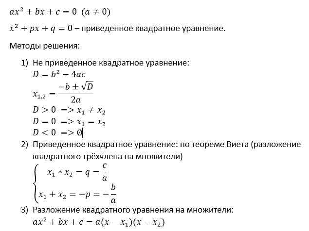
Уравнение - мощный инструмент для решения большинства задач. С помощью них описываются различные процессы, протекающие в природе. Линейные и квадратные уравнения имеют четкий алгоритм решения. 1) Линейные уравнения: ax=b - это уравнение приводимое к следующим видам: 2) Квадратные уравнения:

Уравнение - мощный инструмент для решения большинства задач. С помощью них описываются различные процессы, протекающие в природе.

Линейные и квадратные уравнения имеют четкий алгоритм решения.

1) Линейные уравнения:

ax=b - это уравнение приводимое к следующим видам:

2) Квадратные уравнения:

-2
-3