Найти в Дзене

Комплексное число в алгебраической и тригонометрической формах пример 2

#образование #учеба #комплексныечисла #обучение #математика
Пример решения задания по теме Комплексные числа: 
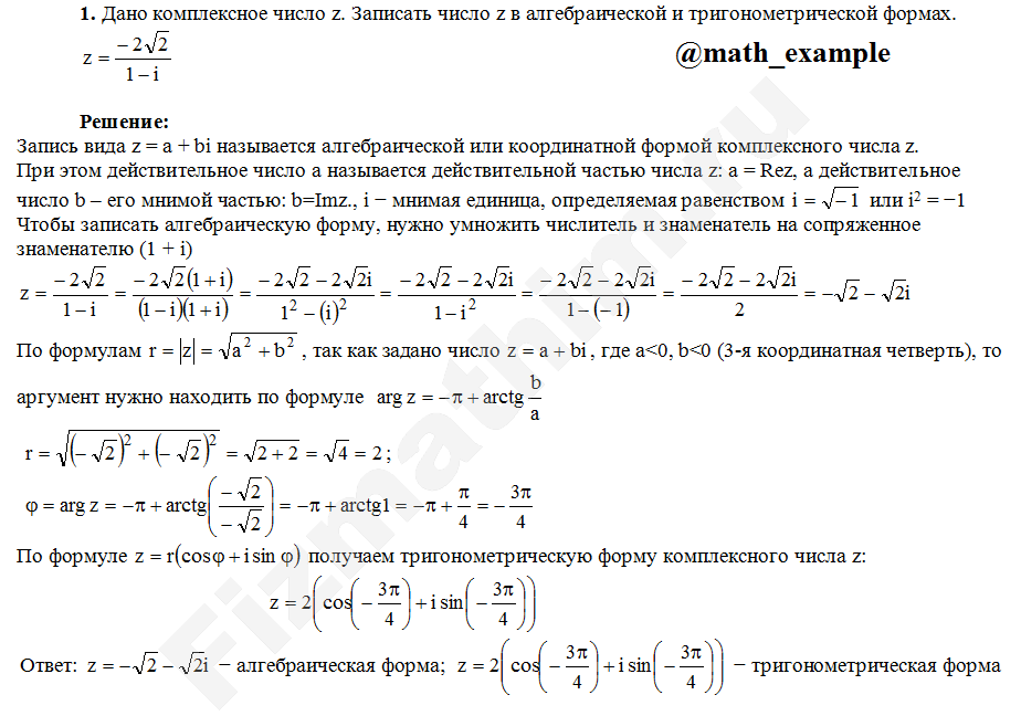
Дано комплексное число z. Записать число z в алгебраической и тригонометрической формах. z=−2√2/(1−i)
Пример решения задания по теме Комплексные числа: Дано комплексное число z. Записать число z в алгебраической и тригонометрической формах. z=−2√2/(1−i)

#образование #учеба #комплексныечисла #обучение #математика