Добавить в корзинуПозвонить
Найти в Дзене
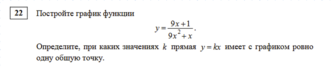
ОГЭ математика

Задание 22 из тренировочной работы от 05.10. Что там не так

Задание достаточно интересное. Задание с наклонными прямыми вызывают обычно больше сложностей, чем с прямыми параллельными оси координат. Пробуйте сами, а мое решение сможете найти после картинки. Какие шаги необходимо выполнить: ШАГ 1 Помним, делить на нуль нельзя. Поэтому учитываем это ограничение в области допустимых значений "х" ШАГ 2 Сокращаем дробное выражение ШАГ 3 Строим упрощенную функцию. Не забываем про область определения. Находим положение исключенных точек на графике, с целью "выколоть" их. Нужно ли делать таблицу, чтобы понимать как проходит график? Если вы знаете принципы построения основных функций, то нет. Но все равно, необходимо найти координаты "выколотой" точки! Строим стандартную гиперболу, ветки которой расположены в 1 и 3 четвертях. Выкалываем точку, не входящую в область определения. ШАГ 4 Анализируем возможные расположения прямой y=kx Если k<0, то она располагается во 2 и в 4 координатных четвертях. Значит не имеет с графиком функции общих точек. Если k>0,
Оглавление

Задание достаточно интересное.

Задание с наклонными прямыми вызывают обычно больше сложностей, чем с прямыми параллельными оси координат.

Пробуйте сами, а мое решение сможете найти после картинки.

-2

Какие шаги необходимо выполнить:

  1. Найти область определения
  2. Упростить функцию
  3. Построить упрощенную функцию с учетом области определения
  4. Проанализировать возможные расположения прямой на графике и найти расположение соответствующее условию задания

ШАГ 1

Помним, делить на нуль нельзя. Поэтому учитываем это ограничение в области допустимых значений "х"

-3

ШАГ 2

Сокращаем дробное выражение

-4

ШАГ 3

Строим упрощенную функцию. Не забываем про область определения. Находим положение исключенных точек на графике, с целью "выколоть" их.

-5

Нужно ли делать таблицу, чтобы понимать как проходит график? Если вы знаете принципы построения основных функций, то нет. Но все равно, необходимо найти координаты "выколотой" точки!

Строим стандартную гиперболу, ветки которой расположены в 1 и 3 четвертях. Выкалываем точку, не входящую в область определения.

-6

ШАГ 4

Анализируем возможные расположения прямой y=kx

-7

Если k<0, то она располагается во 2 и в 4 координатных четвертях. Значит не имеет с графиком функции общих точек.

-8

Если k>0, то прямая расположена в 1 и в 3 координатных четвертях. В общем случае прямая имеет две общие точки с графиком функции.

-9

НО если прямая будет проходить через выколотую точку, то она будет иметь с графиком функции ТОЛЬКО ОДНУ ОБЩУЮ ТОЧКУ!

-10

Подставляем координаты выколотой точки в уравнение прямой и находим k.

-11

ОТВЕТ: 81

Продолжение следует...

Не забудь нажать на пальчик вверх после прочтения и подписаться. За это отдельная благодарность

(✿◠‿◠)