Найти в Дзене
Таргетолог Залия

Кейс по таргету "Бескаркасная мебель" или как собирать заявки на необычную мебель?

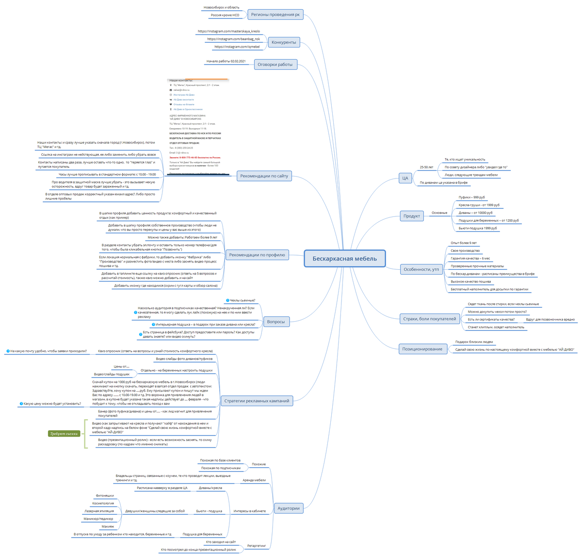
Ниша: мебель Гео: г.Новосибирск Другие особенности: бескаркасная мебель: диваны, пуфики, кресла. Цель проекта: получение заявок на заказ баркасной мебели и узнаваемость по городу и району. Сначала был сделан анализ проекта: Были разработаны различные рекламные стратегии и подготовлены на основе них, креативы: банера и видео. Платформы использовались 3: 1) Профиль 2) Гугл форма 3) WhatsApp Аудитории использовались следующие: 1) Широкая 2) По интересам 3) По смежным интересам 4) Look like по базе клиентов. Скрины с рекламного кабинета: И полученные заявки с гугл формы : Прирост по численности подписок в профиле: По итогам проделанной работы цели рекламных кампаний были выполнены. А если вы тоже занимаетесь производством или продажами мебели и хотите увеличить свой доход за счет увеличения своих заказов, то просто звоните или пишите по контактам ниже: Кликабельные ссылки: Таргетолог Залия тел.: 8 (927) 32-46-144

Ниша: мебель

Гео: г.Новосибирск

Другие особенности: бескаркасная мебель: диваны, пуфики, кресла.

Цель проекта: получение заявок на заказ баркасной мебели и узнаваемость по городу и району.

Сначала был сделан анализ проекта:

-2

Были разработаны различные рекламные стратегии и подготовлены на основе них, креативы: банера и видео.

Платформы использовались 3:

1) Профиль

2) Гугл форма

3) WhatsApp

Аудитории использовались следующие:

1) Широкая

2) По интересам

3) По смежным интересам

4) Look like по базе клиентов.

Скрины с рекламного кабинета:

-3
-4

И полученные заявки с гугл формы :

-5
-6
-7

Прирост по численности подписок в профиле:

-8

По итогам проделанной работы цели рекламных кампаний были выполнены.

А если вы тоже занимаетесь производством или продажами мебели и хотите увеличить свой доход за счет увеличения своих заказов, то просто звоните или пишите по контактам ниже:

Кликабельные ссылки:

Таргетолог Залия

тел.: 8 (927) 32-46-144