Найти в Дзене
Дмитрий Компанец

Схема акустического выключателя.

Хочу поделиться с вами простой, но эффективной схемой акустического выключателя, которую сможет собрать практический любой человек!
Именно так бы и начиналась эта статья будь в схеме этой все просто и лаконично. Но Демон Максвела кроется в деталях и сегодня мы с вами это слегка обсудим. Не секрет что такой выключатель можно использовать для различных целей, например для включения и выключения комнатного освещения при помощи хлопка, аналогично управление любой аппаратуры и всевозможных электрических приборов, самое главное не шуметь! В общем, этот акустический выключатель, полезная вещь в хозяйстве!
Но это всё пустые слова как и то что можно писать о любой схеме... Питается он от источника постоянного тока, напряжением от 5 до 12 вольт. Детали доступные и не дорогие, их можно приобрести в любом радиомагазине. Лично я использовал детали, которые выпаял из старых плат.  Схема действительна проста,  и даже если вы мало знакомы с радиоэлектроникой то руководствуясь данной статьёй, вы смож
Оглавление
Схема акустического выключателя
Схема акустического выключателя

Хочу поделиться с вами простой, но эффективной схемой акустического выключателя, которую сможет собрать практический любой человек!
Именно так бы и начиналась эта статья будь в схеме этой все просто и лаконично. Но Демон Максвела кроется в деталях и сегодня мы с вами это слегка обсудим.

Не секрет что такой выключатель можно использовать для различных целей, например для включения и выключения комнатного освещения при помощи хлопка, аналогично управление любой аппаратуры и всевозможных электрических приборов, самое главное не шуметь! В общем, этот акустический выключатель, полезная вещь в хозяйстве!
Но это всё пустые слова как и то что можно писать о любой схеме...

Питается он от источника постоянного тока, напряжением от 5 до 12 вольт. Детали доступные и не дорогие, их можно приобрести в любом радиомагазине. Лично я использовал детали, которые выпаял из старых плат.  Схема действительна проста,  и даже если вы мало знакомы с радиоэлектроникой то руководствуясь данной статьёй, вы сможете собрать данный прибор.

А теперь немого смешного о чем пишут "Авторы статей пор электронику"

Изначально, я нашел данную схему без какого либо описания и естественно печатной платы не было, поэтому мне пришлось составить её самому, дабы облегчить процесс сборки себе и конечно вам, так что пользуйтесь.

😄 Без смеха читать не возможно...😄 😄 Автор нашел схему без описания ! ГДЕ !?! В журнале Мурзилка или Плейбой ? А може всё таки в сети Интернет ? И, если Автор нашел схему без печатной платы ...😄... Это просто удивительно ! Обычно я нахожу схему сразу с описанием и с печатной платой !
"Поэтому мне пришлось составить её самому" -
кого составить ? Плату? Описание ? Схему ? ...😄 ... но ведь Автор её нашел !!!!

Не слишком много неувязок для столь малюсенького кусочка текста ?

НЕ СПЕШИТЕ РУГАТЬСЯ - ПРО СХЕМУ "АВ" Я РАССКАЖУ !

но для начала разберем описание Акустического Выключателя написанное к схеме (я надеюсь) Автором собственноручно

этой схеме уж много много лет
этой схеме уж много много лет

Схему эту перерисовывают из статьи в статью уже много много лет

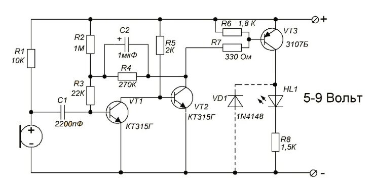
Схема состоит из микрофонного усилителя, который собран на двух транзисторах КТ315 и силовой части, на транзисторе КТ3107 (BC557). Для увеличения чувствительности микрофона, можно использовать более мощные транзисторы, например КТ368 и ему подобные. В силовой части так же достаточно широкий выбор аналогов, подойдут практически любый транзисторы PNP структуры, к примеру КТ814 или КТ818.

Уважаемый Читатель! С вашего позволения продолжим "разбор полетов".
Буду не по порядку лишь потому, что в самом начале написана грубейшая ошибка и заблуждение.
Итак
внимательно читаем "Для увеличения чувствительности микрофона, можно использовать более мощные транзисторы" ..😄.. Вы чо ? Реально ? ..😄.. Чувствительность и мощные транзисторы !?!?! ТО есть вместо КТ315 ставим П210 и ура - чувствительность повысилась ..😄..

Про Силовую часть на 3107Б ..😄.. вместо которого подойдут к примеру КТ814 или КТ818 . Транзистор этот (поставленный безграмотно в эту схему) перерисовывается уже лет 12-15 из схемы в схему и никто даже не подумает взглянуть на его характеристики : "Наименование: КТ3107Б. Тип: PNP. Максимальная рассеиваемая мощность (PK (max)): 0.3 Вт."
Силовая часть с транзистором 0.3 Вт ....я плачу 😷 .... Для светодиодика она конечно подойдет Силовая часть, а вот для реле ну никак - маловато будет. Стандартные китайские реле для самоделок типа Ардуино ,питаемые напряжением в 5 вольт, "кушают ток" за 200 мА иногда и больше. По мощности это более чем 3 х кратное превышение!

Но ведь Автор предложил транзисторы КТ814. КТ814 – биполярные транзисторы p-n-p большой мощности (Pк max > 1,5 Вт) ! Они как раз подойдут по мощности для управления реле.

И не забудьте о диоде к катушке реле Для защиты Транзистора!!!
А
может лучше не забыть сразу использовать Нужный транзистор !?! предназначенный для использования с индуктивными нагрузками! Их полно и они доступны!

А ТЕПЕРЬ ИСКУССТВО СХЕМОТЕХНИКИ .....😄...

Схема состоит из микрофонного усилителя, который собран на двух транзисторах КТ315....
ЧТО !?!? - Микрофонный усилитель !?!?!

Именно из за того, что Авторы описывают эту схему как Микрофонный усилитель никто из читателей не может понять Как эта схема работает.

По сути дела Все Авторы скопировавшие эту схему из книжек и сети Интернет и переписавшие описание не удосужились не то что понять принципы её работы, а даже грамотно прочитать из каких блоков эта схема состоит и как она работает.
Не понимая работы схем, такие знатоки заменяют нужные знания которыми они не обладают , рассказами о печатных платах и фотографиями россыпи деталей

Итак, для начала необходимо изготовить печатную плату. Обратите внимание, в печатной плате есть отверстия для диода VD1, так как я планирую управлять комнатным освещением и в качестве нагрузки, будет использоваться реле на 12 вольт. Диод нужен для защиты транзистора VT3 от ЭДС катушки реле. Если вы собираетесь подключать к выключателю лёгкую нагрузку, то его можно заменить перемычкой

Никогда, следуя таким инструкциям, в не только не поймете работы данных схем, но и близко не соберете рабочее устройство.

По логике подобных статей - для схемы акустического выключателя достаточно микрофона подключенного к усилителю звука и реле включенного вместо колонки.

ПЕРВЫЙ КАСКАД С МИКРОФОНОМ ЭТО схема несимметричного триггера (Шмитта).

Триггер Шмитта
Триггер Шмитта

ТРИГГЕР , а не УСИЛИТЕЛЬ !!!!
Только поняв что перед вами вовсе не усилитель а Триггер , Вы легко поймете Как работает такая схема. И сложности у Вас будут вовсе не в подборе Реле и Силового транзистора с диодом защиты, а как раз в настройке Гистерезиса самого переключающегося триггера.

Между прочим - Добиться нормальной работы транзисторного Триггера (как и релейного) это еще то Искусство Схемотехники в котором писать и языком трепать куда проще чем сделать реально работающее устройство. Именно поэтому мало кто из Блогеров способен реально продемонстрировать по настоящему работающую простую схему предпочитая излагать свои Мудрости в устной форме рисуя картинки и стрелочки Как читать и понимать Электрические схемы......

Что касается меня, то АКУСТИЧЕСКИЕ ВКЛЮЧАТЕЛИ я делаю куда проще чем то что нарисовано....

работающая схема Акустического Выключателя