Добавить в корзинуПозвонить
Найти в Дзене
ОГЭ математика

ОГЭ 2022 математика. Вторая часть. Так ли всё сложно.

Что будет в первой части и как ее решить написано здесь. Теперь разберемся, чего ожидать во второй части экзамена. Опять же, главный ориентир - демоверсия ОГЭ по математике 2022 от ФИПИ. Вторая часть также состоит из двух условных разделов. Задания 20-22 относятся к разделу "алгебра", а вот задания 23-25 - к разделу "геометрия". Все задания оцениваются в 2 балла. И да, если решить одну геометрическую задачу из второй части, то можно набрать "заветные" 2 балла по геометрии для преодоления минимального "порога". Но сразу подумайте, если вы не можете решить задачи по геометрии первой части (например про треугольники и "геометрию на клеточке"), то шанс правильно решить задачу второй части минимален :( Давайте более подробно посмотрим, что же может встретиться во второй части. Задание 20 В этом задании могут встретиться: Задание 21 Текстовая задача на одну из следующих тем: Как решать задачи можно посмотреть в двух уроках: урок1 и урок2 Задание 22 Построение графика функции и его исследо

Что будет в первой части и как ее решить написано здесь.

Теперь разберемся, чего ожидать во второй части экзамена.

Опять же, главный ориентир - демоверсия ОГЭ по математике 2022 от ФИПИ.

Вторая часть также состоит из двух условных разделов. Задания 20-22 относятся к разделу "алгебра", а вот задания 23-25 - к разделу "геометрия".

Все задания оцениваются в 2 балла. И да, если решить одну геометрическую задачу из второй части, то можно набрать "заветные" 2 балла по геометрии для преодоления минимального "порога". Но сразу подумайте, если вы не можете решить задачи по геометрии первой части (например про треугольники и "геометрию на клеточке"), то шанс правильно решить задачу второй части минимален :(

Давайте более подробно посмотрим, что же может встретиться во второй части.

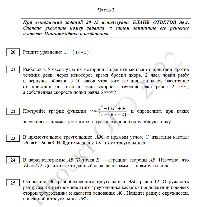
Задание 20

В этом задании могут встретиться:

  • уравнения, для решения которых нужно уметь упрощать выражения или применять метод замены переменной. Для примера разбор таких уравнений можно посмотреть здесь
  • системы уравнений, которые решаются и методом подстановки и методом сложения. Главное правильно выбрать метод. Как решать такие системы можно посмотреть здесь
  • неравенства, в которых обязательно придется находить область допустимых значений переменной. Решение подобных неравенств из сборника Ященко можно найти здесь
  • алгебраические выражения . Принципы решения здесь

Задание 21

Текстовая задача на одну из следующих тем:

  • задача на движение в одном направлении, навстречу или мимо неподвижного объекта
  • задача на движение по воде, с учетом течения
  • задачи на "работу" и "производительность"
  • задачи на концентрацию (смеси, сплавы)
  • задачи на проценты и отношения

Как решать задачи можно посмотреть в двух уроках: урок1 и урок2

Задание 22

Построение графика функции и его исследование. Построение графика как правило сводится к пересечению или объединению графиков "простых" функций (прямая, парабола, гипербола). Поэтому для выполнения этого задания необходимо знать принципы построения каждого вида графика.

Разобранные примеры таких заданий можно найти здесь:

пример графика с модулем

пример прямая с "выколотой" точкой

пример кусочно-заданная функция

Задание 23

Геометрическая задача, решение которой как правило основывается на двух теоремах. Иногда (не всегда) эта задача требует простого и очевидного дополнительного построения.

Как пример задача 23 из демоверсии

с сайта ФИПИ
с сайта ФИПИ

Посмотрим на каких двух теоремах выстраивается решение данной задачи:

1) Медиана проведенная к гипотенузе равна половине гипотенузы;

2) Теорема Пифагора: в прямоугольном треугольнике квадрат длины гипотенузы равен сумме квадратов длин катетов.

Так же при решении этих задач полезно знать некоторые формулы и теоремы, являющиеся следствием подобия треугольников. Про эти формулы можно посмотреть здесь

Задание 24

Геометрическая задача на доказательство.

Здесь необходимо помнить определения геометрических фигур, а так же выстраивать свои доказательства на основе ранее доказанных признаков и свойств.

Опять для примера возьмем задачу из демоверсии.

-3

Для доказательства изобразим параллелограмм (четырехугольник, у которого стороны попарно параллельны), отметим точку Е и обозначим все пары равных отрезков.

-4

AE=BE, EC=ED по условию задачи; AD=BC по свойству параллелограмма ⇒△DAE=△CBE (по III признаку равенства треугольников)⇒∠A=∠B

Но, ∠A+∠B=180° (т.к. они односторонние углы). Учитывая ∠A=∠B и ∠A+∠B=180°, получаем ∠A=∠B=90°⇒ABCD - прямоугольник по определению (прямоугольник - это параллелограмм с углом 90°)

Задание 25

Для решения этого задания надо быть во всеоружии. Часто для решения этих задач нужно знать теоремы выходящие за рамки "жирного шрифта" в учебнике. Нет, не больше школьной программы. Просто необходимо решать задачи, требующие дополнительных построений и "многослойных" выводов.

Некоторые задачи, такого типа подробно разбирала на дзен-канале:

Сложно? Думаю нет, ведь время для подготовки еще есть. Главное правильно его распределить.

Подписывайтесь. Сохраняйте подборку. Успешной подготовки :)