Найти в Дзене
Лампа Электрика

Микросхема BP3832A в драйвере светодиодной лампы – схема подключения и несколько доработок

Микросхема BP3832A – достаточно распространенный элемент в бытовой светодиодной лампочке средней ценовой категории. В этой статье мы разберем схему включения этого элемента, а заодно доработаем несколько приборов, собранных на такой микросхеме. Схема включения и характеристики BP3832A – специализированная микросхема, представляющая собой ШИМ-преобразователь с мощным выходным ключом на полевом транзисторе. Ее задача – обеспечение питания светодиодов стабильным током. Основные характеристики микросхемы: Назначение выводов: Типовая же схема включения BP3832A будет выглядеть следующим образом: Выпрямленное диодным мостом и сглаженное высоковольтным конденсатором сетевое напряжение подается на микросхему через резистор R1. Конденсатор С2 – сглаживающий по питанию микросхемы. Резистором R2 задается максимальное выходное напряжение силового ключа. Резисторы R4, R5 задают ток через светодиоды. Конденсатор С3 – выходной сглаживающий. Резистор R3 служит для разрядки С3. Диод D1 зачищает светоди
Оглавление

Микросхема BP3832A – достаточно распространенный элемент в бытовой светодиодной лампочке средней ценовой категории. В этой статье мы разберем схему включения этого элемента, а заодно доработаем несколько приборов, собранных на такой микросхеме.

Схема включения и характеристики

BP3832A – специализированная микросхема, представляющая собой ШИМ-преобразователь с мощным выходным ключом на полевом транзисторе. Ее задача – обеспечение питания светодиодов стабильным током.

Основные характеристики микросхемы:

  • Номинальное напряжение питания – 176 – 265 В.
  • Минимальное напряжение питания – 15 В.
  • Номинальный ток выходного ключа при:
    o Uвых. 36 В – 300 мА;
    o Uвых. 72 В – 220 мА.
    o Uвых. 36 В – 300 мА;
    o Uвых. 72 В – 220 мА.
  • Потребляемый ток (без тока силового ключа) – 5 мА.
Внешний вид и назначение выводов BP3832A
Внешний вид и назначение выводов BP3832A

Назначение выводов:

  • VCC – питание;
  • GND – общий провод;
  • ROVP – установка максимального выходного напряжения;
  • CS – установка выходного тока;
  • DRAIN – выход силового ключа;
  • NC – не используется (соединяется с шиной GND).

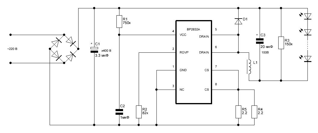
Типовая же схема включения BP3832A будет выглядеть следующим образом:

Типовая схема включения BP3832A
Типовая схема включения BP3832A

Выпрямленное диодным мостом и сглаженное высоковольтным конденсатором сетевое напряжение подается на микросхему через резистор R1. Конденсатор С2 – сглаживающий по питанию микросхемы. Резистором R2 задается максимальное выходное напряжение силового ключа. Резисторы R4, R5 задают ток через светодиоды. Конденсатор С3 – выходной сглаживающий. Резистор R3 служит для разрядки С3. Диод D1 зачищает светодиоды от пробоя обратным напряжением, создаваемым дросселем L1.

Номиналы элементов могут отличаться от указанных в зависимости от количества, типа светодиодов и необходимого тока через них. Но в общем схема включения останется такой же.

А теперь несколько доработок, несколько расширяющим стандартный функционал светодиодной лампочки, собранной на этой микросхеме.

Продлеваем срок службы

Самая распространенная болезнь светодиодных ламп – деградация и выход из строя светодиодов. Причем горят они один за другим – не успел заменить один, как вышел из строя следующий. Эта несложная доработка позволит существенно продлить срок службы лампы. Заключается она в некотором снижении тока через светодиоды.

При уменьшении тока через светодиоды световой поток лампы несколько уменьшится. Но, во-первых, уменьшение светового потока будет незначительным по сравнению с увеличением срока службы. А, во-вторых, что нам мешает взять лампочку на пару ватт больше и снизить ее светоотдачу до нужного уровня.

Снизить ток через полупроводники несложно. Для этого достаточно заменить один из токозадающих резисторов на резистор большего номинала или отключить его вообще.

Снижение тока через светодиоды отключением одного токозадающего резистора
Снижение тока через светодиоды отключением одного токозадающего резистора

При этом нужно иметь в виду, что в некоторых лампах токозадающие резисторы могут быть неодинаковых номиналов (на нашей схеме номиналы одинаковые).

Плавное включение

Эта доработка также несколько продлевает срок службы лампы, поскольку исключает бросок тока через светодиоды. Но, что важнее, пользоваться таким светильником намного комфортнее. При включении лампа не зажигается мгновенно и не бьет по глазам, а «разгорается» в течение нескольких секунд.

Схема доработки для плавного включения лампы
Схема доработки для плавного включения лампы

Как видно из схемы, доработка не сложнее предыдущей. Единственно, придется найти дополнительную деталь – позистор (резистор с положительным температурным коэффициентом). В исходном состоянии сопротивление такого прибора относительно невелико. При подаче же на позистор напряжения, он нагревается и сопротивление его существенно увеличивается.

Как это работает? В момент включения лампочки позистор холодный и своим низким сопротивлением шунтирует светодиоды. Они не светятся или светятся едва заметно. В процессе прогрева сопротивление терморезистора увеличивается и он все меньше шунтирует полупроводники, которые «разгораются» и, в конце концов, выходят на рабочий режим – лампа начинает светить в полную силу.

Выбирая позистор, необходимо обращать внимание на его «холодное» сопротивление.  Чем оно выше, тем меньше заметен эффект «разгорания» - сразу после включения лампочка может засветиться достаточно ярко. Оптимальный вариант для 5-8 ваттной лампы – 300 – 470 Ом. Маркировка такого позистора - wmz11a, а стоит он порядка 15 рублей.

Сумеречное реле

Лампочку с такой доработкой можно использовать как для освещения подъездов, так и на приусадебном участке или перед входом в частный дом. Она будет включаться только в темное время суток и отключаться при наступлении утра. Для доработки понадобится две детали - фоторезистор и подстроечный резистор.

Схема оснащения светодиодной лампы сумеречным реле
Схема оснащения светодиодной лампы сумеречным реле

Работа схемы исключительно проста. Пока фоторезистор освещен, напряжение питания через него подается на вывод 8. Микросхема "думает", что ток через светодиоды слишком велик и уменьшает его. Но уменьшение тока не приводит к снижению напряжения на выводе 8 и микросхема уменьшает его практически до нуля. Лампа не светится. При затемнении фоторезистора напряжение снимается и в работу включаются штатные токовые резисторы. Драйвер переходит в нормальный режим, светодиоды зажигаются. Чувствительность и порог зажигания лампочки выставляется подстроечным резистором, включенным последовательно с фото.

В конструкции можно использовать любой фоторезистор с темновым сопротивлением 1-2 мОм и 20-40 кОм в освещенном состоянии. Подойдет, к примеру, GL5537, стоимостью около 12 рублей. Подстроечный резистор – любой малогабаритный.

Фотодатчик необходимо вынести из лампы и разместить таким образом, чтобы он не засвечивался самой лампочкой.

На этом беседу о микросхеме BP3832A и некоторых полезных доработках схемы ее включения, пожалуй, завершим. Будем надеяться, что информация окажется полезной посетителям канала, подписывайтесь и ставьте лайки :)