Найти в Дзене
Ruslan Tarasevich

Ремонт модуля ПЧ приемника VEF216

Здравствуй уважаемый читатель! В процессе проверки ретро аппаратуры всегда необходимо оценивать емкость электролитических конденсаторов. Электролитические конденсаторы К50-16, К50-6 являются самыми ненадежными в советской бытовой аппаратуре. Они часто выходят из строя с течением времени, причем абсолютно неважно работала эта аппаратура все эти годы или нет) Вам может быть интересен материал : Дефектуем плохие конденсаторы в приемнике Прибор для определения ЭПС полезен при ремонте Оценим остаточную емкость электролитических конденсаторов в радиоприемнике В модуле ПЧ приемника сегодня мы найдем детали, которые необходимо заменить. Для этого замерим емкость и ESR электролитических конденсаторов. На плате установлено 4 типа конденсаторов: ссср К53-14 , К50-16(К50-6), К50-35 . В общем "сборная солянка" :) Тестер ESR позволяет проверить конденсаторы не выпаивая Схема модуля ПЧ (IF) приемника VEF-216 Обозначения элементов на схеме могут не совпадать с реальными. Конденсаторы К53-14 спр
Оглавление

Здравствуй уважаемый читатель!

В процессе проверки ретро аппаратуры всегда необходимо оценивать емкость электролитических конденсаторов.

Электролитические конденсаторы К50-16, К50-6 являются самыми ненадежными в советской бытовой аппаратуре. Они часто выходят из строя с течением времени, причем абсолютно неважно работала эта аппаратура все эти годы или нет)

Вам может быть интересен материал : Дефектуем плохие конденсаторы в приемнике

Прибор для определения ЭПС полезен при ремонте

Оценим остаточную емкость электролитических конденсаторов в радиоприемнике

В модуле ПЧ приемника сегодня мы найдем детали, которые необходимо заменить. Для этого замерим емкость и ESR электролитических конденсаторов.

Модуль ПЧ приемника
Модуль ПЧ приемника

На плате установлено 4 типа конденсаторов: ссср К53-14 , К50-16(К50-6), К50-35 . В общем "сборная солянка" :)

Тестер ESR позволяет проверить конденсаторы не выпаивая

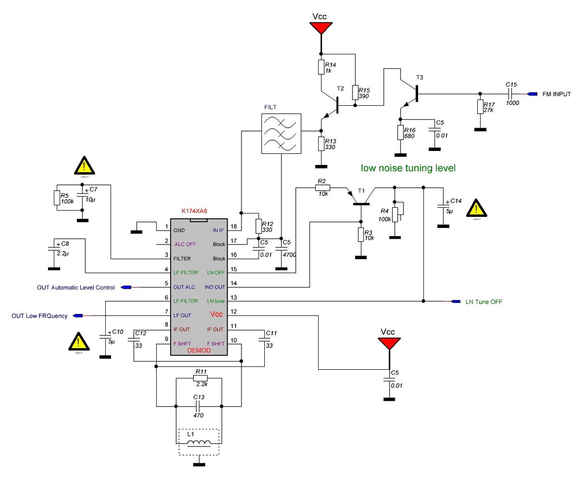
Схема модуля ПЧ (IF) приемника VEF-216

Схема FM демодулятора приемника VEF-216
Схема FM демодулятора приемника VEF-216

Обозначения элементов на схеме могут не совпадать с реальными.

Конденсаторы К53-14 справа на фото ниже встречаются в промышленной аппаратуре СССР.

Электролитические конденсаторы
Электролитические конденсаторы

Проверим прибором емкость и ЭПС всех электролитических конденсаторов на плате не выпаивая их.

Проверка конденсаторов
Проверка конденсаторов

Проверка прибором "ESR micro 4" показала что конденсатор К53-14 можно считать исправным.

Проверим ESR "метром" конденсатор К53-14
Проверим ESR "метром" конденсатор К53-14

Теперь черед конденсаторов К50-16. Конденсатор С7 10мкФ 16В "нулевой"! Он почти полностью потерял емкость, а ESR у него >100 , т.е. вне диапазона измерений прибора.

Емкость конденсатора =0
Емкость конденсатора =0

Проверим конденсатор 5мкФ 10В . У него сильно завышен ESR, а емкость уменьшена почти в 2 раза.

Проверка конденсатора
Проверка конденсатора

Проверяем конденсатор С10 5мкФ х 10В Конденсатор "в нулях" - неисправен

измерение емкости и ЕСР
измерение емкости и ЕСР

Выпаиваем плохие конденсаторы, предварительно обработав площадки канифольным флюсом.

Заменим плохие конденсаторы на новые

Обработаем площадки флюсом ЛТИ-120
Обработаем площадки флюсом ЛТИ-120

Выставляем температуру паяльной станции 250 градусов.

Устанавливаем не более 250-ти градусов, т.к. дорожи могут отслоиться от чрезмерного нагрева. Плата из гетинакса не очень качественная - "Добро пожаловать, это советская бытовуха!"

Отпаиваем компоненты
Отпаиваем компоненты

Компоненты демонтированы, отверстия площадок зачищены.

Компоненты демонтированы
Компоненты демонтированы

Зачищаем отверстия при помощи зубочисток.

Зачистка отверстий для пайки
Зачистка отверстий для пайки

Подготавливаем новые компоненты. Качественно лудим их выводы. Использовать будем импорт. Стандарт EU отличается от советского - емкость 5 мкФ СССР против 4.7uF . У нас в наличии есть только конденсаторы на напряжение 16 и 50В. Действуем по принципу: "Больше можно, а меньше нельзя" :)

Новый конденсатор
Новый конденсатор

Мы установим конденсаторы 4.7uF х 50V вместо 5 мкФ 10В

Установлены новые конденсаторы
Установлены новые конденсаторы

Припаиваем новые компоненты. Когда отверстия свободны, это сделать очень легко

Вставляем новые компоненты
Вставляем новые компоненты

Очищаем плату от флюса используя ватную палочку и спирт.

Очищаем печатную плату модуля
Очищаем печатную плату модуля

Фото отремонтированной платы модуля. Ни одна дорожка не пострадала))

Новые компоненты установлены
Новые компоненты установлены

Неисправные компоненты заменены.

Конденсаторы типа К53-14 почти не потеряли свою емкость, несмотря на почтенный возраст прибора. В этом приемнике мне встретились и легендарные армянские конденсаторы - они "приказали долго жить"

Всем спасибо за то что прочитали статью!

Читайте также материалы по теме:

Тестируем OSA103 Осциллограф

настройка УМЗЧ при помощи осциллографа OSA103

Цифровой Осциллограф / Генератор/ Проверка трансформатора

Как правильно проверять радиостанции

Маломощные высокочастотные разъемы

Друзья ! А вам попадались плохие конденсаторы К53-14?

Уважаемые читатели поделитесь своим мнением о качестве контента)

Пишите в комментариях, с удовольствием пообщаемся.

Ставь лайк, подписывайся на канал , будет много интересных публикаций.

#ретро #усилитель #аудио #электроника #принципиальный схема