Добавить в корзинуПозвонить
Найти в Дзене
Shitpickls

Что нельзя записать? Числа которые ломают мозг.

Все мы изучали математику и знаем, что числа бывают большие, такие как миллион, миллиард и т.д. Но знали ли вы что есть числа которые больше массы Земли? Например: Если напечатать googolplex в книгах, каждая из которых будет содержать миллион знаков (400 страниц, 50 строк на странице, 50 знаков в строке), то понадобится 10^94 таких книг. Если каждая книга будет весить 100 граммов, то их общая масса будет составлять 10^93 килограммов. К примеру, масса Земли составляет 5,972⋅10^24 килограммов, а масса Млечного Пути — 6⋅10^42 килограммов. Ладно, не буду спойлерить, начнем с начала. Большие числа такие как триллион, секстиллион, септиллион не так интересны, правда? Ведь они не настолько большие, как те о которых я буду рассказывать. Их легко можно записать. Первое из больших чисел идет Гу́гол (googol) - 10^100 = 10 000 000 000 000 000 000 000 000 000 000 000 000 000 000 000 000 000 000 000 000 000 000 000 000 000 000 000 000 000 000 000 000 000. В 1920 году известный американский математи
Все мы изучали математику и знаем, что числа бывают большие, такие как миллион, миллиард и т.д. Но знали ли вы что есть числа которые больше массы Земли?
Например: Если напечатать googolplex в книгах, каждая из которых будет содержать миллион знаков (400 страниц, 50 строк на странице, 50 знаков в строке), то понадобится 10^94 таких книг. Если каждая книга будет весить 100 граммов, то их общая масса будет составлять 10^93 килограммов. К примеру, масса Земли составляет 5,972⋅10^24 килограммов, а масса Млечного Пути — 6⋅10^42 килограммов.
Ладно, не буду спойлерить, начнем с начала.

Большие числа такие как триллион, секстиллион, септиллион не так интересны, правда? Ведь они не настолько большие, как те о которых я буду рассказывать. Их легко можно записать.

Первое из больших чисел идет Гу́гол (googol) - 10^100 = 10 000 000 000 000 000 000 000 000 000 000 000 000 000 000 000 000 000 000 000 000 000 000 000 000 000 000 000 000 000 000 000 000 000.

В 1920 году известный американский математик Эдвард Казнер гулял по парку с двумя своими племянниками и обсуждал с ними большие числа. В ходе разговора зашла речь о числе со ста нулями, у которого не было собственного названия. Один из племянников, девятилетний Милтон Сиротта, предложил назвать это число «гугол». Также было предложено название ещё для одного числа: «гуголgлекс», численно равного десяти в степени гугол. В 1940 году Эдвард Казнер совместно с Джеймсом Ньюманом написал научно-популярную книгу «Новые названия в математике» , где и рассказал любителям математики о числах гугол и гуголплекс.

Но это число еще не стоит и близко по сравнению с другими.

Далее идет число Гуголплекс (googolplex) - равное 10^гугол, т.е это 10 в 10 степени и еще в 100 степени. О нем я уже говорил в начале рассказа.

Число гугол (а тем более, гуголплекс) больше числа всех частиц в известной нам части вселенной, которое составляет величину от 10^79 до 10^81.

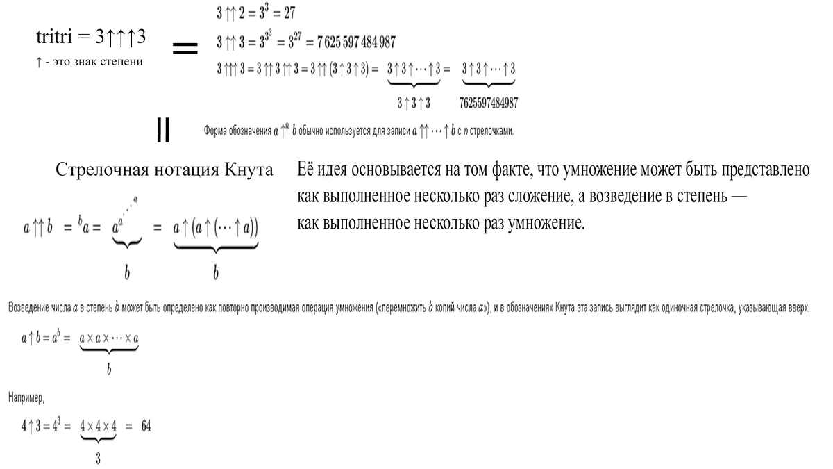
Далее идет число, tritri, мне понравилось это название и поэтому решил его использовать.

Так как текст напечатанный на клавиатуре будет сложно объяснить и показать, я решил все написать на картинке, для вашего же удобства.

-2
Т.е получается, что нам нужно 3 переумножить на 7.6 триллионов раз, что получается число, которое >>>(значительно больше) гуголплекс, т.е вы представляете, что если гуголплекс с книгами больше массы планеты, то сейчас получается невообразимое число.
Взято с сайта https://nagato.livejournal.com/65146.html
Взято с сайта https://nagato.livejournal.com/65146.html

От g1 до числа Грэма.


a ↑↑↑↑ b. или a ↑↑↑ (a ↑↑↑ (... b раз ... ↑↑↑ a)). Осознавать, представлять и описывать какое-нибудь 3 ↑↑↑↑ 3 (а это и есть число g1) нет смысла. Сравнить это просто не с чём. Аналогии становятся неуместными.

А дальше, a ↑↑↑↑↑ b или a ↑5 b и так далее. При этом важно помнить, что каждая новая стрелочка добавит рост не самого числа, а описания высоты степенной башни, которая используется для записи этого числа. Поэтому просто не паримся и продолжаем дальше.

Итак, число g1 - это 3 ↑↑↑↑ 3. А g2 - это не 3 ↑↑↑↑↑ 3, а 3 ↑g1 3. То есть всё это нужно было лишь для того, чтобы показать количество стрелок в числе g2. Но дальше-то будет g3 = 3 ↑g2 3 и, чтобы немного отдохнуть от этих ужасов, нужно сделать небольшое отступление и рассказать, зачем все эти «g» нужны. Нужно бы, но, так называемой проблемы Грэма.

Есть куб, все вершины которого соединены отрезками красного или синего цвета. Цвета отрезков нужно подобрать так, чтобы не получилось, что 4 вершины, лежащие в одной плоскости, соединены отрезками одного цвета (см. картинку ниже, нижняя фигура — это то, чего в результате комбинирования цветов отрезков получиться не должно).

Взято с сайта https://nagato.livejournal.com/65146.html
Взято с сайта https://nagato.livejournal.com/65146.html

Куб, иллюстрирующий «проблему Грэма»

Для обычного 3-мерного куба задача решается, если и не в уме, то на бумаге геометрическим построением. Для 4-мерного куба уже нужно применить комбинаторику. Для 5-мерного и 6-мерного тоже. И так далее до 13-мерного куба: это нижняя граница измерений куба для которой доказано, что подобную комбинацию цветов отрезков соединяющих вершины подобрать можно, хотя сам Грэм застопорился уже на 7-мерном. А как быть с верхней границей? Грэм доказал, что задача разрешима между 6 и неким большим числом. То есть в этом диапазоне измерений куба обязательно найдётся такой, где покрасить отрезки так, чтобы условие задачи выполнилось, будет невозможно. То самое «некое большое число» и было названо числом Грэма. И значение его G = g64 = 3 ↑g63 3.

Взято с сайта https://nagato.livejournal.com/65146.html
Взято с сайта https://nagato.livejournal.com/65146.html

Когда я изучал эту тему, было ничего не понятно, от слова "вообще", поэтому перечитать весь этот математический маразм приходилось.

На самом деле это еще не все, как вы могли подумать, поэтому надеюсь на обратную связь, а это лайки, комментарии по типу "Мы хотим продолжение", подписывайте, далее будет интереснее.

Как я увижу интерес к теме, то продолжу этот фантастический рассказ.