Найти в Дзене
Изучаю с НОЛЯ.

Зарядка своими руками (Балансир) для литиевых аккумуляторов.

Скорей всего я бы не стал писать эту статью, если бы не одно обстоятельство. Несколько дней назад удалось придумать, как сделать очень хороший балансир на микросхеме TL431. Те, кто понимают, о чём речь, наверняка скажут – эка невидаль, да этих балансиров на TL431 – пруд пруди. Не спорю – эти микросхемы для этих целей используются очень давно. Но, из-за свойственных им недостатков, целесообразность их применения всегда вызывала много вопросов. Нет ни малейшего желания приводить примеры уже существующих схем этих балансиров, и подробно рассматривать их недостатки. Наверное, будет лучше, если я уделю больше времени, тому, что удалось сделать мне. Не покидают опасения, что что-то подобное уже было сделано до меня. Но проводить глобальные исследования, нет, ни желания, ни времени, и если вдруг выяснится, что подобный балансир уже существует, то мне останется, лишь попросить прощения за свою неосведомлённость. Прежде, чем описывать собственно балансир, необходимо вкратце поясни

Скорей всего я бы не стал писать эту статью, если бы не одно обстоятельство. Несколько дней назад удалось придумать, как сделать очень хороший балансир на микросхеме TL431. Те, кто понимают, о чём речь, наверняка скажут – эка невидаль, да этих балансиров на TL431 – пруд пруди. Не спорю – эти микросхемы для этих целей используются очень давно. Но, из-за свойственных им недостатков, целесообразность их применения всегда вызывала много вопросов. Нет ни малейшего желания приводить примеры уже существующих схем этих балансиров, и подробно рассматривать их недостатки. Наверное, будет лучше, если я уделю больше времени, тому, что удалось сделать мне. Не покидают опасения, что что-то подобное уже было сделано до меня. Но проводить глобальные исследования, нет, ни желания, ни времени, и если вдруг выяснится, что подобный балансир уже существует, то мне останется, лишь попросить прощения за свою неосведомлённость.

Модуль зарядки для 3х или 6ми аккумуляторов LI-ION 18650 с балансиром, для переделки шуруповертов — купить по выгодной цене на Яндекс.Маркете

Прежде, чем описывать собственно балансир, необходимо вкратце пояснить его назначение.

Суть вот в чём – литиевые аккумуляторы, чаще всего, используются в виде последовательного соединённых отдельных секций. Это необходимо, чтобы получить необходимое выходное напряжение. Количество составляющих аккумулятор секций, колеблется в очень широких пределах – от нескольких единиц, до нескольких десятков. Есть два основных способа зарядки таких аккумуляторов. Последовательный способ, когда зарядка осуществляется от одного источника питания, с напряжением, равным полному напряжению аккумулятора. И параллельный способ, когда осуществляется независимая зарядка каждой секции от специального зарядного устройства, состоящего из большого количества гальванически не связанных друг с другом источников напряжения, и индивидуальных, для каждой секции, устройств контроля.

Наибольшее распространение, ввиду большей простоты, получил последовательный способ зарядки. Балансир, о котором идёт речь в статье, не используется в параллельных системах зарядки, поэтому параллельные системы зарядки в рамках данной статьи рассматриваться не будут.

При последовательном способе зарядки, одно из главных требований, которое необходимо обеспечить, следующее – напряжение ни на одной секции заряжаемого литиевого аккумулятора, при зарядке, не должно превысить определённой величины (величина этого порога зависит от типа литиевого элемента). Обеспечить выполнение этого требования, при последовательной зарядке,  не приняв специальных мер, невозможно…Причина очевидна – отдельные секции аккумулятора не идентичны, поэтому достижение максимально допустимого напряжения на каждой из секций при зарядке, происходит в разное время. Складывается ситуация, когда мы обязаны зарядку прекратить, так как напряжение на части секций уже достигло максимально допустимого порога. В то же время, часть секций остаются недозаряженными. Это плохо главным образом потому, что в итоге снижается общая ёмкость аккумулятора, так нам придётся прекратить разряд аккумулятора в тот момент, когда напряжение на самой «слабой» (недозаряженной) секции, достигнет своего минимально допустимого порога.

Чтобы не допустить повышение напряжения при зарядке, выше определённого порога, и служит балансир. Его задача достаточно проста – следить за напряжением на отдельной секции, и, как только напряжение на ней при зарядке достигнет определенной величины, дать команду на включение силового ключа, который подключит параллельно заряжаемой секции балластный резистор. При этом, если остаточный ток зарядки (а он, ближе к концу зарядки, уже достаточно мал, из-за малой разницы потенциалов между напряжением на заряжаемом аккумуляторе и напряжением на выходе зарядного устройства) будет меньше (или равен) тока протекающего через балластный резистор, то повышение напряжения на заряжаемой секции – прекратиться. При этом зарядка остальных секций, напряжение на которых ещё не достигло максимально допустимых значений – продолжиться. Закончится процесс заряда тем, что сработают балансиры всех секций аккумулятора. Напряжение на всех секциях будет одинаковым, и равным тому порогу, на которые настроены балансиры. Ток зарядки будет равен нулю, так как напряжение на аккумуляторе и напряжение на выходе зарядного устройства будут равны (нет разности потенциалов – нет тока зарядки). Будет протекать лишь ток через балластные резисторы. Его величина определяется величиной последовательно соединённых балластных резисторов и напряжением на выходе зарядного устройства.

Саму функцию контроля напряжения, легко смог бы выполнить любой компаратор, снабжённый опорным напряжением…Но компаратора у нас нет (точнее – он есть, но использовать его нам не удобно и не выгодно). У нас есть TL431. Но компаратор из неё, честно сказать – никакой. Сравнивать напряжение с опорным она умеет очень хорошо, но вот выдать чёткую, однозначную команду на силовой ключ, она не может. Вместо этого, при подходе к порогу, она плавно начинает загонять силовой ключ в активный (полуоткрытый) режим, ключ начинает сильно греться, и, в итоге, мы имеем не балансир, а полное дерьмо.

Вот именно эту проблему, которая не позволяла полноценно использовать TL431, удалось решить на днях. Ларчик просто открывался (но открывать его пришлось более двух лет) – надо было превратить TL431, в триггер Шмитта. Что и было сделано. Получился идеальный балансир - точный, термостабильный, достаточно простой, с чёткой командой на силовой ключ.

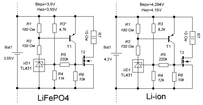
Ниже - две принципиальные схемы балансиров, рассчитанные для контроля порогов LiFePO4 и Li-ion аккумуляторов.

Превратить TL431  в триггер Шмитта, удалось добавив в схему p-n-p транзистор Т1 и резистор R5. Работает это так - делителем R3,R4 определяется порог контролируемого напряжения. В момент, когда напряжение на управляющем электроде достигает 2,5 Вольта, TL431 – открывается, открывается при этом и транзистор Т1. При этом потенциал коллектора повышается, и часть этого напряжения через резистор R5 поступает в цепь управляющего электрода TL431. При этом TL431 лавинообразно входит в насыщение. Схема приобретает ярко выраженный гистерезис – включение происходит при 3,6 Вольт, а выключение - при 3,55 Вольт. При этом в затворе силового ключа формируется управляющий импульс с очень крутыми фронтами, и попадание силового ключа в активный режим – исключено. В реальной схеме, при токе через балансировочный резистор равном 0,365 Ампер, падение напряжения на переходе сток-исток силового ключа составляет всего 5-6 мВ. При этом сам ключ, всегда остаётся холодным. Что, собственно, и требовалось. Эту схему можно легко настроить для контроля любого напряжения (делителем R3,R4). Величина максимального тока балансировки определяется резистором R7 и напряжением на секции аккумулятора.

Коротко про точность. В реально собранном балансире на пять секций для аккумулятора LiFePO4, напряжения при балансировке уложились в диапазон 3,6-3.7 Вольт (максимально допустимое напряжение для LiFePO4 составляет 3,75 Вольт). Резисторы при сборке использовались обычные (не прецизионные). На мой взгляд – очень хороший результат. Считаю, что добиваться большей точности при балансировке, никакого особого практического смысла – нет. Но для многих – это скорее вопрос религии, нежели физики. И они вправе, и имеют возможность добиваться большей точности.

Рисунок ниже – плата отдельного балансира, и, для примера, плата балансира на шесть секций. Очевидно, что клонируя плату отдельного балансира, можно легко сделать плату балансира на любое количество секций и любых пропорций.

-2

Вот таким зарядно-балансировочным устройством я теперь пользуюсь.

-3

Балансир выполнен в виде отдельной платы. Он подключается к балансировочному разъему аккумулятора во время зарядки.

Пара слов про комплектующие. TL431 и p-n-p биполярный транзистор (подойдёт практически любой) в корпусах SOT23, можно найти на материнских платах компьютеров. Там же, можно найти и силовые ключи с "цифровыми" уровнями. Я использовал CHM61A3PAPT (или можно - FDD8447L) в корпусах TO-252A - подходят идеально, хотя характеристики очень избыточны (на токи до 1А , можно найти и что-нибудь по-проще).

В современных устройствах контроля за литиевыми батареями, описанные выше функции возложены на микроконтроллер.Но это гораздо более  сложные для повторения устройства, и их применение оправдано далеко не всегда. Думаю - совсем не плохо, когда есть выбор.

Так выглядит балансир "живьём". За качество изготовления, вновь прошу прощения - из-за экономии времени, вновь рисовал плату обычным перманентным фломастером.

-4

Друзья, не забывайте подписываться на обновления блога, ведь чем больше читателей подписано на обновления, тем больше я понимаю что  делаю что-то важное и полезное и это чертовски мотивирует на новые статьи и материалы.