Добавить в корзинуПозвонить
Найти в Дзене

Лучшие программы для создания своей первой игры

Всем привет, сегодня мы вас расскажем о самом лучшем софте для разработки игр. Мы выбрали для вас все самое лучшее. Blender 3D Блендер является одним из самых популярных 3д пакетов для 3д моделирования. Это обусловлено его полной бесплатной лицензией и открытым исходным кодом. Имеет в себе огромное количество инструментов для полигонального моделирования и скульптинга. Также он позволяет рендерить ваши замечательные 3D сцены, используя внутренние движки рендеринга(Evee и Cycles). Огромная поддержка от комьюнити и сторонних студий, делают Blender лидирующим инструментом для создания ваших 3D моделей. Adobe Photoshop CS6 Я думаю, что про эту вещь знает каждый. Является топовым средством для обработки фотографий. Имеет огромный список инструментов, который увеличивается с каждым обновлением. И даже ужасающая цена на подписку не может заставить отказаться,миллионы людей, от использования этой программы, как лучшем средством для обработки текстур для их игр. Visual Studio Code Visual St
Оглавление

Всем привет, сегодня мы вас расскажем о самом лучшем софте для разработки игр. Мы выбрали для вас все самое лучшее.

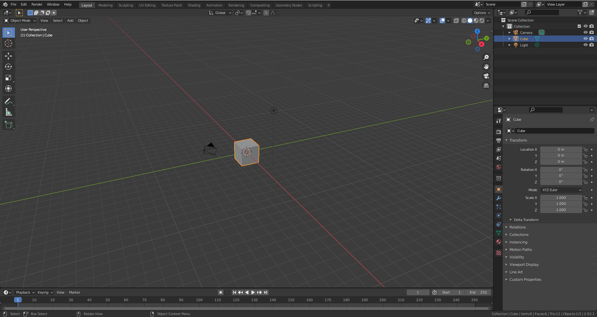
Blender 3D

Блендер является одним из самых популярных 3д пакетов для 3д моделирования. Это обусловлено его полной бесплатной лицензией и открытым исходным кодом.

-2

Имеет в себе огромное количество инструментов для полигонального моделирования и скульптинга. Также он позволяет рендерить ваши замечательные 3D сцены, используя внутренние движки рендеринга(Evee и Cycles). Огромная поддержка от комьюнити и сторонних студий, делают Blender лидирующим инструментом для создания ваших 3D моделей.

Скриншот взят из твиттера @Bookyakuno
Скриншот взят из твиттера @Bookyakuno

Adobe Photoshop CS6

Я думаю, что про эту вещь знает каждый.

Является топовым средством для обработки фотографий. Имеет огромный список инструментов, который увеличивается с каждым обновлением. И даже ужасающая цена на подписку не может заставить отказаться,миллионы людей, от использования этой программы, как лучшем средством для обработки текстур для их игр.

-4

Visual Studio Code

Visual Studio Code — бесплатный и очень популярный редактор кода от Microsoft.
Быстрота, удобство интерфейса, наличие огромного количества расширений, возможность писать на большинстве языков - все это про VS Code

-5

Начать хочется с уникальных преимуществ VS Code - наличие огромного количества расширений, которые доступны для скачивания в удобном боковом меню (привет всем IDEшникам, где это деляется непонятно как и в половине случаев не работает). При этом, данные расширения позволяют компилировать тут на вообще любом языке и добавляют огромное количество удобных фишек.

-6

Например, нейросеть которая помогает исправлять ошибки и быстрее писать код и расширение которое умеет компилировать код в реальном времени. Вторая невероятно важная фича, которую стоило вообще вынести в самый перёд - VS Code почти не использует никаких ресурсов компьютера. В связке с его однозначно красивым и практичным GUI это дает невероятный эффект, потому что даже с косметическими модификациями PyCharm выглядит и работает в десять раз хуже.

В итоге мы имеем легкую, удобную и простую программку для редактирования кода, которую с помощью расширений можно превратить в инструмент не хуже, а как правило и лучше, любого большого IDEшника.

Adobe Illustrator CS6

Не так популярен, как всеми любимый фотошоп, но явно не бесполезнее.

Является лучшим средством для обработки векторной графики. Именно в нем создается большинство логотипов и иконок, с которыми вы встречаетесь каждый день.

-7

Именно в ней вашему дизайнеру придется провести не один десяток часов, чтобы пользователю вашего приложения(игры) было приятно пользоваться традами вашей работы.

Unity

Unity — межплатформенная среда разработки компьютерных игр. Unity позволяет создавать приложения, работающие на более чем 25 различных платформах, включающих персональные компьютеры, игровые консоли, мобильные устройства, и другие.

-8

Основными преимуществами Unity являются наличие визуальной среды разработки, межплатформенной поддержки и модульной системы компонентов. На Unity написаны тысячи игр, приложений, визуализации математических моделей, которые охватывают множество платформ и жанров. При этом Unity используется как крупными разработчиками, так и независимыми студиями

-9

Одни из самых популярных игр, сделанных на unity:

  • Rust
  • 7 DAYS TO DIE
  • FIREWATCH
  • SUBNAUTICA
  • CUPHEAD
  • ESCAPE FROM TARKOV(БУЯНОВ ГЕНИЙ)

Желаем вам удачи в ваших разработках.