Добавить в корзинуПозвонить
Найти в Дзене
Решать просто!

Теоретические основы химико-технологических процессов.

Вычислить средние ионные коэффициенты активности хлорида натрия в растворах 0,01 и 0,001моль/л NaCl при 25° C и сравните их с опытными: γ+(10,01моль/л NaCl)=0,909;γ+(0,001моль/л NaCl)=0,967.Примите произведение Ba в уравнении Дебая Хюккеля равным 1(л/моль)^1/2. Рассчитать растворимость PbCl2 в воде (моль/дм^3, г/дм^3) и при добавлении к 200 см^3 этой соли 100 см^3 раствора калийной соли концентрации 0.120 моль/см^3 с анионом, одноименным с осадком. Сравнить полученные величины. Решение: Уравнение реакции диссоциации: Значения коэффициентов активности существенно изменились, продолжаем итерации: Значения коэффициентов активности ионов практически не изменились, поэтому окончательное значение растворимости PbCl2в воде = 0,0844 моль/дм3 = 23,46 г/ дм3. При добавлении в насыщенный раствор PbCl2 калийной соли – KCl растворимость PbCl2 будет определяться концентрацией иона, который присутствует в растворе в недостатке, т.е. иона свинца. Концентрации ионов после смешения: Рассчитаем концентра

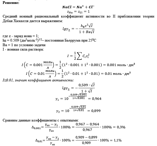
Вычислить средние ионные коэффициенты активности хлорида натрия в растворах 0,01 и 0,001моль/л NaCl при 25° C и сравните их с опытными: γ+(10,01моль/л NaCl)=0,909;γ+(0,001моль/л NaCl)=0,967.Примите произведение Ba в уравнении Дебая Хюккеля равным 1(л/моль)^1/2.

Расчеты показали, что погрешность с увеличением концентрации возрастает и составляет при С = 0,001 моль/л 0,3%, а при С = 0,01 моль/л 1,1 %.
Расчеты показали, что погрешность с увеличением концентрации возрастает и составляет при С = 0,001 моль/л 0,3%, а при С = 0,01 моль/л 1,1 %.

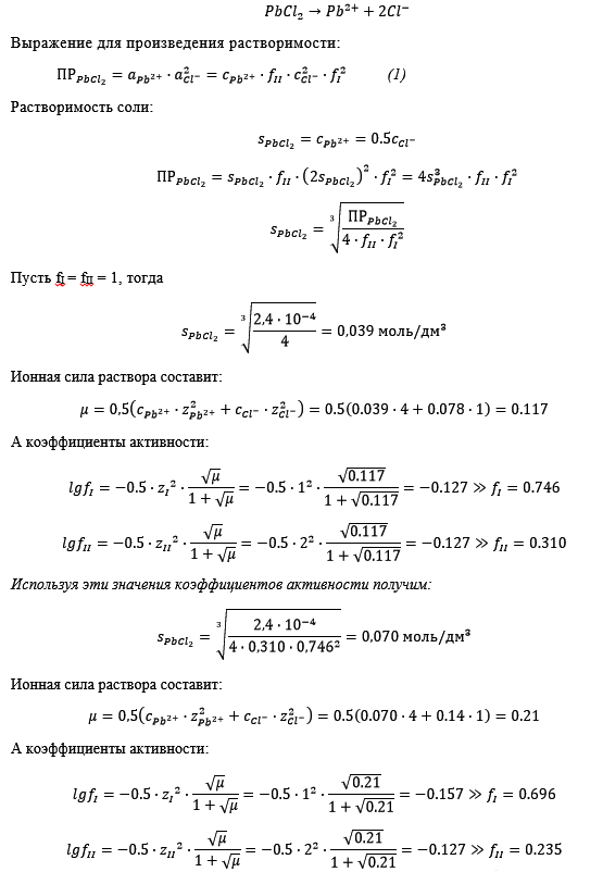
Рассчитать растворимость PbCl2 в воде (моль/дм^3, г/дм^3) и при добавлении к 200 см^3 этой соли 100 см^3 раствора калийной соли концентрации 0.120 моль/см^3 с анионом, одноименным с осадком. Сравнить полученные величины.

Решение:

Уравнение реакции диссоциации:

-2

Значения коэффициентов активности существенно изменились, продолжаем итерации:

-3

Значения коэффициентов активности ионов практически не изменились, поэтому окончательное значение растворимости PbCl2в воде = 0,0844 моль/дм3 = 23,46 г/ дм3.

При добавлении в насыщенный раствор PbCl2 калийной соли KCl растворимость PbCl2 будет определяться концентрацией иона, который присутствует в растворе в недостатке, т.е. иона свинца.

Концентрации ионов после смешения:

-4

Рассчитаем концентрацию ионов свинца на основе уравнения (1):

-5

Т.о. растворимость труднорастворимых электролитов понижается в присутствии других сильных электролитов, имеющих одноименные ионы, в данном случае растворимость понизилась в 5.6 раз.

Рассчитать растворимость соли SrCO3 в ее насыщенном растворе:

а) в чистой воде без учета конкурирующих равновесий;

б) с учетом протолиза аниона (это задание выполняют только те студенты, у которых третья от конца цифра шифра находится в пределах от 1 до 5; вариант выбирается по последней цифре шифра);

Расчеты вести без учета коэффициентов активности, протолиз катиона не учитывать.

Решение:

Расчет растворимости без учетом протолиза:

Уравнение реакции диссоциации:

-6

Расчет растворимости с учетом протолиза:

Реакция протолиза

-7

Полученный результат с вычисленной ранее растворимостью SrCO3 сравним с результатом растворимости с учетом протолиза, видим, что учет протолиза ионов приводит к изменению результата расчетов растворимости в 1,7 раз.