Добавить в корзинуПозвонить
Найти в Дзене
Меандр Радиолюбитель

Pioneer A-10 на отечественной элементной базе. Часть первая - симуляция.

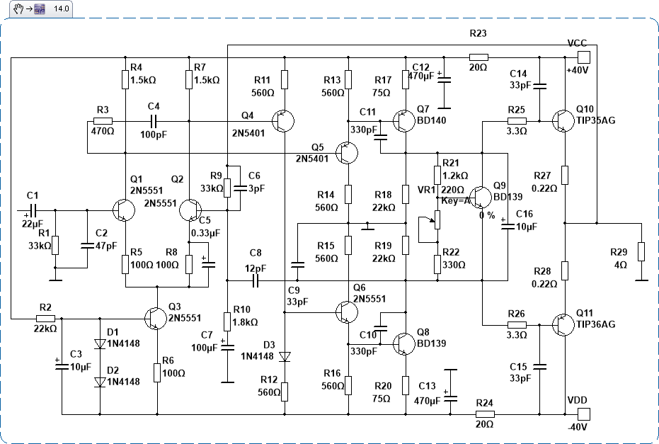
Всем доброго, вот нашел схему УМЗЧ от заводского усилителя из заголовка. По заявлению производителя этот усь обязан выдавать не более 0,05%КНИ при мощности 30Вт и не более 0,1% при полтиннике.
Есть желание собрать его для опытов, да не просто собрать как есть, а на отечественных транзисторах, на выход есть подобранная по КУС пара КТ818-КТ819.
Собственно после того как научился пользоваться "Мультисимом" собирать вслепую, наугад уже не интересно. С учетом указанной причины выше, решил собрать схему в симуляторе и понюхать её в работе.
Разумеется вся комплектуха в симуляторе импортная и в железе будет заменена типовой из Советско-российской номенклатуры. Как я не старался но получить КНИ менее 0,3% у меня не получается.
А еще ток покоя при указанных номиналах делителя в цепи Q9 не выставляется менее 500мА. Схема практически типовой УМЗЧ в АБ-классе.
Собирал ранее подобные, как в железе так и в симе и работало оно все как надо. Кстати - сим довольно точно рассчитывает и результат в жел

Всем доброго, вот нашел схему УМЗЧ от заводского усилителя из заголовка.

Изображение форума профильного сайта.
Изображение форума профильного сайта.

По заявлению производителя этот усь обязан выдавать не более 0,05%КНИ при мощности 30Вт и не более 0,1% при полтиннике.
Есть желание собрать его для опытов, да не просто собрать как есть, а на отечественных транзисторах, на выход есть подобранная по КУС пара КТ818-КТ819.
Собственно после того как научился пользоваться "Мультисимом" собирать вслепую, наугад уже не интересно. С учетом указанной причины выше, решил собрать схему в симуляторе и понюхать её в работе.

Разумеется вся комплектуха в симуляторе импортная и в железе будет заменена типовой из Советско-российской номенклатуры.

-2

Как я не старался но получить КНИ менее 0,3% у меня не получается.
А еще ток покоя при указанных номиналах делителя в цепи Q9 не выставляется менее 500мА.

-3

Схема практически типовой УМЗЧ в АБ-классе.
Собирал ранее подобные, как в железе так и в симе и работало оно все как надо. Кстати - сим довольно точно рассчитывает и результат в железе очень близок к симулируемому.
Вот к примеру полностью переработанный "Хитачиус" в железе он выдает все то же что показал сим.
Тут статья.

-4

Вопрос к читателю: где недочет и в какую сторону смотреть?
Может все же симулятор "привирает"? Хотя... раньше не врал - правда было такое, что в симуляторе все четко, а в железе появлялся не устраняемый возбуд.
По предварительной информации, межвахта моя продлится до конца месяца и время собрать его в железе будет. Если совместными усилиями удастся в симуляторе довести его до заявленного КНИ то постараюсь собрать в железе и поделиться с читателем. Печатку так-же разведу и выложу.
Данный формат статей это то поле на котором читатель не просто читает, а участвует в разработке, что неизбежно приобщает его к чему-то большему чем простое чтиво.
Всем спасибо за внимание и до новых встреч в комментариях и новых статьях!