Найти в Дзене
Reliability group

Метод марковского анализа

Марковский анализ выполняется с помощью цепи Маркова и позволяет оценить надежность систем, которые могут находится в разных режимах работы и иметь несколько штатных и нештатных состояний за время работы. Метод марковского анализа состоит из трех шагов: 1. Описание состояний подсистемы, в которых она может находиться, и их классификация по влиянию на выполняемую функцию (штатное состояние, нештатное состояние, потеря функции). В RAMC не предусмотрено табличного представления состояний, поэтому такую таблицу можно сделать в excel или word. 2. Описание событий-переходов в рассматриваемые состояния. Есть события события отказа, события восстановления, события штатного перехода из режима в режим. На диаграмме они изображаются стрелками между событиями. Анализ отказов невосстанавливаемой системы не имеют стрелок-переходов, описывающий восстановление. При описании события отказа, указывается вероятность такого события. Если система оказывается в исследуемом состоянии несколькими путями,
Марковский анализ выполняется с помощью цепи Маркова и позволяет оценить надежность систем, которые могут находится в разных режимах работы и иметь несколько штатных и нештатных состояний за время работы.
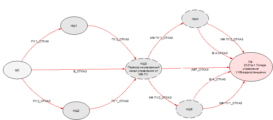
Пример марковской цепи
Пример марковской цепи

Метод марковского анализа состоит из трех шагов:

1. Описание состояний подсистемы, в которых она может находиться, и их классификация по влиянию на выполняемую функцию (штатное состояние, нештатное состояние, потеря функции). В RAMC не предусмотрено табличного представления состояний, поэтому такую таблицу можно сделать в excel или word.

2. Описание событий-переходов в рассматриваемые состояния.

Есть события события отказа, события восстановления, события штатного перехода из режима в режим. На диаграмме они изображаются стрелками между событиями. Анализ отказов невосстанавливаемой системы не имеют стрелок-переходов, описывающий восстановление. При описании события отказа, указывается вероятность такого события. Если система оказывается в исследуемом состоянии несколькими путями, то марковская цепь позволит рассчитать суммарную вероятность нахождения системы в этом состоянии.

3. При описании события отказа, указывается вероятность такого события. Если система оказывается в исследуемом состоянии несколькими путями, то марковская цепь позволит рассчитать суммарную вероятность нахождения системы в этом состоянии. RAMC выполняет расчет вероятности нахождения подсистемы в каждом состоянии в конце интервала времени и формирует выходные данные в таблице.