Добавить в корзинуПозвонить
Найти в Дзене
Решать просто!

Электричество и магнетизм. Движение частиц. Электромагнитная индукция.

Добрый день! Представляю Вашему вниманию решенные задачи по темам: Движение частиц в гравитационном, электромагнитном и электростатическом полях, электромагнитная индукция. Текст задач взят из следующего источника: Физика. Электромагнитные явления (электродинамика). В пространство между пластинами плоского конденсатора влетел электрон. Скорость 10 Мм/с, направленна параллельно пластинам. На какое расстояние приблизится электрон к положительно заряженной пластине за время движения внутри конденсатора, если расстояние между пластинами равно 16 мм, разность потенциалов - 30 В, а длина пластин - 6 см? В однородном магнитном поле по окружности движется электрон. Скорость электрона 0,8 · с. Магнитная индукция поля равна 0,01 Т. Определите радиус окружности в двух случаях: 1) не учитывая зависимость массы от скорости и 2) учитывая эту зависимость. Перпендикулярно однородному магнитному и однородному электрическому полям движется, не отклоняясь от прямолинейной траектории, заряженная частиц

Добрый день! Представляю Вашему вниманию решенные задачи по темам: Движение частиц в гравитационном, электромагнитном и электростатическом полях, электромагнитная индукция.

Текст задач взят из следующего источника:

Физика. Электромагнитные явления (электродинамика).

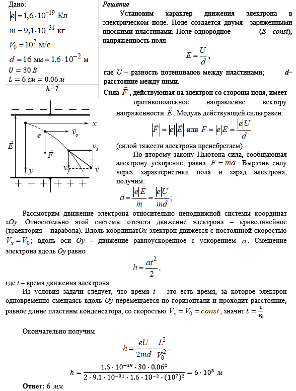
В пространство между пластинами плоского конденсатора влетел электрон. Скорость 10 Мм/с, направленна параллельно пластинам. На какое расстояние приблизится электрон к положительно заряженной пластине за время движения внутри конденсатора, если расстояние между пластинами равно 16 мм, разность потенциалов - 30 В, а длина пластин - 6 см?

Однородное поле. Движение электрона.
Однородное поле. Движение электрона.

В однородном магнитном поле по окружности движется электрон. Скорость электрона 0,8 · с. Магнитная индукция поля равна 0,01 Т. Определите радиус окружности в двух случаях: 1) не учитывая зависимость массы от скорости и 2) учитывая эту зависимость.

Движение электрона по окружности. Сила Лоренца.
Движение электрона по окружности. Сила Лоренца.

Перпендикулярно однородному магнитному и однородному электрическому полям движется, не отклоняясь от прямолинейной траектории, заряженная частица. Вычислите скорость частицы. Электрическое поле перпендикулярно магнитному. Индукция 0,1 Т, напряженность 100кВ/м.

Движение частицы в магнитном поле.
Движение частицы в магнитном поле.

Найти расстояние до точки, в которой напряженность поля равна нулю, от точечного заряда = 9Q. Где находилась бы эта точка, если бы второй заряд был отрицательным? Расстояние между ними равно 8 см.

Два точечных заряда.
Два точечных заряда.

Определите напряженность электрического поля вне бесконечных параллельных пластин, если поверхностные плотности пластин 2нКл/м^2 и (-5)нКл/м^2. Заряд равномерно распределен по площади.

Напряженность пластины.
Напряженность пластины.

Металлический шар радиусом 2 см окружен сферической металлической оболочкой радиусом 4 см, концентрической с шаром. На шаре находится заряд + 2 · 10-8 Кл, на оболочке - заряд (- 4 · 10-8)Кл. Определите напряженность поля на расстоянии 5см от центра шара.

Теорема Гаусса. Напряженность.
Теорема Гаусса. Напряженность.

Найдите индукцию магнитного поля в точке, находящейся на расстоянии 10 см от длинных параллельных проводов. Расстояние между проводами 10 см. Токи текут в одном направлении и равны 20А и 30Аю

Индукция магнитного поля.
Индукция магнитного поля.

В точке, находящейся на расстоянии 10 нм на перпендикуляре к траектории прямолинейно движущегося релятивистского электрона, максимальное значение магнитной индукции 160 мкТ. Определите скорость электрона.

Релятивистский электрон.
Релятивистский электрон.

При какой величине тока, текущего по тонкому проводящему кольцу радиусом 0,2 м, магнитная индукция в точке, равноудаленной от всех точек кольца на расстояние 0,3 м, будет равна 20 мкТ?

-9
Закон Био-Савара-Лапласа.
Закон Био-Савара-Лапласа.

Магнитная индукция поля между полюсами двухполюсного генератора равна 0,8 Т. Ротор имеет 100 витков площадью 400 см2каждый. Определите частоту вращения ротора, если максимальное значение ЭДС индукции равно 200 В.

Магнитная индукция. Частота вращения ротора.
Магнитная индукция. Частота вращения ротора.

Индуктивность катушки равна 2 мГ. Ток частотой 50 Гц, протекающий по катушке, изменяется по синусоидальному закону. Найдите среднюю ЭДС самоиндукции. Амплитудное значение тока 10 А. Ток в катушке изменяется от минимального до максимального значения.

Индуктивность катушки. ЭДС самоиндукции.
Индуктивность катушки. ЭДС самоиндукции.