Добавить в корзинуПозвонить
Найти в Дзене
Решать просто!

Квантовая физика

Добрый день! В данной статье Вы найдете решения задач по теме "Квантовая физика". Текст задач взят из учебного пособия для ВУЗов. Автор - Т. И. Трофимова. Предполагая, что неопределенность координаты движущейся частицы равна дебройлевской длине волны, ассоциированной с этой частицей, определите относительную неточность измерения импульса этой частицы. Определите длину волны де Бройля, ассоциированной с электронами, бомбардирующим антикатод рентгеновской трубки, если граница сплошного рентгеновского спектра приходится на длину волны 3 нм. Напишите уравнение Шредингера для электрона, находящегося в водородоподобном атоме. Электрон в атоме водорода находится в основном состоянии и описывается волновой функцией ψ(r)=C exp(-r/a). Вычислите вероятность того, что электрон находится вне области, ограниченной сферой радиуса, равного боровскому радиусу a. Вычислите модуль вектора орбитального момента импульса электрона, находящегося в р - состоянии. Вычислите возможные значения проекции вектора

Добрый день! В данной статье Вы найдете решения задач по теме "Квантовая физика".

Текст задач взят из учебного пособия для ВУЗов. Автор - Т. И. Трофимова.

Предполагая, что неопределенность координаты движущейся частицы равна дебройлевской длине волны, ассоциированной с этой частицей, определите относительную неточность измерения импульса этой частицы.

Импульс частицы.
Импульс частицы.

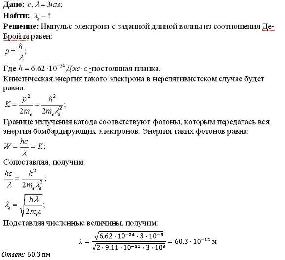
Определите длину волны де Бройля, ассоциированной с электронами, бомбардирующим антикатод рентгеновской трубки, если граница сплошного рентгеновского спектра приходится на длину волны 3 нм.

Длина волны де Бройля.
Длина волны де Бройля.

Напишите уравнение Шредингера для электрона, находящегося в водородоподобном атоме.

Уравнение Шредингера.
Уравнение Шредингера.

Электрон в атоме водорода находится в основном состоянии и описывается волновой функцией ψ(r)=C exp(-r/a). Вычислите вероятность того, что электрон находится вне области, ограниченной сферой радиуса, равного боровскому радиусу a.

-4
Волновая функция.
Волновая функция.

Вычислите модуль вектора орбитального момента импульса электрона, находящегося в р - состоянии.

-6

Вычислите возможные значения проекции вектора орбитального момента импульса d-электрона на направление внешнего магнитного поля.

Орбитальный момент импульса.
Орбитальный момент импульса.

Определите минимальную и максимальную энергии фотона в ультрафиолетовой серии спектра атома водорода. Нарисуйте схему энергетических уровней.

Энергетические уровни. Энергия фотона.
Энергетические уровни. Энергия фотона.

В атоме вольфрама 74W электрон перешел с М-слоя на L-слой. Принимая постоянную экранирования равной 5,5, определите длину волны испущенного фотона.

Закон Мозли.
Закон Мозли.

Ядро Ra226 выбросило α - частицу. Напишите уравнение ядерной реакции. Найдите массовое число и зарядовое число вновь образовавшегося ядра. Укажите, какому элементу это ядро соответствует.

Уравнение ядерной реакции.
Уравнение ядерной реакции.

Какая часть начального количества атомов радиоактивного актиния Ac225 (T1/2= 10 сут.) останется через 5 суток?

Радиоактивный распад.
Радиоактивный распад.

Определите дефект массы, а также найдите энергию связи ядра атома тяжелого водорода. Массы: протона 1,00728 а.е.м., нейтрона 1,00867 а.е.м., атома дейтерия 2,01410 а.е.м., электрона 0,00055 а.е.м.

Дефект массы. Энергия связи.
Дефект массы. Энергия связи.

Список литературы:

1. Трофимова, Т. И. Т70 Курс физики: Учеб. пособие для вузов/Т. И. Трофимова. — 7-е изд., стер. — М: Высш. шк., 2003. — 541 с.: ил.