Найти в Дзене
Наталья Удалова

Как повысить доходность бизнеса: три главных фактора в одной формуле

В мире бухгалтерии и финансов редко происходит что-то новое. Принцип двойной записи, которая лежит в основе бухгалтерского учета в любой стране мира, был придуман итальянским монахом и математиком Лукой Пачоли в XV веке. Формулу для детального анализа факторов, которые влияют на рентабельность собственного капитала, предложил финансовый директор компании DuPont Фрэнк Дональдсон Браун в 1912 году. Метод Дюпона для поиска резервов роста доходности бизнеса и через сто лет успешно используют финансисты, менеджеры, инвесторы. Какой в нем смысл и зачем малому и среднему бизнесу вести такие расчеты? В чем смысл модели Дюпона Цель любой компании — делать деньги и приносить прибыль собственнику. Основным показателем, который измеряет эту цель, является рентабельность собственного капитала (ROE — return on equity). Она равна отношению чистой прибыли за период к собственному капиталу компании. Значение чистой прибыли нужно взять из Отчета о прибылях и убытках, значение собственного капитала — из
Оглавление
Блог FinAnswers Натальи Удаловой
Блог FinAnswers Натальи Удаловой

В мире бухгалтерии и финансов редко происходит что-то новое. Принцип двойной записи, которая лежит в основе бухгалтерского учета в любой стране мира, был придуман итальянским монахом и математиком Лукой Пачоли в XV веке. Формулу для детального анализа факторов, которые влияют на рентабельность собственного капитала, предложил финансовый директор компании DuPont Фрэнк Дональдсон Браун в 1912 году. Метод Дюпона для поиска резервов роста доходности бизнеса и через сто лет успешно используют финансисты, менеджеры, инвесторы. Какой в нем смысл и зачем малому и среднему бизнесу вести такие расчеты?

В чем смысл модели Дюпона

Цель любой компании — делать деньги и приносить прибыль собственнику. Основным показателем, который измеряет эту цель, является рентабельность собственного капитала (ROE — return on equity). Она равна отношению чистой прибыли за период к собственному капиталу компании. Значение чистой прибыли нужно взять из Отчета о прибылях и убытках, значение собственного капитала — из раздела “Капитал и резервы” Баланса.

Полученный показатель измеряется в процентах и по его значению собственник может понять: не лучше ли ему было разместить деньги на банковском депозите. Собственник может сравнить полученный показатель с данными компаний-конкурентов, а также с данными собственной компании в прошлых периодах и поставить задачу менеджменту: достичь требуемого уровня доходности и увеличить значение рентабельности собственного капитала.

Простая формула рентабельности не дает развернутой информации для того, чтобы понять, какие рычаги помогут решить задачу. На поверхности лежит лишь одно: нужно увеличить чистую прибыль. Модель Дюпона помогает разложить основной показатель на ключевые факторы, чтобы определить сильные и слабые стороны бизнеса. Все показатели для расчета можно взять из Баланса и Отчета о прибылях и убытках.

FinAnswers
FinAnswers

Три фактора роста

Существует легенда, что однажды владелец компании DuPont устал от бесконечного количества отчетов, которые ежедневно попадали к нему на стол, он дал задание своим сотрудникам разработать формулу, которая ответит на три его главных вопроса:

— Действительно ли мы продаем то, что нужно рынку?

— Хорошо ли менеджмент управляет компанией?

— Не слишком ли много у нас кредитов?

Так, более ста лет назад, появилась трехфакторная формула Дюпона. Она в наибольшей степени применима к реалиям малого и среднего бизнеса, который не ведет учет по стандартам МСФО и не рассчитывает такие показатели прибыли, как EBITDA, EBIT, EBT.

FinAnswers
FinAnswers

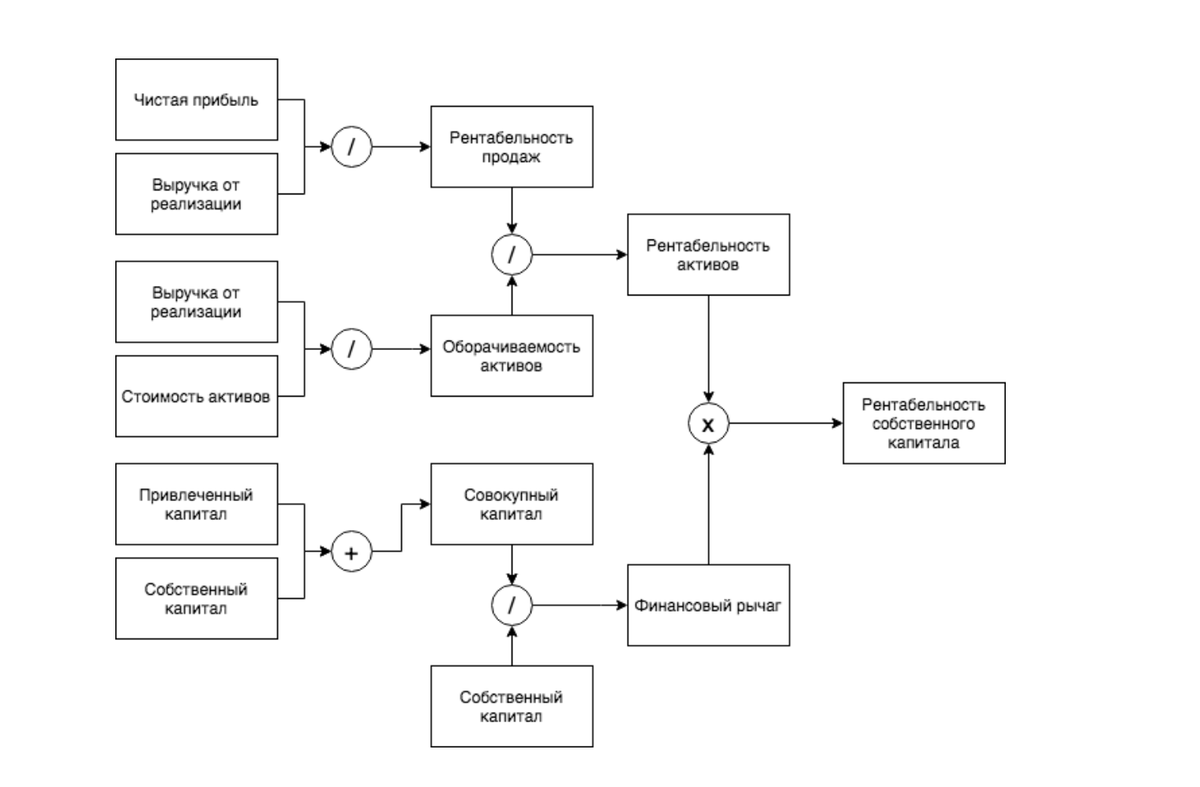
Первый компонент — рентабельность бизнеса, которая равна отношению чистой прибыли к выручке, показывает долю прибыли в каждом рубле выручки, отражает операционную эффективность и отвечает на вопрос “Действительно ли мы продаем то, что нужно рынку?”.

Второй компонент — оборачиваемость активов, который равен отношению выручки к общей стоимости активов, показывает сколько выручки генерирует каждый рубль активов, отражает инвестиционную эффективность компании и отвечает на вопрос “Хорошо ли менеджмент управляет компанией (активами)?”.

Третий компонент — влияние финансового рычага, который равен отношению заемного капитала к собственному капиталу, отражает финансовую эффективность компании и отвечает на вопрос “Не слишком ли много у нас кредитов?”.

В зависимости от того, какой из трех факторов является определяющим, компании могут подразделяться на три группы:

  1. Компании с высокой маржой, бизнес которых связан с премиальными и эксклюзивными товарами, предметами искусства, а также с капиталоемким производством. Для этих компаний решающее значение для повышения рентабельности собственного капитала имеет рост продаж.
  2. Компании с высокой оборачиваемостью активов, к которым относится весь ритейл. Для этих компаний повышение эффективности управления активами является необходимым условием роста рентабельности собственного капитала.
  3. Компании с высоким финансовым рычагом, бизнес которых связан со страхованием, финансовыми услугами, телекоммуникациями, торговлей.

Как определить решающий фактор

Есть ли в компании доминирующий фактор и какие резервы она может использовать для повышения рентабельности собственного капитала? Чтобы ответить на этот вопрос, необходимо:

  1. Перевести показатели оборачиваемости активов и финансового рычага из коэффициентов в проценты.
  2. Определить долю влияния каждого из трех компонентов на рентабельность собственного капитала.

Например, по данным отчетности компании “Лента” за 2017-2019 годы можно провести следующие расчеты (таблица и выводы из работы участника курса “Школа финансовых менеджеров”):

-4

В заключение можно отметить, что трехфакторную модель Дюпона можно использовать не только для ответа на три главных вопроса бизнеса и принятия управленческих решений по повышению доходности собственного капитала. Формула является хорошим инструментом для оценки привлекательности инвестиций в другие компании и позволяет почти мгновенно получить представление о структуре капитала компании, эффективности бизнеса и уровне закредитованности.

Скачать шаблон расчетной таблицы можно здесь

Оригинал статьи читайте на моей сайте - ЧИТАТЬ СТАТЬЮ.