Найти в Дзене

Выпуск 029. Каким бывает руководитель в разных бизнесах

Выпуск 029 <-> о том, как устроен бизнес не «азъ» и не «многорук» ** В позапрошлом году начал сезон про сильные стороны — но тут родился сын, и понял, что времени не хватает не просто на все, но и на часть всего :-) Оставил вас без вестника. Прошу извинить. В свете последних событий, хочется и про актуальное, и при этом сезон завершить. Попробую. **
В конце предыдущего, 28-го выпуска мы задались вопросом: как устроен бизнес, если он не «Аз есмь» и не «Многорук». И кто в нём его владелец или руководитель. Посмотрим системно «Азъ есмь» и «Многорук» по структуре довольно похожи. И там и там — есть схема «процессы + я».
И «я» — это управляющая система. Могу делегировать что-то — но все равно ключевое звено я. Вариант с другой схемой — когда управляющая система стоит отдельно от меня, она для меня не объект, а живой субъект. Да-да, я не оговорился. Не управляемая, а управляющая система. И тогда моя роль в компании уже не «центральный мозг, без которого все не работает». Моя рол
Оглавление

Выпуск 029 <-> о том, как устроен бизнес не «азъ» и не «многорук»

**

В позапрошлом году начал сезон про сильные стороны — но тут родился сын, и понял, что времени не хватает не просто на все, но и на часть всего :-) Оставил вас без вестника. Прошу извинить.

В свете последних событий, хочется и про актуальное, и при этом сезон завершить. Попробую.

**
В конце предыдущего, 28-го выпуска мы задались вопросом: как устроен бизнес, если он не «Аз есмь» и не «Многорук». И кто в нём его владелец или руководитель.

Посмотрим системно

«Азъ есмь» и «Многорук» по структуре довольно похожи. И там и там — есть схема «процессы + я».
И «я» — это управляющая система. Могу делегировать что-то — но все равно ключевое звено я.

Вариант с другой схемой — когда управляющая система стоит отдельно от меня, она для меня не объект, а живой субъект. Да-да, я не оговорился. Не управляемая, а управляющая система.

И тогда моя роль в компании уже не «центральный мозг, без которого все не работает». Моя роль в такой системе — либо «ветеран», либо «старший товарищ», либо (что реже) «командир-координатор» или (что еще реже) «заказчик на результаты управления».

А система имеет свой системный, часто коллективный «мозг», и этот мозг — самостоятелен.

Для этого важно понять, что система управления, или шире — любая система, будь то компания, коллектив — это живая система.

Что значит «живая система»? Это значит, что у системы есть субъектность. То есть свобода воли и свобода выбора. И как только вы за системой это признаете — появляется новое поле игры и взаимодействия.

  • В нем больше неопределенности. Но в нем есть с кого требовать результат.
  • Можно получить сопротивление или встречные требования. Но можно договориться и рассчитывать на выполнение договоренностей.
  • Будет не все так как вы бы сами то решили — но система будет решать и использовать свой творческий интеллектуальный и волевой потенциал.

И да, тут есть риск: когда плюсы такого положения дел, когда система самостоятельна — владелец получить хочет, а минусы — не хочет, он попадает в ловушку, и может оказаться «свадебным генералом».

  • Типа «из текучки вышел, и не хочется в нее больше влазить» — но «они делают всё не по моему». И вроде бы надо наделить их самостоятельностью — но при этом «вижу, что недорабатывают, а я знаю как лучше и по-другому, и им про это говорю и советую».

В чем ловушка? Если начнут делать как говорит старший — то исчезнет субъектность, и снова «многорук» или «азъ». А если не начнут — то получается тот самый псевдо-генерал.

  • Погоны на плечах есть, и заслуги есть, и авторитет признан. Но на процессы не влияет.

И получается ситуация неуправляемости. Точнее, ситуация управляема подчиненными руководителями. Но влиять на это псевдо-генерал не может. И мается:

— начать влезать = равно погрязнуть в текучке

— не влезать = равно смотреть на то, как неэффективно действуют.

Мы говорили про владельца — но это справедливо и для директора, и для руководителя департамента, и даже для начальника отдела.

Если теперь соотнести все варианты, о которых говорили в предыдущем выпуске, то получается такая схема: азъ и многорук — это когда ситуация управляема.

  • В случае половинчатого наделения команды субъектностью получается псевдо-генерал. И это отсутствие управляемости, паралич управления. Но с возможностью «откатить все обратно», взяв руль в свои руки.
  • В случае наделения команды ролью «инфантильный субъект» получается псевдо-папа. И это вообще не про управление. Это уход от контакта с реальностью в ролевые отыгрыши. И это тоже потеря управляемости.

Но как уже говорили, варианты азъ и многорук — это жесткое прямое ручное управление. Когда руль в руках владельца. Или директора.

А есть вариант, когда владелец или директор влияет, управляет — но не сам сидит за рулем.

  • Когда большую часть решений генерируют другие люди. И они имеют на это и полномочия, и ресурсы. И не надо ни упрекать, ни вмешиваться в микроменеджмент, ни заниматься микроконтролем. Но система подконтрольна в целом.

Как это бывает?

Есть несколько вариантов.

Ветеран

Есть вариант, когда владелец или директор — среди своих управленцев остается старшим или главным по статусу, авторитету и само собой, по полномочиям и ответственности — но решения принимаются коллегиально. И по большей части вопросов — консенсусно.

В главном, остром и критичном последнее слово за ним. Но у остальных также есть вес, за ними признается право не соглашаться и т.д. Ветеран — первый среди равных, и не более.

Ветеран в единой связке с управленцами.

Он влияет — но не влияет тотально.
Решает он, но решает не только он.

Старший товарищ

Есть вариант, когда авторитет владельца столь высок, что не требуется согласовывать и убеждать. Когда он не просто первый среди равных, а реально старший товарищ.

Силен его авторитет — и даже вес его мнений, а уж тем более вариантов решений, которые он предлагает, очень высок.

Тут ему и проще и сложнее, чем ветерану.

Уговоров и переговоров почти нет. Но если сам промахнулся — они могут за авторитетом не увидеть. И развить теоретический промах в практический, со всеми последствиями.

Старший товарищ не управляет. Он задает вектор.

Он всегда задает вектор. Даже если он молчит и не вмешивается — он этим говорит «все нормально, меня устраивает, продолжаем»

И тогда:

Либо ты, как старший товарищ, задаешь векторы постоянно

  • Это вполне рабочий вариант, надо только понимать: тебе и только тебе перепроверять свои иллюзии. Ошибся — команда реализует твою ошибку.
  • И еще важно не путать ситуацию «многорук» и ситуацию «старший товарищ, плотно погруженный в дела». Многорук — решаешь и доводишь до конца ты сам. Старший товарищ — решают и доводят до конца они, а не ты:
  • тебе не приходится ничего визировать, контролировать или разъяснять.
  • система управления работает сама
  • но вектор задаешь ты

Либо, чтобы застраховаться от единоличных иллюзий, векторы вырабатываются ими

  • Ты свои весомые мнения либо выдаешь последними, либо вообще держишь при себе. А когда предлагаемое ими не совпадает с твоим — не выдаешь утверждений, а задаешь вопросы:
  • либо пока либо противоречия и риски предлагаемого не станут видны — и тогда они пойдут искать новые варианты
  • либо пока сам не убедишься, что предлагаемое тебе как минимум не хуже того, что ты сам бы предложил. А порой и лучше.

Заказчик на результаты управления

Тут самостоятельность еще выше.

Не требуется быть ветераном или старшим товарищем. Не надо иметь больший вес — да и нет его в такой схеме. Есть группа управленцев, которая признает статус заказчика, играет по утвержденным правилам игры, отвечает за вверенное, и за то, чтобы получать отдачу и развивать. Имеет полномочия распоряжаться ресурсами. И полную автономию в текущих решениях и действиях.

А рамки «куда идем», «за счет чего, на чем делаем упор», «что приемлемо а что нет», «сколько планируем получить и потратить» и т.д. — согласовываются отдельно:

— куда идем = цели

— за счет чего, на чем делаем упор = стратегия

— что приемлемо, а что нет, чем руководствуемся при принятии решений = политики (учетная, производственная, коммерческая и т. д.)

— сколько планируем получить и потратить = бюджет

— чем можно распоряжаться, и какие решения принимать не согласовывая = рамки самостоятельности и полномочий

Тут нужна система контроллинга — сбора информации так, чтобы она была и проверяема, и достоверна. И не получится «сидеть в кабинете и почивать на лаврах» — все равно надо бывать и в поле, и на складе, и на производстве.

Но в целом ситуация — есть зрелая управляющая система, с которой можно договориться.

А можно и не договориться?

– Конечно. Но тут просто надо понимать что такое не образуется по нажатию на конопку. Такие отношения выстраиваются. Но к ним все равно можно прийти только через признание субъектности системы управления. Через принятие того факта, что эта система отдельная от тебя. Самостоятельная.

А если я не готов?

- Так они же упрутся в своих заблуждениях, а я доказывай каждый раз, что надо по-другому? Не-не-не…

— …скажет кто-то.

И тем самым он обозначит, что ему такие отношения с командой управленцев — с большим доверием, с большими полномочиями, с большей ответственностью — пока рановаты. Не готов. Это не плохо или хорошо. Это просто так есть.

Но для тех, кто почти готов, есть хитрый ход.

Хитрый ход

Можно взять владельца, и сказать:

– представь ситуацию, когда тебя наймут друзья (ну или хорошо знакомые тебе люди, которых ты давно знаешь и уважаешь), попросят вырулить ситуацию в их бизнесе; ты сможешь работать, не согласовывая с ними каждый свой чих, не докладывая ежедневно что сделал и что собираешься делать; просто на старте согласуешь с ними вариант «к чему все должно прийти» и рамки «что приемлемо что нет»; сможешь?

– да запросто!

– а смог бы, если бы у тебя не было опыта быть владельцем ранее — но был бы директорский опыт?

– ну тоже да, голова то у меня все равно та же

– так вот и твои управленцы, которым ты пока не даешь ответственности, полномочий и ресурсов — способны… ну, или часть из них могут быть способны; но ты пока не выбираешь так с ними строить отношения, ты имеешь все плюсы и минусы такой ситуации. Они видят, понимают, способны — но руки связаны, и мотивации работать меньше и меньше…

– ндааа…

Справедливости ради, стоит добавить, что сами по себе такие зрелые управленческие коллективы не возникают — их надо выстраивать, слаживать, помогать им созревать. И тут появляется еще одна роль — «командир-координатор». Она переходная, и про нее поговорим отдельно в следующем сезоне.

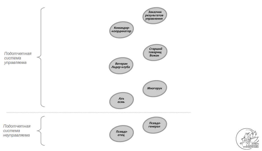
Общая схема эволюции систем управления и роли управленца

Понятно, что это крайние варианты, а жизнь богаче схем. Но выделение схематичных черт помогает понять логику видов систем управления, и их эволюции.

Псевдо-отец и псевдо-генерал — это неуправляемая ситуация. Остальные — управляемая.

Но азъ и многорук — это система монолога, где все управление сводится к главному управленцу, а субъектность остальной управляющей системы отсутствует или игнорируется.

-2

Ветеран и Старший товарищ — тут уже субъектность управляемой системы признана. Но иерархия всего одна. А в системах, где управляющая система полностью автономна — есть множественность иерархий. И об этих системах тоже подробнее в новом сезоне.

-3

А в следующем, последнем выпуске текущего сезона — поговорим о том, как выделить сильную сторону бизнеса, когда он именно что «азъ» или «многорук».

Квинтэссенция нашей методической работы

И в завершение выпуска — тадам! — новость. Всё это время мы не сидели сложа руки. Мы с командой Учебно-методического центра «Ключ к реальному управлению» довели нашу многолетнюю работу до долгожданного финала, квинтессенции. Предмет нашей особенной гордости: два прикладных курса, которые по своей практичности стоят в одном ряду с курсом вождения и курсом кройки и шитья.

Двухдневный «Управленческая ясность»

  • Возможность освоить то базовое, без чего не работают самые правильные и отточенные инструменты управления. То самое, что опытные получили с опытом, но очень редко могут выразить словами.

И недельный «Сила управления»

  • Семь предметных областей, в которых нужно разбираться руководителю, чтобы ориентироваться в происходящем, иметь точку опоры в неопределенности, а также учиться на собственном опыте и поступательно развивать свое управленческое мастерство.

По итогу — руководитель ̶п̶о̶л̶у̶ч̶и̶т̶ ̶и̶н̶с̶т̶р̶у̶м̶е̶н̶т̶ы̶ ̶к̶а̶к̶ ̶е̶м̶у̶ ̶и̶з̶б̶а̶в̶и̶т̶ь̶с̶я̶ ̶о̶т̶ ̶п̶р̶о̶б̶л̶е̶м̶ ̶и̶ ̶в̶ы̶й̶т̶и̶ ̶и̶з̶ ̶т̶е̶к̶у̶ч̶к̶и̶ научится адекватно разбираться в предметной области управления людьми, подразделениями и рабочими процессами. И поэтому дальше сможет сам успешно повышать свое мастерство в решении главных задач управления.

Если вы хотите пойти на курс — просто подписывайтесь на канал «Бортовой журнал» https://t.me/bortovoyzhurnal — там все наши мероприятия, публикации и материалы, записывайтесь на ближайший курс и приходите.

А если хотите сначала попробовать и позадавать вопросы — приходите на один из наших вебинаров. На каждом мы рассказываем простую прикладную управленческую практику, которую можно брать и пробовать. А затем можно прийти на онлайн-мастерскую, где разобрать результаты выполнения практики или какой-то свой управленческий кейс.

Анонсы вебинаров и ссылки — на канале “Бортовой журнал” https://t.me/bortovoyzhurnal
Подписывайтесь, задавайте вопросы в комментариях и приходите.

Нашли выпуск полезным? Перешлите ссылку друзьям, коллегам или партнерам.

Подписывайтесь сами, чтобы не пропустить. Варианты подписки тут

( clyuch.zhandarov.com - эл.почта, телеграм-канал или подкаст)
( clyuch.zhandarov.com - эл.почта, телеграм-канал или подкаст)

Ждем ваших писем, ситуаций и задач для разборов.

Темы и вопросы, которые вам интересны, пишите на clyuch@zhandarov.com, включим в следующие разборы.

Больше деталей про поиск решений — в книжном формате. Читайте, подписывайтесь, приходите!

Версии этого выпуска: PDF Telegram Аудиоподкаст

И до встречи!

...

Виталий Жандаров,
Учебно-методический Центр
«Ключ к реальному управлению»
http://zhandarov.com