Добавить в корзинуПозвонить
Найти в Дзене
Олег Привалов

DIY и Hi-Fi. Усилитель на Lm3886

Теперь, когда схема усилителя на TDA7293 рассмотрена более подробно в прошлой статье, разберем аналогичную схему усилителя на микросхеме LM3886. Основная статья, опубликованная на IXBT.COM, вызвала множество отзывов и комментариев. Признаюсь, были и такие, после которых продолжать что-либо писать не хотелось совсем… Но были и те, кто повторил усилители и написали мне, что остались довольны результатом. В процессе многие задавали вопросы по деталям, которые я не описал в статье, посчитав, что это и так само собой понятно. Здесь я постараюсь остановиться на них подробнее. LM3886 – одна из самых популярных микросхем усиления звука. Причина этого кроется в малых искажениях, мощности, достаточной для домашнего прослушивания и минимальном количестве внешних компонент, необходимых для создания полноценного усилителя. Про довольно демократичную стоимость, думаю, тоже стоит упомянуть. При правильном изготовлении Вы можете получить превосходно звучащий аудио усилитель уровня Hi-Fi, который легко

Теперь, когда схема усилителя на TDA7293 рассмотрена более подробно в прошлой статье, разберем аналогичную схему усилителя на микросхеме LM3886. Основная статья, опубликованная на IXBT.COM, вызвала множество отзывов и комментариев. Признаюсь, были и такие, после которых продолжать что-либо писать не хотелось совсем… Но были и те, кто повторил усилители и написали мне, что остались довольны результатом. В процессе многие задавали вопросы по деталям, которые я не описал в статье, посчитав, что это и так само собой понятно. Здесь я постараюсь остановиться на них подробнее.

LM3886 – одна из самых популярных микросхем усиления звука. Причина этого кроется в малых искажениях, мощности, достаточной для домашнего прослушивания и минимальном количестве внешних компонент, необходимых для создания полноценного усилителя. Про довольно демократичную стоимость, думаю, тоже стоит упомянуть. При правильном изготовлении Вы можете получить превосходно звучащий аудио усилитель уровня Hi-Fi, который легко может конкурировать с промышленными усилителями от именитых брендов, продающихся за сотни, а иногда и тысячи долларов.

В этой статье я постараюсь подробно, шаг за шагом рассмотреть проектирование усилителя мощностью 40 Ватт на канал с использованием микросхемы Lm3886.

Итак, начну с того, что в статье я опубликовал не полную схему, убрав часть, посвященную питанию, посчитав, что там ничего сложного, в крайнем случае все подписано на платах – можно разобраться. Схема была такая.

упрощенная схема усилителя
упрощенная схема усилителя

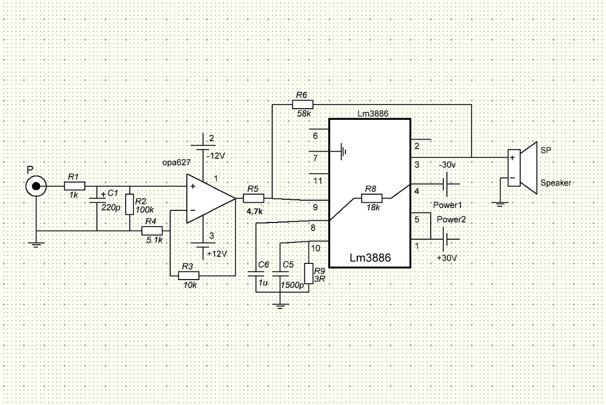
Так как началось все с просьбы показать полную схему (а полная была лишь у меня в голове), публикую ее здесь.

Схема усилителя на Lm3886
Схема усилителя на Lm3886

С входного разъема сигнал попадает на пленочный конденсатор С1=2мкф (у меня стоял марки Rifa модель MKP 426) и резистор R1=100кОм, образующие фильтр высоких частот срезом 0,8Гц, необходимый больше для исключения попадания постоянного напряжения на вход микросхем. Дальше резистор R2=1кОм и конденсатор C2=330pF образуют фильтр нижних частот, срезающий все, что выше 480кГц и необходимый для защиты от радио помех, которые в большом количестве сейчас излучаются со всех мобильных устройств, роутеров и прочих атрибутов «беспроводной жизни». Отфильтрованный сигнал поступает на не инвертированный вход операционного усилителя AD825 и, усилившись в 3 раза (усиление рассчитывается по формуле K=R4/R3+1), идет на резистор R5=4,7кОм.

Этот резистор совместно с резистором обратной связи R6=58кОм тоже задают коэффициент усиления самой микросхемы Lm3886 и вычисляются по формуле К=R6/R5. С резистора R5 сигнал попадает на инвертированный вход микросхемы Лм3886. Инвертированный вход выбран из следующих соображений. Инвертированное включение позволяет уменьшить синфазные помехи, появляющихся от всевозможных наводок на проводники, а также исключить из схемы электролитический конденсатор в обратной связи, который не очень хорошо влияет на звук. На не инвертированный вход подключен резистор, компенсирующий токи смещения. Втором выводом резистор подключен на «землю». Раcсчитывается по формуле R7= (R5*R6)/(R5+R6). Если же постоянное напряжение на выходе некритично, а таким я считаю напряжение до 50мкв, то можно поставить перемычку, так как любой резистор вносит шумовые искажения. Номинал резистора тут невысок (4,3Ома), плюс резистор шунтируется пленочным конденсатором С6=0,1uF, искажения в случае применения качественного резистора будут тоже невысокими, так что решать Вам.

Необходимо помнить, что микросхема Lm3886 имеет вывод «mute», приглушающий сигнал на 80дб в случае активации. Отключается с помощью подачи тока больше 0.5mA с отрицательного питания на вывод номер 8 микросхемы. Реализовано на схеме с помощью резистора R14=22кОм.

3D - модель канала усилителя
3D - модель канала усилителя

Готовые платы выглядят так, как на рисунках ниже. Заказать их можно по ссылке за пару долларов (для вновь зарегистрировавшихся).

плата - вид сверху
плата - вид сверху
плата - вид снизу
плата - вид снизу

Питать данный усилитель нужно от двухполярного трансформатора с двумя обмотками по 18в. То есть после выпрямления диодным мостом с помощью диодов Шоттки, например, SB5100 (SS510 если SMD) 100В 5А (или еще мощнее) получим напряжение около +-25в. Что в случае акустических систем сопротивлением 4Ома может выдать максимальную мощность 58Ватт или 40Ватт в случае 6Ом и 30Ватт в случае 8Ом сопротивления акустических устройств. Довольно немало, если учесть, что громкость, равная домашней дискотеке в стандартной комнате размером 20-25 квадратных метров начинается уже с 20Ватт (не нужно их путать с «китайскими ваттами», мощность которых исчисляется сотнями). Исходя из этих цифр подбирается мощность трансформатора (или двух – по одному на каждый канал, чтобы было двойное моно, что немного лучше обычного стерео). Поскольку звуковой сигнал довольно сильно отличается от простой синусоиды, для достижения мощности канала 60Ватт, можно использовать трансформатор меньшей мощности, например, 40-50Ватт на канал или 80-100Ватт на оба канала. Впрочем, если нет ограничений по размерам, никто не мешает поставить и больше…

Если посмотреть осциллографом, питание на выходе диодного моста имеет все еще пульсирующую форму, поэтому для сглаживания устанавливают конденсаторы большой емкости (меня конденсаторы по 10000мкФ). Напряжение конденсаторов должно быть не менее, чем на 5В выше выпрямленного напряжения питания, тип их не важен, можно поставить недорогие. Следующие электролитические конденсаторы, установленные рядом с микросхемой желательно ставить типа Low ESR и Low Impedance для лучшей фильтрации питания. Для фильтрации на самых высоких частотах, где электролиты уже не работают, ставят керамические конденсаторы или пленочные. Керамические (особенно многослойные) конденсаторы в аудио не особенно приветствуются из-за параллельного резонанса обкладок, поэтому считается, что предпочтительно ставить пленочные конденсаторы. Питание операционного усилителя представляет собой СRC – фильтр из резисторов номиналом 330Ом мощностью полватта и конденсаторов 330мкф. Стабилизированное питание поддерживается стабилитронами напряжением 12 В., которое дальше фильтруется электролитическими и далее пленочными конденсаторами.

собранные платы
собранные платы

Основное питание на плате для снижения сопротивления организовано с помощью полигонов минимальной длинны. Все цепи сделаны максимально короткими, расположение элементов на плате максимально сгруппировано и расположено с учетом минимизации возможных контуров, способных принимать излучаемые извне помехи. Дизайн платы продуман для получения максимальной компактности и качества. В итоге плата получилась размером 9 см на 7 см. И для универсальности выводные детали дублируются с противоположной стороны деталями поверхностного монтажа SMD. Паять детали на этой плате даже обычным паяльником – одно удовольствие. Что уж говорить про тех, у кого все оборудовано под хобби.

Еще одна проблема, встречающаяся у самодельщиков (DIYer) - неудачное расположение частей и деталей усилителя в корпусе. Также часто можно увидеть кучу перепутанных проводов внутри усилителя, которые тоже могут служить антеннами для приема наводок. Вариант нормального расположения и подключения можно увидеть на рисунке ниже, все провода необходимо свить для взаимной компенсации излучения и аккуратно разложить внутри корпуса.

вариант расположения частей усилителя в корпусе
вариант расположения частей усилителя в корпусе

Провода с входа RCA на регулятор громкости и к платам желательно поставить экранированные, так как длина их уже приличная для слаботочной части и наводок могут наловить много, экран должен быть земляным проводником. Часто для уменьшения длинны входных проводников регулятор громкости крепят у RCA разъемов, удлинив с помощью дополнительного вала шкив регулятора до передней панели.

Вот такой несложный, но очень качественный усилитель можно сделать с помощью микросхемы LM3886 (от Texas Instruments), прямых рук и наличии свободного времени. Поверьте, усилитель, собранный самостоятельно с использованием качественных комплектующих - по звуку абсолютно точно превзойдет многие промышленные усилители, что продаются в Hi-Fi магазинах по приличной цене. Позволит не только наслаждаться любимой приятной музыкой, но и показать знакомым на что Вы способны, если сильно захотеть ;-)

PS^ Если возникли какие-либо вопросы по усилителю, пишите, постараюсь ответить.