Некоторые рыбаки, также увлекающиеся радиолюбительством, проектируют и собирают электрические схемы, которые помогают при ловле рыб. Одной из такой электрической схемой является приманка для рыбы, имитирующая насекомых на водной поверхности и мелких рачков под водой, а также мелкой рыбы, создавая вибрации. Рыба, руководствуясь охотничьим инстинктом, приплывает к приманке, где она уже может переключиться на удочку или просто выловив ее сачком. Здесь будут приведены две простейшие схемы таких устройств.
Одним из таких устройств является простейший мультивибратор, который генерирует сигналы определенной частоты. Даже начинающий радиолюбитель может собрать такую схему и смело использовать ее. Для сборки такого устройство необходимы следующие элементы:
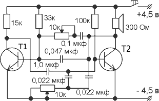
1. Биполярный транзистор Т1, Т2 КТ315Б 2 штуки
или его аналоги 2N2712, 2SC633, BFP720
2. Конденсатор 0.022 мкФ 2 штуки
3. Конденсатор 0.047 мкФ 1 штука
4. Конденсатор 0.1 мкФ 1 штука
5. Конденсатор 1 мкФ 1 штука
6. Переменный резистор 10 кОм 2 штуки
7. Резистор 15 кОм 1 штука
8. Резистор 33 кОм 1 штука
9. Резистор 100 кОм 1 штука
10. Наушник 300 Ом 1 штука
Схема устройства приведена ниже
Наушник покрывают гидроизоляцией, затем его на длинном проводе опускают в воду. Можно использовать как в летней, так и в зимней рыбалке.
Вторым устройством, которое будет рассмотрено, собирается на логической микросхеме К561ЛА7 или его аналогов (CD4011A). Также представляет собой простейший генератор импульсов. Приведем необходимые элементы, которые используются в устройстве:
1. Логическая микросхема К561ЛА7(CD4011A) 1 штука
2. Переменный резистор 100 кОм 1 штука
3. Резистор 10 кОм 2 Вт 1 штука
4. Резистор 82 кОм 1 штука
5. Резистор 100 кОм 1 штука
6. Конденсатор 0.1 мкФ 1 штука
7. Конденсатор 0.01 мкФ 1 штука
8. Пьезокерамический излучатель ЗП-1 1 штука
Схема приманки для рыб на логической микросхеме приведена ниже
В качестве источника питания применяется крона. Переменный резистор можно градуировать по частотам для более удачного лова. Известно, что звуки низкой частоты приманивают крупную рыбу, также крупную рыбу приманивает и более высокая частота, колебания которой похожи на движения мелкой рыбы или даже стаи рыб. Вместо пьезоизлучателя можно взять любой 50 Ом наушник.
Данные схемы известны и очень просты, поможет разобраться начинающему радиолюбителю разобраться в работе устройства и применить свои знания в практических целях.
