Добавить в корзинуПозвонить
Найти в Дзене

Усилитель мощности НЧ. ч. 2. Настройка по постоянному току

В первой части была описана схема усилителя мощности. Теперь перейдем к его настройке. Для настройки потребуется тестер и, желательно, осциллограф.

В первой части была описана схема усилителя мощности. Теперь перейдем к его настройке. Для настройки потребуется тестер (лучше два — для возможности одновременного контроля тока покоя и напряжений в контрольных точках) и, желательно, осциллограф.

Я обычно схемы собираю на макетной плате. Так проще производить отладку, да и внести изменения в схему, если они потребуются. Хотя выглядит это, как правило не фотогенично (рис. 1). Как говаривали радиолюбители 100 лет назад — "прием радиопередач велся на мусор на столе".

Рис. 1. Монтаж усилителя на макетной плате.
Рис. 1. Монтаж усилителя на макетной плате.

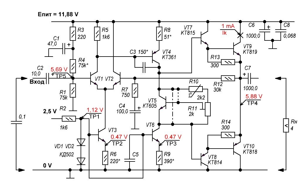
Итак, попробуем отрегулировать "мусор на столе". Собственно схема приведена на рис. 2. Номиналы некоторых элементов из схемы удалены, чтобы можно было разместить контрольные точки.

Рис. 1. Схема усилителя
Рис. 1. Схема усилителя

Первое, что необходимо сделать, после сборки и перед первым включением питания — закоротить цепь смещения выходных транзисторов. На схеме показано два варианта: или соединить базу с коллектором транзистора VT5 (пунктирная линия), или закоротить коллектор и эмиттер того же транзистора (штрих-пунктирная линия). Это делается для того, чтобы исключить перегрев или выход из строя транзисторов выходного каскада, пока не установлено напряжение на средней точке (TP4) и не отрегулирован ток покоя.

Эту операцию необходимо делать перед началом настройки даже самого простого усилителя (рис. 3).

Рис. 3. Перемычка перед началом настройки усилителя.
Рис. 3. Перемычка перед началом настройки усилителя.

Сопротивление нагрузки при проверке режимов по постоянному току подключать необязательно, а вот вход желательно закоротить через конденсатор относительно небольшой емкости, — иначе при регулировке или изменении напряжения питания ток заряда конденсатора С2 через большое сопротивление R4 может вносить искажения в результаты измерения, а на оставленный открытым вход усилителя могут наводиться помехи, также мешая настройке. О емкости конденсатора C2 можно будет подумать при проверке работы усилителя в области низких частот.

После этого включаем в цепь питания усилителя амперметр и подаем напряжение питания 12 В. Если, после броска зарядного тока конденсатора С6, установится ток покоя не выше 5...10 мА, то можно продолжать настройку.

Первым делом включаем в разрыв цепи коллектора VT9 миллиамперметр, чтобы контролировать ток покоя выходных транзисторов.

Затем начинаем проверять напряжения в контрольных точках TP1...TP3. Они должны примерно соответствовать указанным на схеме, т. к. как падение напряжения на параметрическом стабилизаторе, так и напряжения на эмиттерах транзисторов VT3 и VT6 определяются их техническими характеристиками и отклонения вряд-ли могут превышать +/- 10%.

Затем устанавливаем напряжение в средней точке TP4 равное примерно половине напряжения питания. Точнее его будем устанавливать при проверке работы усилителя с НЧ сигналом.

Проверяем напряжение на базе транзистора VT1 (контрольная точка TP5). Оно ниже напряжения на средней точке, что связано, скорее всего, со слишком большим током генератора VT3 (чуть больше 2 мА) и, соответственно, слишком большим падением напряжения на резисторе R5, поэтому увеличим резистор R6 до 270 Ом, после чего еще раз подрегулируем напряжение в средней точке.

Теперь движок резистора R11 ставим в верхее (по схеме рис. 1) положение, снимаем перемычки и устанавливаем ток покоя примерно 1 мА резистором R11. Ток покоя следует устанавливать тогда, когда все элементы схемы "остыли", если установить его непосредственно после монтажа, то он будет "подрастать", т. к. в процессе остывания элементов VT5 и R10 их характеристики будут изменяться в "худшую", с точки зрения минимизации тока покоя сторону.

Наконец, проверим состояние усилителя при снижении напряжения питания до 3 вольт. И обнаруживаем увеличение тока покоя, да еще и колебание стрелки аналогового амперметра. Чтобы выяснить, что случилось, может потребоваться осциллограф, хотя наступающую при напряжении 3 В генерацию (рис. 4), как уже сказано, можно заметить и по увеличивающемуся току покоя каскада.

Рис. 4. Низкочастотная генерация схемы рис. 1 при питании 3 вольта.
Рис. 4. Низкочастотная генерация схемы рис. 1 при питании 3 вольта.

Почему возникает низкочастотная генерация? Здесь срабатывает эффект, описанный в ч. 1 — влияние тока базы транзисторов VT3 и VT6 друг на друга, если один из них оказывается в режиме, близком к "отключенному коллектору". Это можно увидеть, если подключить осциллограф к TP1.

Конечно, такая работа совершенно недопустима. Можно, конечно, уменьшить сопротивление параметрического стабилизатора R2, но это приведет к увеличению потребляемого тока, поэтому решим вопрос по другому — в цепь базы транзистора VT6 (именно он "рискует" оказаться в роли вредителя) введем резистор сопротивлением 1 кОм (рис. 5), тем самым снизим ток, который дополнительно нагружает параметрический стабилизатор при низком напряжении питания.

Рис. 5. Откорректированная схема усилителя
Рис. 5. Откорректированная схема усилителя

На этом настройка усилителя по постоянному току закончена и в следующей части проверим, как он выполняет свои функции в качестве усилителя НЧ. Посмотрим, не скажется ли дополнительный резистор R15 на характеристиках усилителя при работе на максимальной громкости, а заодно и поиграем с параметрами узла установки тока покоя, несколько измененная схема которого приведена на рис. 5.