Добавить в корзинуПозвонить
Найти в Дзене
Меандр Радиолюбитель

Стереоусилитель полный. Часть третья, регулятор громкости + тонкомпенсация.

Всем доброго. Наверняка у каждого самодельщика валяется куча плат от СССРовской техники, в которой регуляторы громкости строили на 4х (8 в стерео варианте) выводных потенциометрах типа СП-3-33 и им подобных.
Стоит-ли говорить, что и у меня нашлось несколько штучек?
Зачем дополнительный вывод? Этот вывод принимает участие в коррекции АЧХ. До примерно трети поворота ползунка, четвертая нога прибора "завязывается" за ползунок, при чём сопротивление этой связи зависит от угла поворота ручки.
Если этот потенциометр дополнить парой-тройкой радиодеталей то можно получить коррекцию АЧХ регулятора, а точнее - подъём низких и высоких частот при уменьшении громкости, что заметно приукрашает звучание. Дело в том, что наш слуховой аппарат устроен так, что при уменьшении звукового давления (громкости) мы лучше слышим в области средних частот, а низкие и высокие "заваливаются" и как бы логично, что субъективно, качество звука на малых громкостях ухудшается.
Корректор АЧХ в аудиотехнике называетс

Всем доброго. Наверняка у каждого самодельщика валяется куча плат от СССРовской техники, в которой регуляторы громкости строили на 4х (8 в стерео варианте) выводных потенциометрах типа СП-3-33 и им подобных.
Стоит-ли говорить, что и у меня нашлось несколько штучек?
Зачем дополнительный вывод? Этот вывод принимает участие в коррекции АЧХ. До примерно трети поворота ползунка, четвертая нога прибора "завязывается" за ползунок, при чём сопротивление этой связи зависит от угла поворота ручки.
Если этот потенциометр дополнить парой-тройкой радиодеталей то можно получить коррекцию АЧХ регулятора, а точнее - подъём низких и высоких частот при уменьшении громкости, что заметно приукрашает звучание. Дело в том, что наш слуховой аппарат устроен так, что при уменьшении звукового давления (громкости) мы лучше слышим в области средних частот, а низкие и высокие "заваливаются" и как бы логично, что субъективно, качество звука на малых громкостях ухудшается.
Корректор АЧХ в аудиотехнике называется "тонкомпенсацией" и назначение её как раз в улучшении восприятия звуковой программ при малых громкостях.
Могу ошибаться и на самом деле ухудшается звук на малой громкости по другим причинам. Если так, то прошу прощения.

Данная схема подойдет к любым потенциометрам с дополнительным выводом, только нужно подобрать емкости и резисторы обвязки.

На схеме представлен регулятор одного стереоканала, в стерео исполнении нужно собрать вторую такую же.
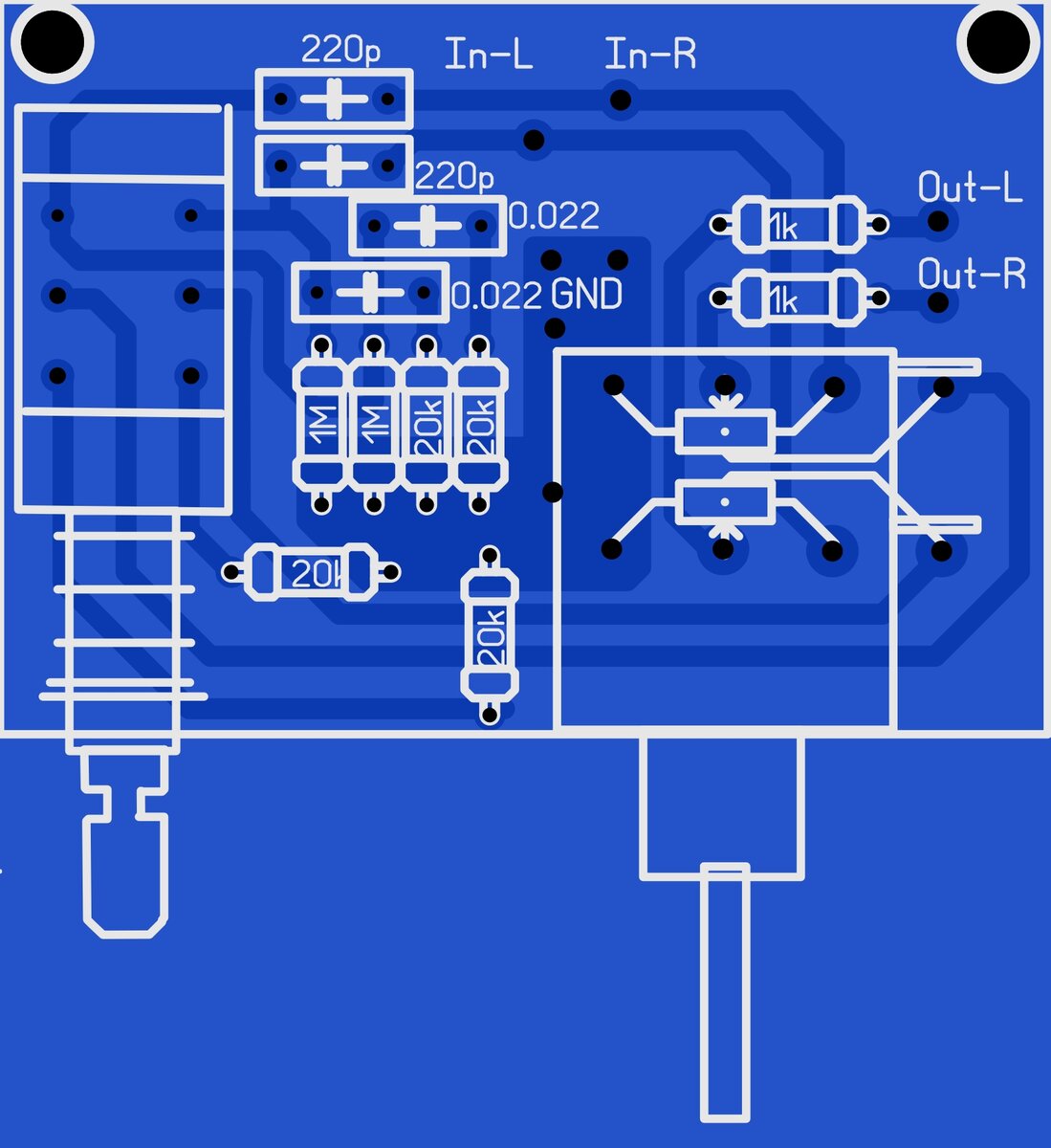
Смонтировано устройство на печатной плате размерами 50Х35мм.

-2

Как и в предыдущей статье, в недрах программы "рисовалки" не оказалось такого потенциометра. Нарисован с нуля.
На плате всего два крепежных отверстия, подразумевается, что крепиться она будет двумя винтами на стойки и гайкой потенциометра к фальш-панели усилителя.

-3

При "отжатой" кнопке, регулятор работает как обычный, при нажатой же, включается тонкомпенсация и при вращении ручки против часовой стрелки, примерно от трети полного угла поворота, начинается плавный подъем по НЧ и ВЧ. На слух при включении нет ни каких щелчков, просто звук становится насыщеннее, подъем НЧ не особо заметен, а вот сочность добавляется прямо ощутимо. Звук становится более воздушным.
Показать графики ни как не могу, ибо нечем замерить, а вот ролик с демонстрацией покажу. Даже на видео снятом "камерофоном", четко слышно как поднимается ВЧ.

Тут как обычно, файлы проекта. Печатка и схема.

Всем дочитавшим спасибо. Если возникнут вопросы или предложения, жду в комментариях.
До скорого!