Найти в Дзене
Лампа Электрика

Микросхема LM3914 – принцип работы и практическое применение

Что собой представляет микросхема LM3914 и где ее можно использовать? В этой статье мы решим этот вопрос и построим на ее базе вольтметр и измеритель уровня звука - так называемый волюметр (VU-meter).
Оглавление

Что собой представляет микросхема LM3914 и где ее можно использовать? В этой статье мы решим этот вопрос и построим на ее базе вольтметр и измеритель уровня звука - так называемый волюметр (VU-meter).

LM3914 является десятиразрядным аналогово-цифровой преобразователем (АЦП) и предназначена для построения многоразрядных светодиодных индикаторов с линейной шкалой, визуально отображающей величину аналогового сигнала.

Состав и принцип работы

Микросхема имеет в своем составе 10 компараторов. Прямые входы этих компараторов подключаются к источнику опорного напряжения через резистивный делитель (выводы 6 и 4), на инверсные входы через буферный операционный усилитель подается измеряемый сигнал (вывод 5). Поскольку все резисторы делителя имеют один номинал, шкала получается линейной. К выходам компараторов  (выводы 1, 10-18) подключаются светодиоды, индицирующие уровень входного сигнала.

Важно! Поскольку выходы компараторов представляют собой генераторы втекающего тока, ограничительные резисторы светодиодам не нужны.

В качестве источника опорного напряжения в микросхеме используется встроенный генератор опорного напряжения (ГОН) с номинальным значением 1.25 В. При необходимости это значение можно увеличить до Uпит. - 2 В при помощи внешних резисторов. Вывод 9 служит для изменения режима работы индикатора – «точка»/»столбик». В первом режиме уровень сигнала отображается одним светодиодом соответствующего разряда, во втором уровень определяется высотой светящегося столбика.

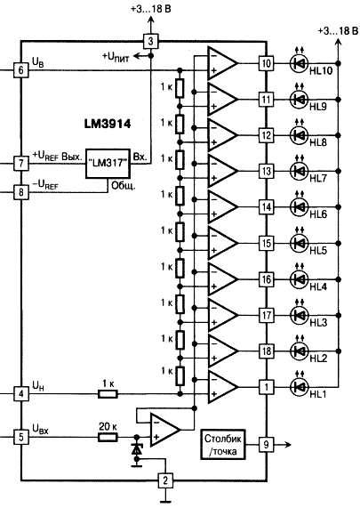
Структурная схема LM3914
Структурная схема LM3914

Рассмотри принцип работы микросхемы. На вывод  6 подается напряжение верхнего предела измерения (Uв), на вывод 4 - нижнего (Uн). Они могут лежать в диапазоне от 0 до Uпит. – 1.5 В. Для получения обоих напряжений используется ГОН с соответствующими цепями коррекции. На вход 5 подается аналоговый сигнал, величину которого необходимо измерить.

Пока напряжение на инверсных входах компараторов ниже Uн, все светодиоды погашены. Как только напряжения сравняются, сработает нижний по вышеприведенной схеме компаратор и зажжет светодиод  HL1. При дальнейшем увеличении уровня входного сигнала сработает следующий компаратор. Зажжется HL2. Если активирован режим «точка», то HL1 при этом погаснет. Если «столбик» - останется светиться. Последующее увеличение входного сигнала приведет к срабатыванию следующего компаратора и т.д.

Номиналы резисторов делителя подобраны таким образом, что светодиоды будут зажигаться с шагом (Uв – Uн)/10.

Трехдиапазонный вольтметр

При помощи этого несложного прибора можно измерять постоянные напряжения в трех диапазонах:

  • 0 – 1.2 В;
  • 0 – 12 В;
  • 0 – 120 В.

Диапазоны не совсем удобные, но такой выбор обусловлен наглядностью. При желании вы можете изменить эти диапазоны и их количество на свое усмотрение. А сейчас наша задача понять принцип работы этого измерительного прибора. Взглянем на его принципиальную схему.

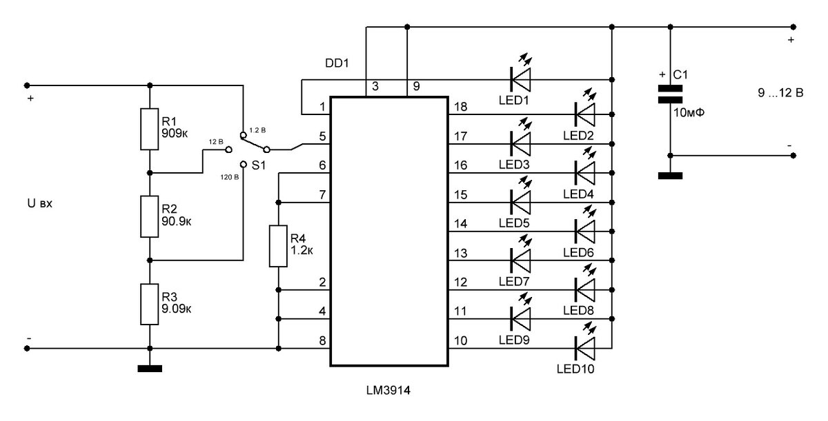
Принципиальная электрическая схема вольтметра на LM3914
Принципиальная электрическая схема вольтметра на LM3914

Поскольку верхний предел самого низкого диапазона выбран 1.25 В, а нижний – 0 В, на выводы 6 и 4 нам нужно подать 1.25 и 0 В соответственно. Для этого достаточно соединить выводы 7и 6, а выводы 4 и 8 соединить с общим проводом, включив внутренний стабилизатор микросхемы по типовой схеме. Пока переключатель S1 стоит в указанном на схеме положении, измеряемый сигнал напрямую проходит на вход микросхемы. Его величина отображается светодиодами LED1 – LED10. Поскольку индикатор десятиразрядный, точность измерения будет составлять 1.25 / 10 = 0.125 В.

Переведя переключатель в среднее положение, мы подключаем к входной цепи делитель R1-R3, причем в одном плече окажется R1, во тором – R2 и R3. Номиналы элементов подобраны так, чтобы входной сигнал ослаблялся в 10 раз. Теперь у нас включен диапазон 0-12 В. Шаг измерения – 1.2 В. Обратите внимание - переключая диапазон, мы не изменяем величины опорных напряжений Uв и Uн (выводы 6,4), а благодаря делителю на вход микросхемы (вывод 5) подается сигнал той же величины, что и в первом диапазоне.

 Если мы переведем переключатель S1 в нижнее по схеме положение, то в нижнем плече делителя останется только R3, а входной сигнал будет ослаблен в 100 раз. Включился диапазон 0-120 В с шагом измерения 12 В.

Полезно! Поскольку вывод 9 подключен к плюсу источника питания, микросхема будет работать в режиме «столбик». Для того, чтобы активировать режим «точка», необходимо соединить вывод 9 с минусом источника питания или оставить свободным.

Как изменить опорное напряжение?

Если мы хотим изменить предел измерения нашего прибора, то придется соответственно изменить величину опорного напряжения, прикладываемую к выводу 6 (Uв). Сделать это можно, как было сказано выше, при помощи внешнего резистивного делителя, подключенного между выводами 7, 8 и общим проводом. Выглядеть это будет примерно так:

Схема изменения величины опорного напряжения
Схема изменения величины опорного напряжения

Ну а рассчитать номиналы элементов делителя можно по формуле:

Uоп = (R2/R1+1)*1,25 + Iref*R2

Где:

  • Uоп - необходимое опорное напряжение;
  • R1 — резистор между выводами 7 и 8;
  • R2 — резистор между выводом 8 и минусом питания;
  • Iref – сила тока на выводе 8 (около 0.1 мА). 

Индикатор уровня звукового сигнала (VU-метр)

Эта конструкция позволит нам оценить уровень звукового сигнала. Мы включим ее после УМЗЧ параллельно акустической системе, а значит, индикатор будет отображать выходную мощность усилителя.

Но прежде чем начать, необходимо отметить, что микросхема LM3914 не совсем подходит для поставленной задачи. дело в том, что уровень звукового сигнала измеряется в децибелах (дБ), Это логарифмическая единица, хорошо отражающая свойства нашего слуха. Значит нам нужен АЦП с логарифмической зависимостью, а в LM3914 она линейная, поскольку номиналы резисторов делителя выбраны одинаковыми (см. раздел «Состав и принцип работы»).

В принципе, схема работать будет, но показания индикатора не будут соответствовать нашим слуховым ощущениям. Вроде добавили мощности на пару светодиодов, а сила звука увеличилась втрое. В верхнем диапазоне будут противоположные ощущения – зажгли два глазка, а громкость едва увеличилась.

Можно ли как-нибудь решить эту проблему? К сожалению, изменить номиналы резисторов делителя внутри микросхемы нам не удастся. Но вариант есть. Можно использовать собрата LM3914 – микросхему LM3915, в которой номиналы резисторов делителя подобраны по логарифмическому закону. В остальном же принцип работы, цоколевка и назначение выводов у обеих микросхем одинаковы.

На всякий случай. Как было сказано выше, индикатор мощности на LM3914 будет работать, и если вас не смущают вышеописанные неудобства, то можно построить измеритель уровня звука и на ней.

Взглянем на принципиальную схему индикатора выходной мощности УМЗЧ на LM3915. Схема на LM3914 будет выглядеть аналогичным образом.

Схема индикатора выходной мощности УМЗЧ
Схема индикатора выходной мощности УМЗЧ

Резисторы R7, R8 образуют делитель, создающий необходимое опорное напряжение, прикладываемое к выв. 6. Это верхний порог измерения, который составляет  порядка 9 В. Нижний порог выбран нулевым (выв. 4).

Сигнал, снимаемый с выхода УНЧ, поступает не эмиттерный повторитель, собранный на транзисторе T1, выпрямляется диодом D1 и через делитель, образованный резисторами R5, R6 поступает на вход микросхемы. Конденсатор С1 служит для некоторой задержки срабатывания компаратора, как бы замедляя его реакцию. В противном случае он будет резко менять показания и больше утомлять зрение, чем помогать оценить уровень сигнала. Переключатель SO1 служит для переключения режимов «точка»/»столбик». Градуировка «шкалы» индикатора, собранного на  LM3915, будет выглядеть следующим образом:

  • LED1 – 0.2 Вт;
  • LED2 – 0.4 Вт;
  • LED3 – 0.8 Вт;
  • LED4 – 1.6 Вт;
  • LED5 – 3 Вт;
  • LED6 – 6 Вт;
  • LED7 – 13 Вт;
  • LED8 – 25 Вт;
  • LED9 – 50 Вт;
  • LED10 – 100 Вт;

Важно! Номинал резистора R5 указан для нагрузки 4 Ом. Если у вас восьмиомные акустические системы, то номинал нужно увеличить до 18 кОм.

Вот мы и выяснили, что собой представляет микросхема LM3914. а заодно и познакомились с ее логарифмическим собратом. Теперь собрать измеритель звукового сигнала или простенький вольтметр сможет, пожалуй, каждый, умеющий держать в руках паяльник.