Добавить в корзинуПозвонить
Найти в Дзене
Блокнот математика

Финитные функции: невозможное возможно

Под финитной функцией будем понимать бесконечно гладкую (имеющую все производные) и равную нулю вне некоторого отрезка; ограничимся одномерным случаем. Вместо отрезка компакт в случае многих переменных. При первом знакомстве кажется, что такого не может быть: ведь раз есть все производные, то можно записать ряд Тейлора, и этот ряд (из одних нулей) будет сходиться везде, и у него будет сумма... но это другая функция! Ещё проще. Пусть функция описывает некоторый механический процесс, зависимость координаты от времени. Она равна нулю вплоть до некоторой точки. Она гладкая, у нее есть производная, которая имеет смысл скорости. Скорость эта тоже равна нулю вплоть до этой точки. И ускорение. И "рывок", который производная от ускорения (нечасто, но встречается и она). По всем понятиям механики, точка покоится, то есть координата равна нулю всегда... но нет. В классе аналитических функций (которые называют и голоморфными, и регулярными) такого, конечно, и не бывает: такая функция разлагается в

Под финитной функцией будем понимать бесконечно гладкую (имеющую все производные) и равную нулю вне некоторого отрезка; ограничимся одномерным случаем. Вместо отрезка компакт в случае многих переменных.

При первом знакомстве кажется, что такого не может быть: ведь раз есть все производные, то можно записать ряд Тейлора, и этот ряд (из одних нулей) будет сходиться везде, и у него будет сумма... но это другая функция!

Ещё проще. Пусть функция описывает некоторый механический процесс, зависимость координаты от времени. Она равна нулю вплоть до некоторой точки. Она гладкая, у нее есть производная, которая имеет смысл скорости. Скорость эта тоже равна нулю вплоть до этой точки. И ускорение. И "рывок", который производная от ускорения (нечасто, но встречается и она). По всем понятиям механики, точка покоится, то есть координата равна нулю всегда... но нет.

В классе аналитических функций (которые называют и голоморфными, и регулярными) такого, конечно, и не бывает: такая функция разлагается в ряд, который к ней и сходится, и имеет присущую ей "по праву рождения" область определения на комплексной плоскости, на которую ее можно продолжить. Правда, не всегда однозначно. Однако аналитические функции по своей природе комплексные, а мы принципиально ограничимся вещественной осью.

Финитные функции существуют, и их много: достаточно, чтобы определить обобщенные функции. Обобщенные функции — это функционалы на некотором множестве S, сопоставляющие элементам этого множества числа. Множество S обычно как раз множество финитных функций. Их запаса хватает, чтобы отличить разные обобщенные функции друг от друга: хотя бы на одной финитной результаты разные. Обычные функции f(x) являются также и обобщенными, сопоставляя любой финитной g(x) интеграл по всей прямой от f(x)g(x). Из-за финитности проблем со сходимостью не возникает, разные f хотя бы на одной g дадут разные значения, но g(0), например, никаким интегралом не записывается. Поэтому обобщенных больше, чем обычных, и далее можно делать много интересного.

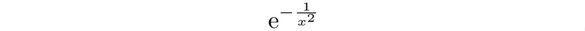
Финитные функции строятся на основе такой конструкции:

Эту функцию доопределим нулем при x=0: тогда она непрерывна. Производная у нее повсюду, кроме нуля, точно есть, а в нуле надо проверить. Проверка показывает, что производная в нуле есть и равна нулю, так что производная в целом непрерывна.

Далее то же можно проделать для любой производной, потому что экспонента растет быстрее любой степени. В итоге все производные есть и все равны нулю в нуле.

Ряд Тейлора в нуле есть, состоит из одних нулей, сходится при любом x в нулю. То есть, сходится не к той функции, что его породила.

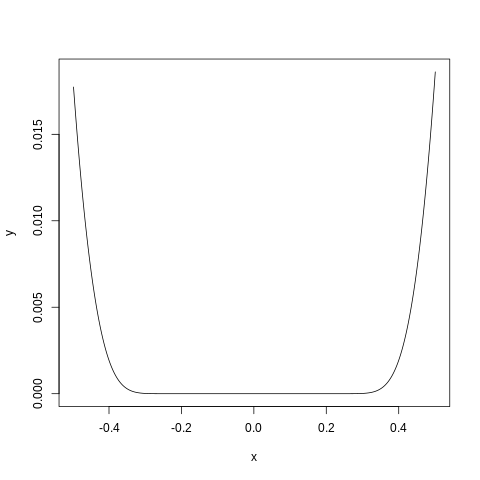
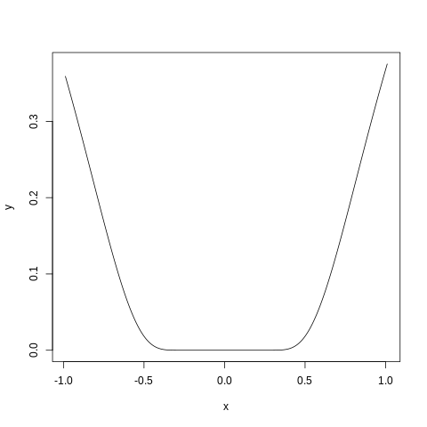
Далее берем, например,

-3

Она финитна, если считать ее нулем вне отрезка [-a,a] и на его концах. "Сшивка" производит бесконечно гладко: в точках ±a сама ункция и все производные существуют и равны нулю.

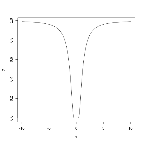
Наплодить финитных функций позволяет свертка:

-4

Если упрощать, то гладкость свертки не меньше, чем гладкость любой из функций f и g, так что свертка с финитной функцией бесконечно гладкая и, очевидно, тоже финитна.

Теперь вернемся к вопросам в начале.

Как быть с механикой? А никак! Финитная функция не может описывать механические процессы. Именно потому, что по закону Ньютона если ускорение нуль и скорость нуль — то движения нет и быть не может.

Впрочем, если сила финитна как функция времени, то...

Финитные функции аналитическими не являются. Наша функция, с которой мы начинали, в нуле отнюдь не хорошая: у нее там существенно особая точка. В ней вообще предела нет, так что она терпит разрыв, причем довольно хреновый: в зависимости от способа приближения к нулю по комплексной плоскости, значение предела может быть любым. Более того, значение самой функции в любой окрестности нуля может быть любым, кроме одного значения (нулевого).

То, что пределы слева и справа совпали, это практически случайность, с точки зрения ТФКП. Но вся теория обобщенных функций живет на этой аномалии. Разве это не забавно?

Путеводитель по каналу и по "Моему учебнику"