Добавить в корзинуПозвонить
Найти в Дзене
Жертва ЕГЭ

Сочинение по рассказу И.А. Бунина "Книга"

Я к классическим текстам в ЕГЭ отношусь крайне настороженно. Сводить того же Бунина, Чехова или Тургенева к шаблону сочинения ЕГЭ как-то совсем мелко, нелепо и вообще "фу и фи", но иногда приходится переступать через себя и с учениками писать именно по классике. Например, на днях нужно было написать сочинение по рассказу "Книга". Текст, благо, что небольшой, привожу ниже полностью. "Лежа на гумне в омете, долго читал — и вдруг возмутило. Опять с раннего утра читаю, опять с книгой в руках! И так изо дня в день, с самого детства! Полжизни прожил в каком-то несуществующем мире, среди людей, никогда не бывших, выдуманных, волнуясь их судьбами, их радостями и печалями, как своими собственными, до могилы связав себя с Авраамом и Исааком, с пелазгами и этрусками, с Сократом и Юлием Цезарем, Гамлетом и Данте, Гретхен и Чацким, Собакевичем и Офелией, Печориным и Наташей Ростовой! И как теперь разобраться среди действительных и вымышленных спутников моего земного существования? Как разделить их,

Я к классическим текстам в ЕГЭ отношусь крайне настороженно. Сводить того же Бунина, Чехова или Тургенева к шаблону сочинения ЕГЭ как-то совсем мелко, нелепо и вообще "фу и фи", но иногда приходится переступать через себя и с учениками писать именно по классике. Например, на днях нужно было написать сочинение по рассказу "Книга". Текст, благо, что небольшой, привожу ниже полностью.

"Лежа на гумне в омете, долго читал — и вдруг возмутило. Опять с раннего утра читаю, опять с книгой в руках! И так изо дня в день, с самого детства! Полжизни прожил в каком-то несуществующем мире, среди людей, никогда не бывших, выдуманных, волнуясь их судьбами, их радостями и печалями, как своими собственными, до могилы связав себя с Авраамом и Исааком, с пелазгами и этрусками, с Сократом и Юлием Цезарем, Гамлетом и Данте, Гретхен и Чацким, Собакевичем и Офелией, Печориным и Наташей Ростовой! И как теперь разобраться среди действительных и вымышленных спутников моего земного существования? Как разделить их, как определить степени их влияния на меня?

Я читал, жил чужими выдумками, а поле, усадьба, деревня, мужики, лошади, мухи, шмели, птицы, облака — все жило своей собственной, настоящей жизнью. И вот я внезапно почувствовал это и очнулся от книжного наваждения, отбросил книгу в солому и с удивлением и с радостью, какими-то новыми глазами смотрю кругом, остро вижу, слышу, обоняю, — главное, чувствую что-то необыкновенно простое и в то же время необыкновенно сложное, то глубокое, чудесное, невыразимое, что есть в жизни и во мне самом и о чем никогда не пишут как следует в книгах.

Пока я читал, в природе сокровенно шли изменения. Было солнечно, празднично; теперь все померкло, стихло. В небе мало-помалу собрались облака и тучки, кое-где, — особенно к югу, — еще светлые, красивые, а к западу, за деревней, за ее лозинами, дождевые, синеватые, скучные. Тепло, мягко пахнет далеким полевым дождем. В саду поет одна иволга.

По сухой фиолетовой дороге, пролегающей между гумном и садом, возвращается с погоста мужик. На плече белая железная лопата с прилипшим к ней синим черноземом. Лицо помолодевшее, ясное. Шапка сдвинута с потного лба.

— На своей девочке куст жасмину посадил! — бодро говорит он. — Доброго здоровья. Все читаете, все книжки выдумываете?

Он счастлив. Чем? Только тем, что живет на свете, то есть совершает нечто самое непостижимое в мире.

В саду поет иволга. Все прочее стихло, смолкло, даже петухов не слышно. Одна она поет — не спеша выводит игривые трели. Зачем, для кого? Для себя ли, для той ли жизни, которой сто лет живет сад, усадьба? А может быть, эта усадьба живет для ее флейтового пения?«На своей девочке куст жасмину посадил». А разве девочка об этом знает? Мужику кажется, что знает, и, может быть, он прав. Мужик к вечеру забудет об этом кусте, — для кого же он будет цвести? А ведь будет цвести, и будет казаться, что недаром, а для кого-то и для чего-то.

«Все читаете, все книжки выдумываете». А зачем выдумывать? Зачем героини и герои? Зачем роман, повесть, с завязкой и развязкой? Вечная боязнь показаться недостаточно книжным, недостаточно похожим на тех, что прославлены! И вечная мука — вечно молчать, не говорить как раз о том, что есть истинно твое и единственно настоящее, требующее наиболее законно выражения, то есть следа, воплощения и сохранения хотя бы в слове!"

Текст для анализа достаточно сложный, так как кажется, что авторская позиция лежит на поверхности и сводится к простенькому тезису: нельзя углубляться в книги в ущерб реальности, потому что рано или поздно осознаешь, что жизнь лучше книг.

На самом деле в финале текста автор сводит рассуждения к мысли, прямо противоположной. Чтобы убедиться, что это не мои измышлизмы и текст, действительно, про важность книг, я нагуглила пару-тройку более или менее серьезных статей. Во всех смысл рассказа видят именно к этом.

Ссылки прикрепляю для убедительности. Пруфы, так сказать.

Интерпретация текста рассказа И.А. Бунина «Книга»
«Книга», анализ рассказа Бунина
Вот такую структуру рассказа можно найти в статье Е.М. Букаты "ХУДОЖЕСТВЕННОЕ ПРОСТРАНСТВО И ВРЕМЯ В РАССКАЗЕ И.А. БУНИНА «КНИГА»"
Вот такую структуру рассказа можно найти в статье Е.М. Букаты "ХУДОЖЕСТВЕННОЕ ПРОСТРАНСТВО И ВРЕМЯ В РАССКАЗЕ И.А. БУНИНА «КНИГА»"

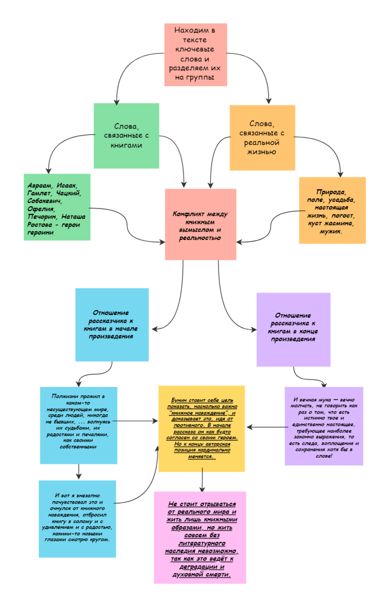
Ну и наконец, наша схема рассуждений по рассказу, в которой отразилась (не полностью, конечно) его семантика и проблематика. Визуализация и на первой схеме, и на второй помогает понять, о чём этот рассказ и как построить сочинение по нему.

-2

Схема - это, конечно, не готовое сочинение, но своеобразная "дорожная карта", которую нужно дополнить клише и развернуть в связный текст, соответствующий структуре ЕГЭ.

Не так страшен ЕГЭ, как подготовка к нему!